手机导航
网站首页
工作
招聘
岗位
猎头
急聘
人才
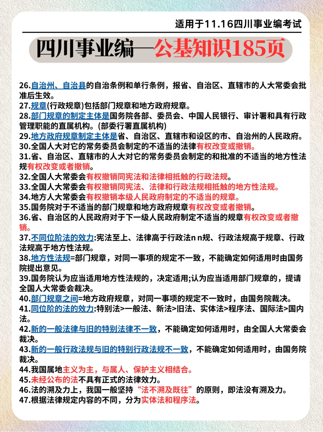
四川事业编作文去年压的挺准,今年还要压
发布时间:2025-10-22 16:10:13
四川事业编作文去年压的挺准,今年还要压
#四川事业单位
#四川事业编
#事业编
#事业单位
#25四川事业单位
#四川事业单位考试
#四川事业单位备考
#四川事业编考试
#四川事业编备考
#四川事业编联考
上一篇:
哇!南通有人找工作吗?!朝九晚五
上一篇:
远程0基础web3分析师岗位分享
热门文章
提醒10.26上海松江区社区招聘,3h背完稳了
黑龙江文旅招95,有没有愿意来的?
阜新同城 想找工作的扫码进群
10.25黑龙江事业编会惩罚每一个不看通知的
阜阳公安招录速报!排名已出🔥快准备体测
找工作广撒网?投了100份简历后我悟了!
广东顺德德胜学校招聘公告
【医院】七台河市人民医院
这不算泄题吧,社区医院面试无非就是这些题
2025年,伊春职业技术学院招聘公告
最新文章
辽宁阜新来了!辽宁阜新
2026四川省考招录人数!!
黑龙江省神经精神病医院招聘57人🤓
国企直聘|成华区行政班辅警】适合追求稳定
七台河事业编联考:38个职位无人报考被取消
本溪市委会公益岗公告!大专✓
辽宁阜新招聘销售文员,不想加入我们吗?
安徽紧缺GA专项招录GAT11月8-9日面试
无笔试仅面试!大庆市教师发展学院招聘9人
七台河市2025下半年事业单位联考招聘200人
推荐阅读
强调一下,11.22去参加新疆选调的人!
下班后能打工的,都来!🔥🔥🔥
邵阳有做公众号的高手吗?
国考证监会招录政策解读
杭职院出招聘了,杭州高校待遇天花板!
长春招喜糖打包兼职,超治愈!🍬
河北水务招录85人
20所学校招聘成都员额教师🧑🏫
被退回补充了,竟然这么多条。。。
国考神秘大坑:招录机关
街道社区网格员
琼ICP备2025051398号-21
| QQ:888888888 | 地址:地球村88号 | 电话:1888888888 |
首页
搜索
留言
预订电话