手机导航
网站首页
工作
招聘
岗位
猎头
急聘
人才
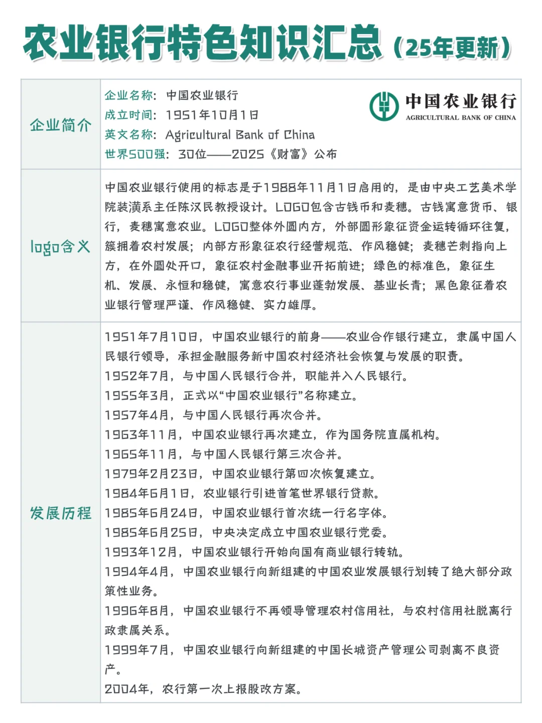
农行26秋招11.1笔试✨备考直接看这篇~
发布时间:2025-10-22 05:39:21
农行26秋招11.1笔试✨备考直接看这篇~
#农行笔试通知
#农行笔试
#农业银行笔试
#农行笔试高效备考指南
#26银行秋招
#农行笔试时间
#银行秋招笔试
#金融求职
#农行笔试真题
#农行笔试备考
上一篇:
南京农业大学25年招聘科研助理5名丨本硕
上一篇:
农行网申过了💔但考成这样我还是弃考吧
热门文章
2026新疆地区选调公告已出,1633人
法务不刷招聘软件面试第十七天
甘肃农业银行笔试通知出啦
一周线上招聘早知道(10月20日—10月26日)
吉林省2025年高校秋招合集!
10月21上海东北六校联合招聘会
中国种子25秋招开始啦!应届生、留学生速来
研一勇闯招聘会
农业银行笔试通知已发,免费分享笔试资料!
面试陪练1V1
最新文章
国企农场招聘女工一名
华为1020线下面试上海场 AI应用方向面经
农行网申过了💔但考成这样我还是弃考吧
农行26秋招11.1笔试✨备考直接看这篇~
南京农业大学25年招聘科研助理5名丨本硕
2025年和平县公开招聘大学生乡村医生公告!
26年农行秋招大放水啦!没方向的直接抄
华西双选会岗位
招聘会…
26农行秋招😭不敢睁开眼希望是我的幻觉
推荐阅读
法务不刷招聘软件面试第十七天
甘肃农业银行笔试通知出啦
一周线上招聘早知道(10月20日—10月26日)
吉林省2025年高校秋招合集!
10月21上海东北六校联合招聘会
中国种子25秋招开始啦!应届生、留学生速来
研一勇闯招聘会
农业银行笔试通知已发,免费分享笔试资料!
面试陪练1V1
国企农场招聘女工一名
华为1020线下面试上海场 AI应用方向面经
琼ICP备2025051398号-21
| QQ:888888888 | 地址:地球村88号 | 电话:1888888888 |
首页
搜索
留言
预订电话