手机导航
网站首页
工作
招聘
岗位
猎头
急聘
人才
秋招实录:面试20+高频问题总结
发布时间:2025-10-22 00:57:59
秋招实录:面试20+高频问题总结
高频通用问题汇总⬇️
1.职业规划是什么?
2.实习/项目的详细介绍
3.反问
4.对于公司业务/岗位理解
5.为什么选择这个岗位?
6.优点/缺点是什么?
7.最复杂的项目?如何应对困难?
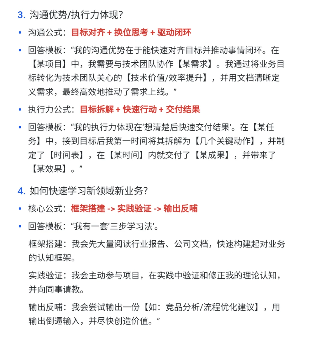
8.沟通优势?执行力体现?
9.如何快速学习新领域新业务
10.项目的业务场景和业务目标?
11.团队分组结构是什么?
12.实习中的数据口径?指标价值?项目效果?
面试了20多场也包括四五场群面,所以单面可能就15次,10个岗位,无效offer×1😀面试复盘太累了🥲,以后还是要及时复盘,
#26秋招
#秋招人的精神状态
#面经
#群面
#面试问题
#面试技巧
#校招
#互联网大厂
上一篇:
还我完整双休!!
上一篇:
🇦🇺蹲到一个全是startup的找工网站
热门文章
新人无工会开播四天赚了400正常吗
我长得不丑啊
💥 我建了个新手主播群,治好了我的,,
第一次做娱乐主播😭想死的心都有了
高薪急聘招生专员
走投无路了啊,有点想去做主播了…
2025江苏农垦集团招聘考试资料
招志同道合的伙伴 不打电话 双休 早九晚五
被税局约谈,打死都不能说的十句话!
月休6天≠大小周别被骗了😭
最新文章
镇江双休神仙公司合集来啦!打工人速码✨
为了看白白,我的双休变单休了
医院里双休是犯法吗
石家庄文职工作招聘
找工作半导体产业国央企靠谱好工作门槛低
上饶双休不卷公司清单!这波稳到心巴!💥
质量管理 国企岗位(见p2)
济南西招人啦!双休!快快到周五!
公司大量招募
杭州钱塘双休工作,福利拉满!
推荐阅读
高薪急聘招生专员
被税局约谈,打死都不能说的十句话!
找工作半导体产业国央企靠谱好工作门槛低
质量管理 国企岗位(见p2)
公司大量招募
新鲜出炉的诈骗经历-秋招诈骗
帮同事找一个财会的26届应届生
湖南top好公司
事业编对应专业选什么岗位?
🇦🇺蹲到一个全是startup的找工网站
秋招实录:面试20+高频问题总结
琼ICP备2025051398号-21
| QQ:888888888 | 地址:地球村88号 | 电话:1888888888 |
首页
搜索
留言
预订电话