秋招救急 | offer拿到手软的简历该怎么写

发布时间:2025-10-21 20:30:29   

秋招救急 | offer拿到手软的简历该怎么写

秋招救急 | offer拿到手软的简历该怎么写

秋招救急 | offer拿到手软的简历该怎么写

最近后台评论私信一直在接收宝子们的简历轰炸,这两天已经帮看了至少60-70分简历了,因为还要上班,目前能承受每天看5份已经是我极限了,所以现在调整一下规则:每天只帮看5份,只帮粉丝宝看! 其它紧急需要优化的我会以目前工作时薪来折算计费hhhhhh

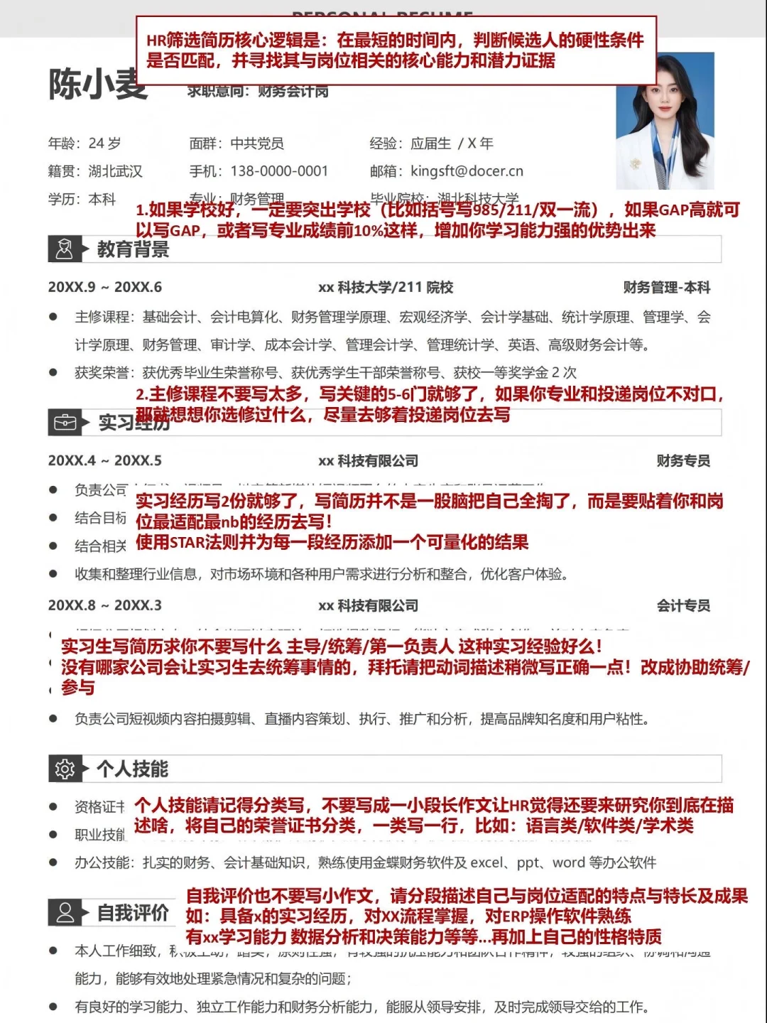
回到主题,这期主要想帮助大家救救急,怎么自我进行简历优化,在秋招的时期,HR筛选一份应届生简历,尤其是在高峰期,通常采用“10-15秒极速浏览法”,核心逻辑:在最短的时间内,判断候选人的硬性条件是否匹配,并寻找其与岗位相关的核心能力和潜力证据。

逻辑1:匹配是第一位的!(这里我再敲黑板骂一下那些不写意向职位的人,那个一份简历海投20种岗位的别笑了,你也给我站起来!)
什么是匹配?就是HR会去搜关键字,需要的这个岗位,是要有XX项目经验?比如:财务分析/运营/直播/ERP等等,搜到这个关键词她才会停下来看你的描述!

逻辑2:寻找潜力和成就的证据
这就是为什么我一直建议你写简历用STAR的公式来写的原因之一,简历中充满了“负责...工作”的职责描述,但没有一项量化成果或可证明的成就,HR无法判断你做得“好”还是“不好”

逻辑3:验证专业能力和硬技能
很多岗位都是硬性的证书要求的,比如外贸业务员肯定至少有CET-6,做前端开发的就一定要看你的三件套能力,做物流供应链的,你提到了物流管理师证书等等

逻辑4:评估整体的严谨与逻辑
如果是投的财务岗,发现你简历有错别字,那基本上就直接out了,还有你描述的时间顺序有没有正确,由近及远的写经历为什么还有这么多伙伴不懂!

逻辑5:寻找亮点和差异化
如果整个简历都平平无奇,HR可能转眼就忘记了,但如果你标记了 你是985院校,你有xx经验,你有xx项目经历,你专业成绩很好,你获得过xx成就,这些都能创造吸引HR的点!
#2026校招季 #校招提效赛博宝典 #简历 #简历模板

上一篇:招13人!银川市政务大厅面向社会公开招聘工

上一篇:这么多不限专业!山东职业院校太任性了😱

琼ICP备2025051398号-21  |   QQ:888888888  |  地址:地球村88号  |  电话:1888888888  |