35岁质量经理,涨薪28%上岸简历分享

发布时间:2025-10-21 20:25:16   

35岁质量经理,涨薪28%上岸简历分享

35岁质量经理,涨薪28%上岸简历分享

35岁质量经理,涨薪28%上岸简历分享

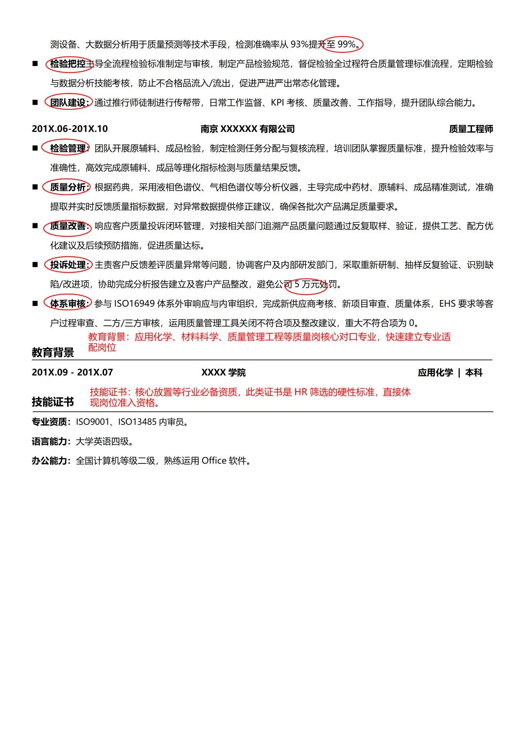
后台好多做质量管理的宝子们 咨询简历怎么写才不踩坑~今天分享一份35 岁质量经理的优质简历,从 5 大核心模块拆解质量经理撰写,再提炼方法论,直接抄作业!
💡个人信息:精准匹配招聘需求,快速建立岗位关联;
1、必含“姓名 + 地域 + 联系方式 + 求职目标”,地域直接对应企业招聘的本地化需求,避免 HR 因信息缺失排除候选人。
2、明确 “细分行业 + 岗位名称,精准定位能匹配 HR 关键词筛选逻辑,提升简历曝光率。

💡自我评价:聚焦 “行业经验 + 核心能力 + 量化价值”,直击岗位痛点
1、优先点明 “深耕 XX(如电子 / 新材料)领域 X 年 + 质量岗 X 年”,同时说明如质量工程师、质量主管、质量经理职业进阶路径,快速证明行业适配度与岗位胜任基础。
2、围绕质量岗 3 大核心模块展开 —— 体系管理、全流程管控、团队管理,每个能力搭配 1 个行业专属术语,体现专业度。
3、用质量岗关键指标收尾,将能力转化为企业可感知的价值,证明能解决 控质量、降风险的核心需求。

💡工作经历:按 “质量模块拆分 + 场景 - 行动 - 结果” 逻辑,凸显实战能力
1、将工作内容按 “体系管理、供应商质量、检验管控、投诉处理、团队建设” 等质量岗专属模块分类,贴合 HR 对质量岗位的工作认知,方便快速抓取关键信息。
2、star模型:行业场景 - 专业行动 - 量化结果强化实战成果。

💡学习背景:突出专业 - 岗位关联性。
1、优先凸显对口专业,标注 应用化学 / 材料科学 / 质量管理工程 等质量岗核心对口专业,快速建立专业适配岗位。

💡技能证书:聚焦 “刚需性 + 应用性”,剔除无效信息
1、优先罗列质量岗刚需证书:核心放置ISO 9001/13485/16949系列内审员、、质量工程师证书、 等行业必备资质,此类证书是 HR 筛选的硬性标准。
2、驾驶证、普通话证书等与质量管控无关的资质直接删除,避免稀释核心技能重点。

质量岗核心是 “体系思维 + 数据支撑 + 行业适配” !从简历到面试,所有内容都要围绕 帮公司控质量、降风险、提效率 展开,每个模块都“贴行业、提体系、加数据”,这样 你的简历才能在众多候选人脱颖而出。
#简历 #简历模板 #求职辅导 #高分简历怎么写 #质量经理 #品质经理#质量#求职季

上一篇:吉林市又出个300多人公告🔈

上一篇:广东省汉硕考编反馈

琼ICP备2025051398号-21  |   QQ:888888888  |  地址:地球村88号  |  电话:1888888888  |