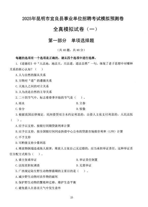
2026宜良县林业局人才引进考试历年真题

发布时间:2025-10-21 18:26:57   

2026宜良县林业局人才引进考试历年真题

2026宜良县林业局人才引进考试历年真题

2026宜良县林业局人才引进考试历年真题

2026宜良县林业局人才引进考试历年真题

2026宜良县林业局人才引进考试历年真题

2026宜良县林业局人才引进考试历年真题

🔥宜良林业局2026人才引进!93个岗位速报!​​
📍​​引进单位 & 人数​​
✅ 事业单位:27人(农业/林草/水务局等)
✅ 教体系统:46人(教师岗)
✅ 卫健系统:20人(卫生类)
总计93个名额!机会难得!
📅​​关键时间线​​
▪️ 报名时间:10月14日09:00 - 10月20日18:00
▪️ 打印准考证:10月22日 - 开考前
▪️ 笔试时间:10月26日 9:00
▪️ 面试时间:11月1日
📖​​笔试内容(按岗分类)​​
⚡️农业农村局 → 农业专业知识
⚡️林草局 → 林业专业知识
⚡️水务局 → 水务专业知识
⚡️投促局/科工信局/园区 → 经济专业知识
#宜良县林业和草原局引进招聘考试 #宜良县林业和草原局引进备考资料 #宜良人才引进林业知识 #宜良县林业和草原局 #宜良人才引进真题 #宜良人才引进资料 #宜良人才引进笔试资料 #宜良县人才引进考试题 #宜良人才引进资料推荐 #昆明宜良人才引进

上一篇:10.21 香港国企开始偷偷捞人啦

上一篇:西安,30-50岁,朝九晚五,双休

琼ICP备2025051398号-21  |   QQ:888888888  |  地址:地球村88号  |  电话:1888888888  |