2025年晋宁区第二人民医院招聘考试历年真题

发布时间:2025-10-21 15:11:21   

2025年晋宁区第二人民医院招聘考试历年真题

2025年晋宁区第二人民医院招聘考试历年真题

2025年晋宁区第二人民医院招聘考试历年真题

2025年晋宁区第二人民医院招聘考试历年真题

昆明三甲潜力医院招62人!事业编待遇太香了✨
医疗圈的宝子们!晋宁区第二人民医院新院区开招,国企办公立医院,2026年初就启用,目标冲三甲,平台直接拉满👇
✅ 岗位&门槛超友好
• 共招62人:医生54人、技师4人、其他岗4人
• 医生岗:本科(2019后毕业需规培证)/硕士及以上均可
• 其他岗位应往届不限,有相关经验更加分
✅ 福利直接戳心巴
• 国企正式编!过渡期按事业编标准发薪,试用期80%薪资
• 五险一金齐全,外加工作餐、免费体检、节日福利
• 法定假+年假+探亲假全有,还有清晰的晋升和培训体系
⏰ 关键时间别错过
▪️ 报名:9.18-9.30 17:00(云南社会化考试测评网线上报)
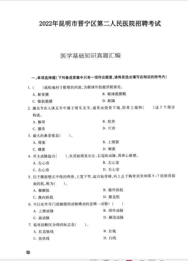
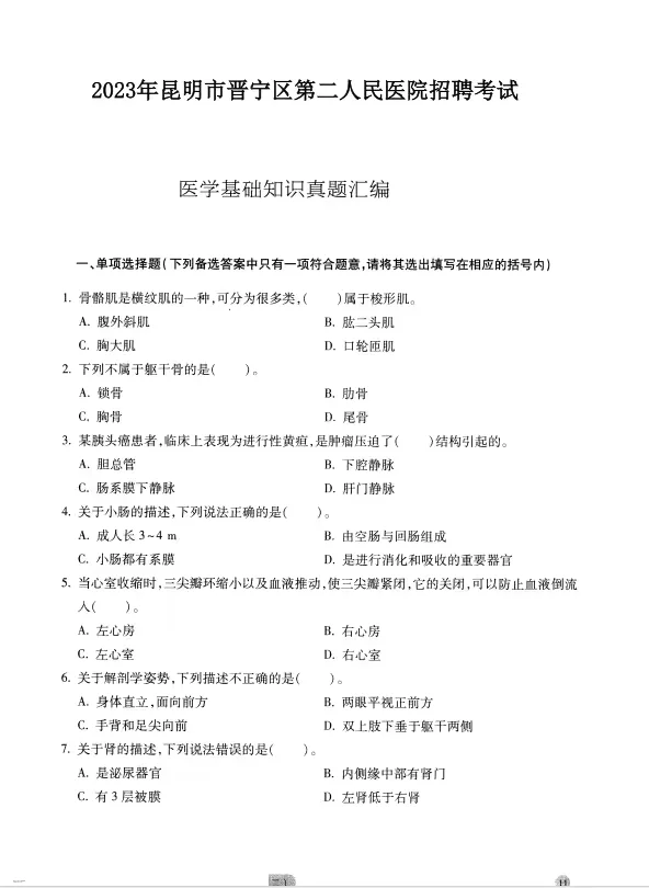
▪️ 笔试:考医学基础知识,占综合成绩40%
▪️ 面试:半结构化形式,占60%,70分合格
#昆明医疗招聘 #公立医院岗位#事业编待遇工作 #医疗卫生招聘考试 #晋宁区第二人民医院招聘考试资料#晋宁区第二人民医院考试预测卷#晋宁区第二人民医院招聘历年真题#医疗结构化面试真题讲解 #康复治疗技术 #护士招聘

上一篇:大学生可冲的央国企——杭州篇

上一篇:宝鸡市社区招聘229人

琼ICP备2025051398号-21  |   QQ:888888888  |  地址:地球村88号  |  电话:1888888888  |