稳了!11.8浦东新区教师编考试从这抽!

发布时间:2025-10-20 21:47:48   

稳了!11.8浦东新区教师编考试从这抽!

稳了!11.8浦东新区教师编考试从这抽!

稳了!11.8浦东新区教师编考试从这抽!

稳了!11.8浦东新区教师编考试从这抽!

稳了!11.8浦东新区教师编考试从这抽!

📢2026年上海浦东新区公办学校教师招聘1727人公告(第一批次)

25上海浦东新区教师招聘考试详情
招聘人数:1727人
报名时间:10月20日-10月24日
考试时间:11月8日
考试内容:学科

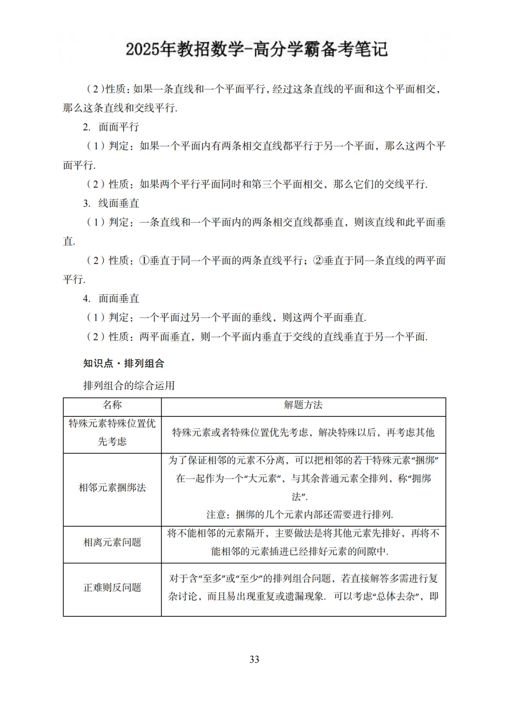
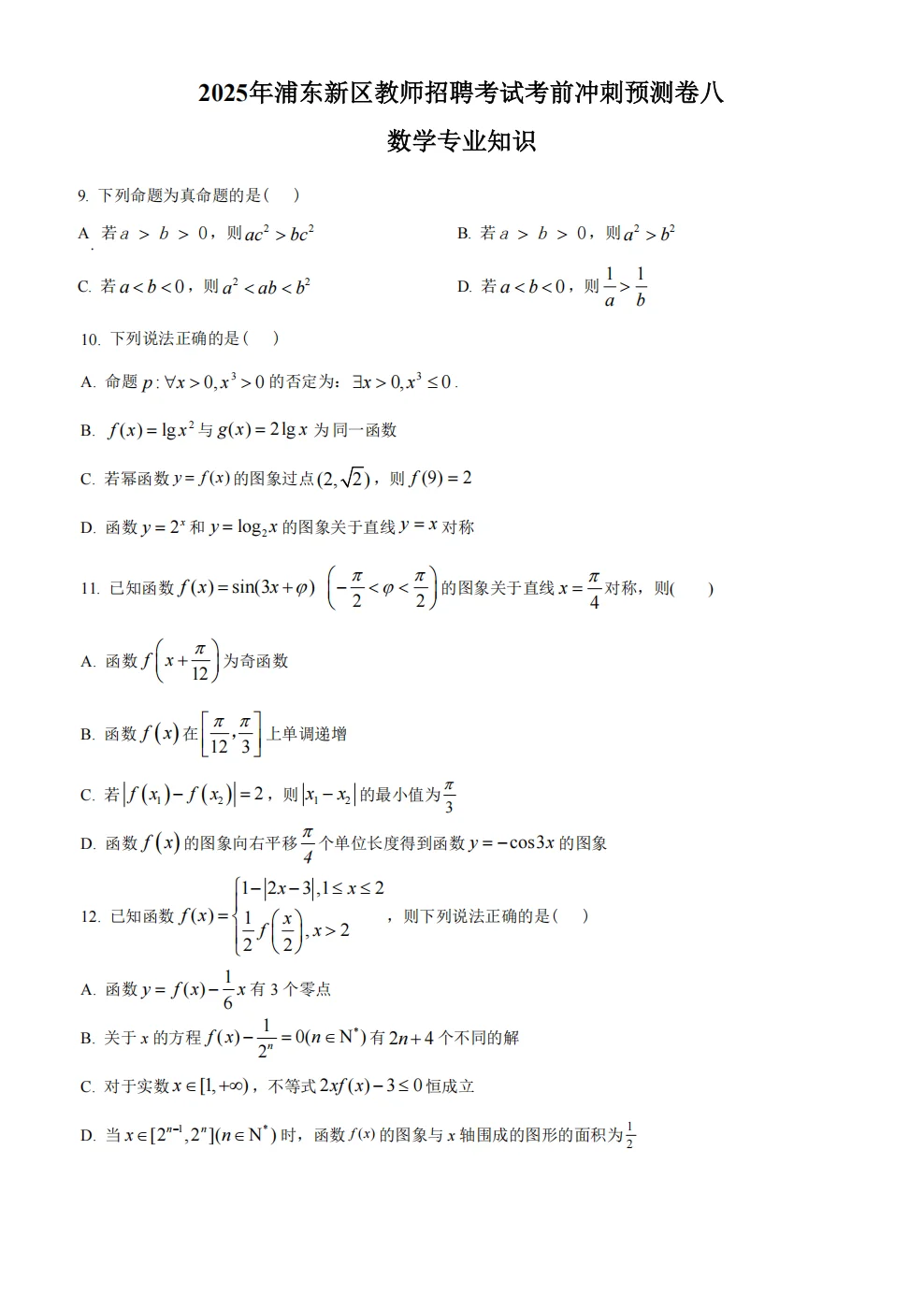
✨✨好消息!上海浦东新区的教师招聘今年真的是大方放水!

🔥根据往年上海浦东新区教招的考试情况,我整理了一份《25z新㊙️🦆⑩卷》,里面包含了重点梓料和题库,按题型分类整理,满满干货

#浦东新区教师招聘 #浦东新区教师编制 #浦东新区教师#浦东新区教师编 #浦东新区教师考编 #浦东新区教招 #上海浦东新区教师编制 #上海浦东新区教师招聘 #上海教师编制 #上海教师

上一篇:HR看过来~关键人才储备培养方案

上一篇:38岁,失业七个月,重新上岸!

琼ICP备2025051398号-21  |   QQ:888888888  |  地址:地球村88号  |  电话:1888888888  |