手机导航
网站首页
工作
招聘
岗位
猎头
急聘
人才
储备人才培训方案
发布时间:2025-10-20 21:47:48
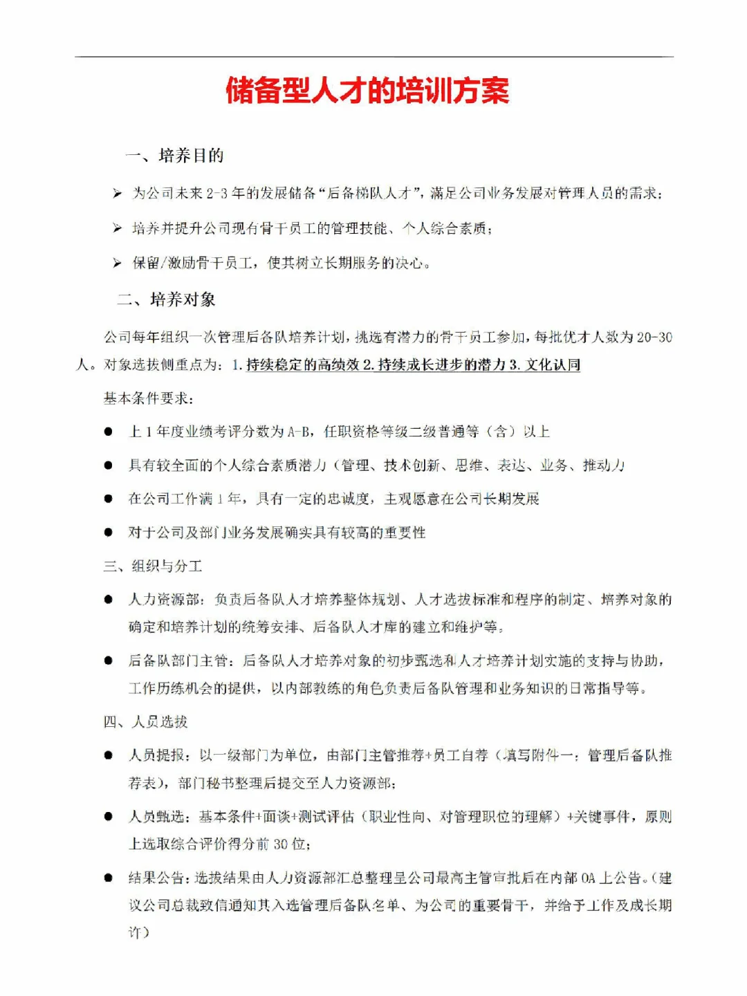
储备人才培训方案
公司设立储备人才方案不仅可以满足公司业务发展对管理人员的需求也可以激励员工,提升公司现有骨干员工的管理技能
#HR人力资源
#hr
#人力资源管理
#培训
#招生方案
#人事
#人事资料
#行政人事
#储备干部
#人才
上一篇:
结构化vs专业化🤺秀屿面试谁更难
上一篇:
海港区社区工作者招聘拟聘名单
热门文章
国能暂停!26国家能源临时更改通知了
国家粮食和物资储备局沈阳局的公务员面试分
气候工作基金会北京代表处招聘
新媒体运营为啥好多三个月一跳槽
上海选调/市考/储备人才面试班求推荐
一次成功的跳槽,胜过三年无效内卷
大学院社会学无笔试 | 法政大学国际文化
找工作真的很看运气
房票安置,被纳入武汉房地产政策储备库!
校招无笔试!部分岗位直接面。
最新文章
语言学理论怎么解释“跳槽”?
🎈人才梯队建设神器来啦!
辽宁省实验招26名教师!26应届 无笔试!
有没有会计失业评论区?
研究生再次赢麻,济南人才引进,无笔试
一年换7份工作
千万不要把军队文职和国考放在一起学啊
2025秦皇岛海港区社区工作者拟聘公示
辉瑞2026储备计划招聘正式启动!
2025下半年广安市教育局考核招聘教师110人
推荐阅读
HR必看!高潜力人才测评模型!
避雷!!😤这家公司懂不懂什么叫尊重人?
抓住机遇就是现在!
华为都招什么样的人才
都说通信大环境不好,那搞网优还行么?
🌟TD人才发展工具模型丨经典模型
储备店长两个月不到离职原因
国家粮食和物资储备局沈阳局的公务员面试分
上海选调/市考/储备人才面试班求推荐
房票安置,被纳入武汉房地产政策储备库!
🎈人才梯队建设神器来啦!
琼ICP备2025051398号-21
| QQ:888888888 | 地址:地球村88号 | 电话:1888888888 |
首页
搜索
留言
预订电话