手机导航
网站首页
工作
招聘
岗位
猎头
急聘
人才
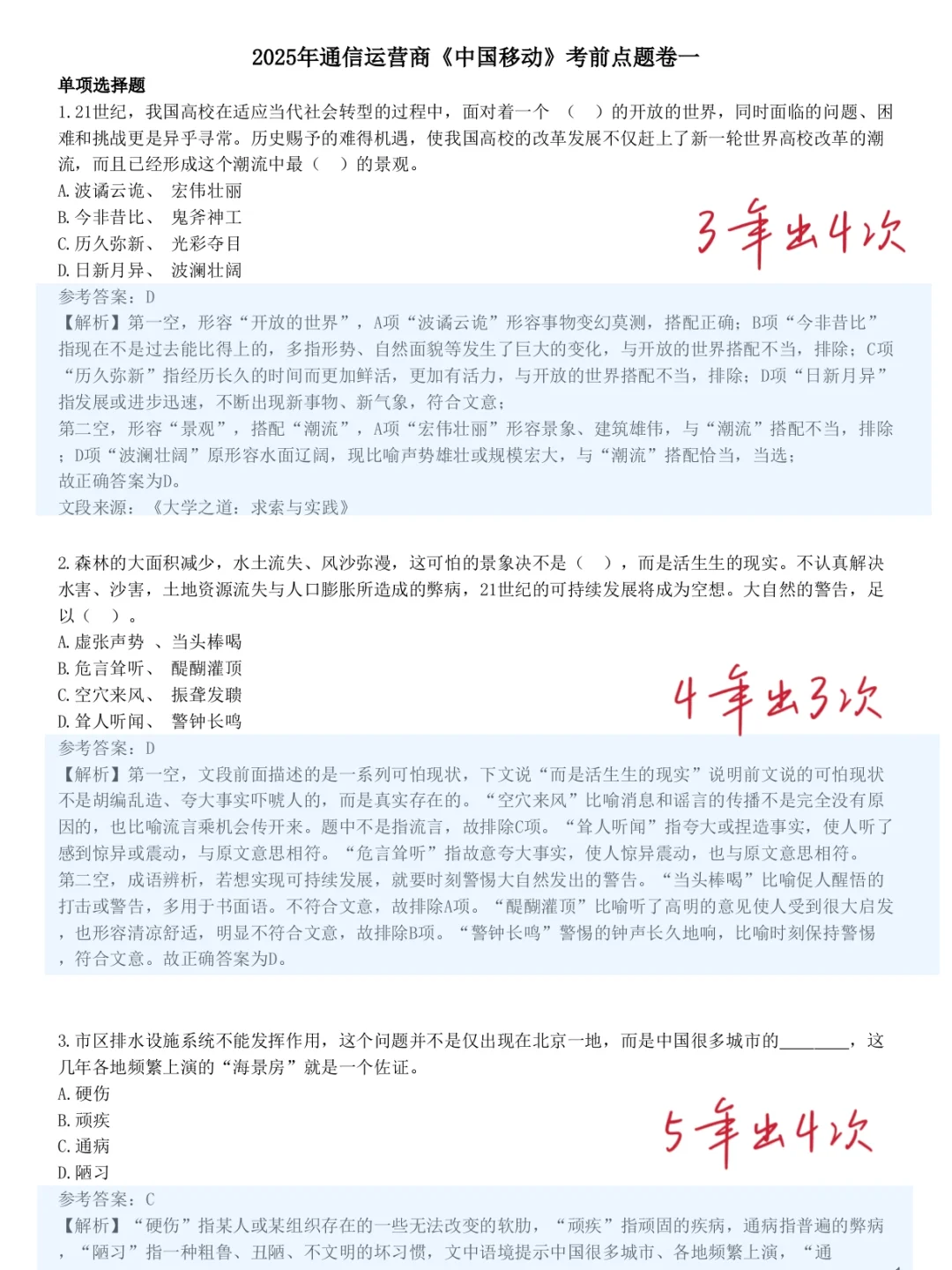
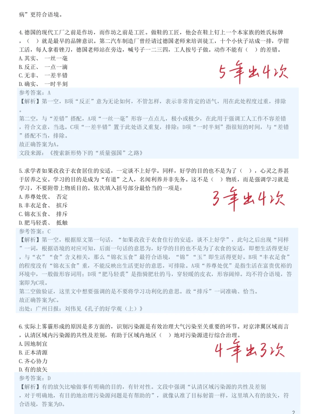
10.25中国移动笔试瞬间不急了,无非就这些
发布时间:2025-10-20 17:59:07
10.25中国移动笔试瞬间不急了,无非就这些
#中国移动
#中国移动笔试
#中国移动招聘
#中国移动校招
#中国移动秋招
#中国移动考试
#中国移动校园招聘
#中国移动笔试备考
#通信运营商
#中国移动笔试真题
上一篇:
餐饮代招
上一篇:
看的出来山东校招是实实在在捞人了!🫣
热门文章
10.19招商银行笔试,就这几页纸熬夜背!
给下周六参加建行笔试的人一个作弊小技巧
给大家普及一下2天过招行需要达到的强度
重庆校招比你想象的多!
宝子们注意啦恭喜进入中国邮政储蓄银行笔试
济南某央企招聘 行政文职 办公室内勤
招聘保洁 月休四天 工作自由
看的出来山东校招是实实在在捞人了!🫣
10.25中国移动笔试瞬间不急了,无非就这些
餐饮代招
最新文章
华润来了!!!
假如你10.16号开始投贵州校招!
中信发笔试通知了
还没找到工作的小伙伴看过来
滴滴我内推
两天内要截止网申的国企秋招
集团总部-国际部-综合管理岗,20-35k·19薪
中国移动秋招无非就这几套卷,5天足矣
大家都是怎么招聘的?
贵旅集团招聘97人
推荐阅读
收到中信银行笔试通知啦,刷这个行嘛
徽商银行笔试可以拿手机拍题吗?
还不如有个痛快
明天招行二批笔试,就这400母题,背完稳了
银行笔试大爆发
周六中行秋招0进度准备裸考的,熬夜背!
10.17-18中信银行秋招,已经信手拈来了😜
七猫秋招-人力资源笔试
26邮储银行笔试,其实很水的,无非这三套题
来,分封一下!当代学校分封制
中国移动26秋招,非常好考,0进度直接抄吧
琼ICP备2025051398号-21
| QQ:888888888 | 地址:地球村88号 | 电话:1888888888 |
首页
搜索
留言
预订电话