青岛人才引进一文读懂--崂山人才引进第二批

发布时间:2025-10-20 14:47:10   

青岛人才引进一文读懂--崂山人才引进第二批

青岛人才引进一文读懂--崂山人才引进第二批

青岛每年除了第一批青选计划之外,每个地区都会有单独的人才引进公告,1-2批,此文是崂山人才引进第二批考情复盘|26考公人速码❗️
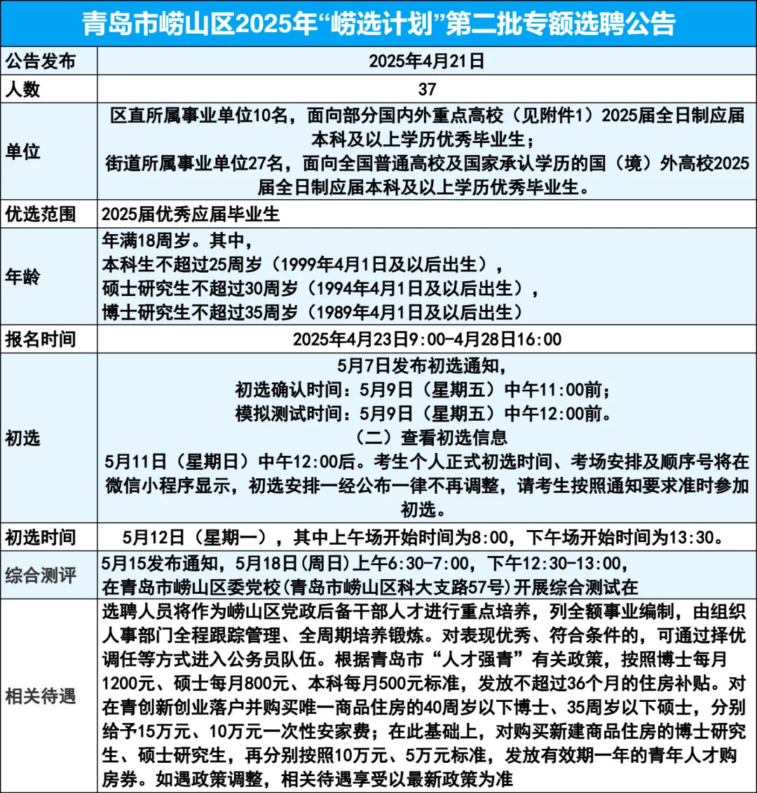
【2025崂山人才引进第二批】考情一页纸📄
26届同学们现在准备正当时!

📍【招聘概况】
37个优质名额
区直事业单位10个(面向重点高校)
街道事业单位27个(面向全国高校)
崂山区党政后备干部重点培养

🎯【岗位分布】
区直岗位:部分国内外重点高校2025届毕业生
街道岗位:全国普通高校及海外高校2025届毕业生
(机会更多,范围更广!)

⏰【关键时间线】
公告:4月21日发布
报名:4月23日-28日(仅5天!)
初选:5月12日线上进行
综合测试:5月18日崂山区委党校
(节奏紧凑,备考要趁早!)

📝【考试形式】
初选:线上测试(分上午/下午场)
综合测试:结构化面试
✅全额事业编制
✅党政后备干部重点培养
✅全程跟踪管理+全周期培养
✅表现优秀可择优调任公务员

💼【人才待遇】
住房补贴:本科500/月、硕士800/月、博士1200/月
安家费:硕士10万、博士15万
购房券:硕士5万、博士10万
(符合条件即可享受!)

---

✨给26届的备考建议:
1️⃣提前确认目标院校范围
2️⃣重点准备结构化面试
3️⃣关注4月下旬公告发布
4️⃣合理选择报考岗位(区直/街道)

崂山发展平台优越
人才政策待遇丰厚
明年机会属于早准备的你!
更多备考资料在老师主页

#青岛人才引进 #崂选计划 #山东人才引进 #人才引进 #引进优秀人才 #崂山人才引进 #山东人才引进 #ytdc5960

上一篇:南大秋招现场。中文系无力感最强的一次。。

上一篇:德城区招社工 共200人,男女各100专科起报

琼ICP备2025051398号-21  |   QQ:888888888  |  地址:地球村88号  |  电话:1888888888  |