手机导航
网站首页
工作
招聘
岗位
猎头
急聘
人才
应届大学生速看,真正的就业指导课来了!
发布时间:2025-10-20 14:30:41
应届大学生速看,真正的就业指导课来了!
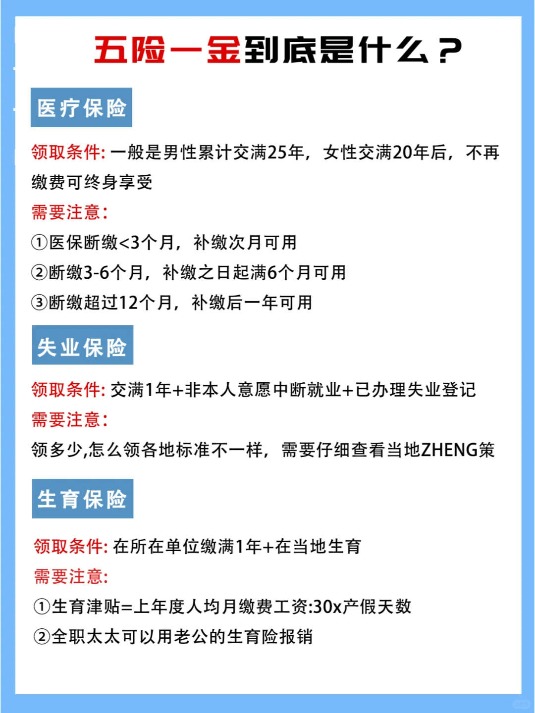
五险一金究竟是什么,相信很多应届大学生在初入职场的时候都有这样的疑问。
那么今天小之了用3张图教会你offer上到底要关注什么!
①五险一金是什么,有什么用?
②五险一金待遇如何?
③缴纳比例多少,什么时候开始缴纳?
一起来看看吧!
#就业指导
#大学生就业
#五险一金
#大学生就业指南
#五险一金怎么用
#offer
#大学生
#大学生的日常
#会计实操
上一篇:
内蒙古正蓝旗社区工作者太缺人啦!公告已发
上一篇:
社区工作者编制
热门文章
6月5日人民日报文章精析——人才建设
职工医保 vs 城乡医保,你真的了解吗?💡
德州社工真的要大招录吗😱
【北京五险一金】查询攻略!
山东太缺人了!!又开始招社工啦70人
2025年西青社区卫生服务站招聘编外工作人员
得益乳业2026届提前批正式开启!食品类可报
2025年10月上海落户条件
25年三农农业农村知识必刷题350题电子版
去tm的社区招聘,原来是有备考网址的啊!
最新文章
入职前务必确认七大问题
仅面试!广州市农业农村局招人了!
25年任泽区社区工作者30名
成都单位2025年最新社保医保缴纳基数明细
苹果开园啦,快来尝尝吧
霍山县招社区工作者25人
缴费截止
🔥大专起报!三不限!这你受得了嘛
农业人才善用科技,推动乡村全面振兴。
品质部各岗位职责与工作流程
推荐阅读
新疆农业职业技术大学招52人|免笔试有编制
青春不负!我们在招聘!
国企 | 临沂农业发展集团招人啦
埼玉农业种植
江岸区社区干事招聘了!大专可报!40岁都能报
植保 毁了我的儿子
有没有社区老人求教
一金🏅一银🥈两铜🥉25年世校赛圆满结束
成功上岸✌️
报名时间:2025.10.20-10.24
郑州社区缺人了,100人
琼ICP备2025051398号-21
| QQ:888888888 | 地址:地球村88号 | 电话:1888888888 |
首页
搜索
留言
预订电话