手机导航
网站首页
工作
招聘
岗位
猎头
急聘
人才
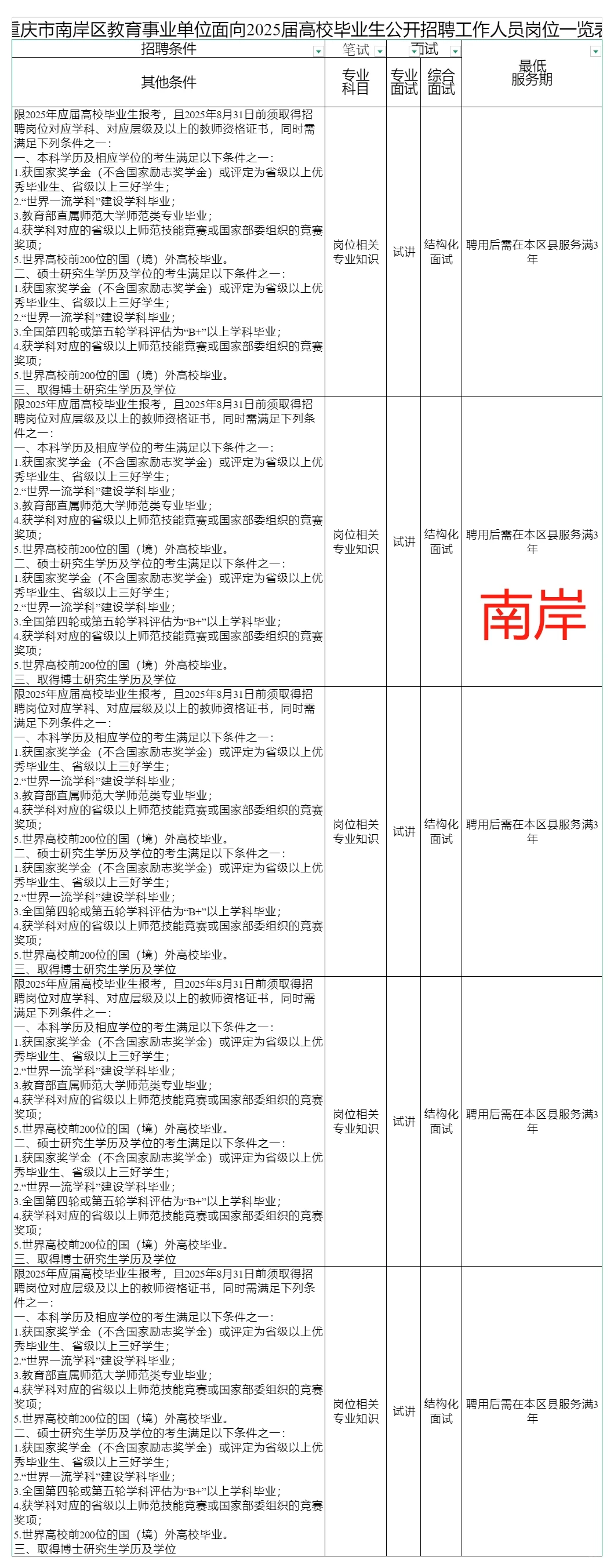
重庆主城九区点招报名条件汇总(2025届)
发布时间:2025-10-20 12:17:55
重庆主城九区点招报名条件汇总(2025届)
#报名
#26重庆点招
#考公考编
#重庆新途径
#重庆点招
#重庆教师编制
上一篇:
急聘办公室保洁!!!
上一篇:
提醒一下10.26邮政储蓄银行笔试,就这800题
热门文章
节后大爆发😻往届生可投的必须每日更新汇总
南京订婚跟拍|时间为媒 余生为聘 订婚礼成
呼伦贝尔 西旗 满洲里找做自媒体的美女
雄安新区国企、快报名吧!!!
现在缅北的都不要外语专业
福建校招也是急了,开了这么多!
邯郸双休急聘📢英语老师📢有五险寒暑假
雪如意运动学院业务专员招聘
叮~三峡集团,26届秋招开投啦!
急聘社群运营专员|纯维护无销售
最新文章
中国十年工作签证R的申请干货|技巧
漳州国企招聘!
求工资明细,或税后到手及年终奖
10.17安徽最新国企招聘|第5期
有没有人了解这个公司,想投简历
日出集团2026校园招聘正式启动
申论有救了!7天背完规范词,保底85分
原来这就四川秋招二批的实力啊!💪
考公考编必刷!25年9月时政热点汇总
中储粮25下半年招聘要求中储粮25下半年招聘
推荐阅读
沈阳急聘客服文员 无销售性质
在潍坊 又想当老师的吗?
红松集团2026校园招聘正式启动啦
青岛市立医院聘主治要求
周六还要上班?这是不是你?!
华润集团急捞!!有没有能来应届生华润集团
提醒一下10.26邮政储蓄银行笔试,就这800题
重庆主城九区点招报名条件汇总(2025届)
急聘办公室保洁!!!
华润集团急捞!!有没有能来应届生华润集
沈阳沈鼓集团
琼ICP备2025051398号-21
| QQ:888888888 | 地址:地球村88号 | 电话:1888888888 |
首页
搜索
留言
预订电话