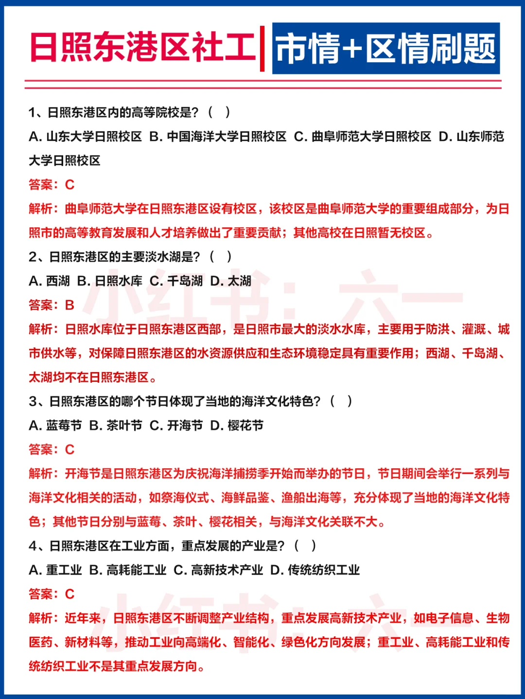
日照东港区社区,没那么难

发布时间:2025-10-20 03:19:50   

日照东港区社区,没那么难

日照东港区社区,没那么难

日照东港区社区,没那么难

日照东港区社区,没那么难

日照东港区社区,没那么难

日照东港区社区,没那么难

日照东港区社区,没那么难

📣2025山东日照东港区社区工作发布70人公告
🌈报名时间:2025年10月10日-10月12日(上午8:30-11:00,下午(2:00-4:30)
✅报名条件:40岁以下(符合条件可50以下),大专及以上(符合条件不限)、其他条件见岗位表
⚠️笔试时间:另行通知
✅笔试科目:笔试内容主要包括公共基础知识、社区工作基础知识、综合写作和与招聘岗位相关的知识等。考试采取闭卷方式,满分为100分,考试时间12分钟

⏰日照东港区社区学习工具:
📖《25山东省情、日照市情、东港区区情》
📖《25日照东港区社区工作者公基速记口诀》
📖《25日照东港区社工-公基学霸笔记》
📖《25日照东港区社工-社区三色笔记》
📖《25日照东港区社工-社区习题集》
📖《25日照东港区社工-社区写作范文》
📖《25日照东港区社工-社区时政300题》
📖《25日照东港区社工-公基➕社工摸底卷两套》
#日照东港区 #日照东港区社区工作者 #日照东港区社工 #日照东港区社区招聘 #日照东港区社区考试 #日照东港区社区 #日照东港区城市社区工作人员 #东港区社区工作者 #东港区社区工作者招聘

上一篇:大厂实习春招被毁约转去外包

上一篇:央国企工作推荐

琼ICP备2025051398号-21  |   QQ:888888888  |  地址:地球村88号  |  电话:1888888888  |