.png)
.png)


贵州旅游投资控股(集团)有限责任公司
全资子公司贵州贵旅国际旅行服务
有限公司2023年招聘公告
贵州旅投集团于2013年5月挂牌成立,是贵州省专业从事旅游产业投资经营的大(一)型国有独资企业,注册资本金30亿元,资产规模143亿元。“十四五”期间,贵州旅投集团围绕“全省旅游业龙头企业、省旅游业投融资平台、省旅游资源整合主体”的功能定位,聚焦文化旅游、旅游地产、旅游商贸三大主业,以“突出主业、打造产业链、构建产业生态、强化供给侧”为路径,全力将贵州旅投集团打造成为旅游产业专业型投资性企业、旅游要素综合服务平台企业、旅游综合产业集群化企业,充分发挥贵州旅游产业龙头领军企业的引领作用。
贵州贵旅国际旅行服务有限公司成立于2015年7月,注册资本金5000万元,是贵州旅游投资控股(集团)有限责任公司全资二级子公司,是集团旅行服务板块的投资、运营主体,公司聚焦资源集采、旅游产品研发、旅游品质管理、旅游营销四大业务板块,围绕“贵州省旅游服务行业龙头企业,全省旅游服务质量标准制定者”的功能定位,依托于省级平台的资源和信誉优势,推动行业上下游关系的深刻变革,提升贵州省旅游服务品质,努力发展为贵州省最大旅游客源运营商。
根据公司业务发展需要,决定面向社会公开招聘有关人员,现就招聘事宜公告如下。

招聘详情

一、招聘岗位及人数
本次计划招聘9人。
二、招聘范围
面向符合岗位任职资格条件的专业人才。
三、资格条件
(一)基本条件
1.政治条件及职业素质。能自觉贯彻执行党和国家的路线、方针、政策,遵守国家法律、法规,具有较强的事业心、责任感,遵守职业道德,爱岗敬业、维护企业声誉,具有团队精神。
2.基本业务素质。(1)熟悉所竞聘岗位的业务,精通一至两个方面的工作,政策水平较高,有实践经验。(2)组织观念较强,有一定的计划、组织、协调和实施能力。(3)能够掌握和了解本部门和本岗位的工作和主要规章制度,善于从工作中总结经验,思路清晰,有较强的语言和文字表达能力,能够较熟练地使用计算机。
3.工作作风。(1)能够积极主动按照领导要求开展工作,经常与主管领导沟通信息和情况,能自觉请示、汇报工作,善于沟通上级主管部门与相关业务部门关系。(2)有全局观念,能做到原则性与灵活性的统一,处理问题及时,工作效率高,业务管理精细。(3)能够适应企业改革和发展对岗位职责变化的要求,工作主动,保证圆满完成领导交办的任务。
4.身体素质。身体健康,能适应工作需要。
5.人员年龄。管理人员和工作人员年龄在40岁及以下。
(二)任职资格条件
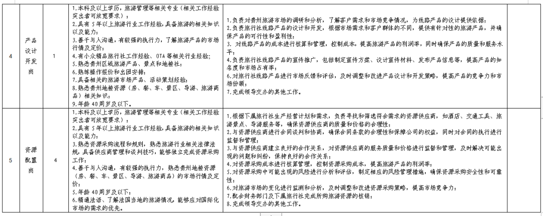
具体见各岗位任职资格条件(见附件)。
(三)有下列情形之一的,不能报名参加本次招聘
1.受过刑事处罚、被开除工作、被开除中国共产党党籍处分的;
2.受到党内严重警告、行政记大过等处分在处分期或影响期内的;
3.被依法列为失信联合惩戒对象的人员;
4.涉嫌违纪违法正在接受有关专门机关审查尚未作出结论的;
5.在国家组织的各级各类招考中被认定扰乱报名考试秩序、威胁工作人员人身安全、舞弊行为的;
6.有吸毒史的;
7.现役军人、在读非应届毕业生、国家定向招录培养人员、与国家签订服务协议且未满服务期限的;
8.与招聘岗位的直接领导或部门负责人有夫妻关系、直系血亲关系的;
9.法律、法规规定不得招聘录用的其他情形。
四、招聘程序
发布招聘公告→报名→资格审查→简历筛选→笔试/现场面试→档案审查(背景调查)→体检→聘用任命
五、报名须知
1.本次报名以投递邮件的方式,应聘人员需按报名资料清单准备报名资料,报名材料名称为:本人姓名+报名岗位名称,所需内容编辑成1个word文件即可,报名材料需在规定的报名时间内以邮件形式发送至招聘邮箱,招聘邮箱地址:guilvlvxing@163.com。
2.应聘人员需要提供的相关资料,(1)报名信息表;(2)本人的有效身份证件(身份证、护照或永久居留证)、学历证、学位证、职(执)业资格证、专业技术资格(职务)证书;(3)主要荣誉、主要业绩及所在单位简介。
3.应聘者应提交齐全报名相关资料,且对提交材料和报名信息的真实性负责。凡弄虚作假者,一经查实,立即取消应聘或聘用资格。公司承诺为应聘者私人信息保密。
4.应聘人员在报名截止5个工作日内未收到参加笔试或面试通知的(短信或邮件),即表示不符合任职要求,我公司不再通知。
5.招聘咨询电话:0851-86832570。
6.报名时间:2023年5月10日-5月25 日22:00。
六、其他
(一)拟聘用人员薪酬及福利待遇按公司薪酬制度执行。
(二)本轮招聘由贵州贵旅国际旅行服务有限公司招聘工作办公室负责解释。
附件



1.按照人社部有关规定,用人单位招聘不得以任何名义向应聘者收取培训费、押金、服装费等,请注意甄别,谨慎选择,以免受骗上当。关注贵阳招聘网站获取更多资讯、求职就上贵阳招聘网站!
2.实际求职、找工作、面试应聘过程中遇到与招聘内容不符或虚假情况,关注贵阳求职网、贵阳招聘网站添加客服向我们举报!
发布招聘信息也可直接联系客服,扫描二维码添加客服企业微信:









.png)
.png)
.png)