手机导航
网站首页
工作
招聘
岗位
猎头
急聘
人才
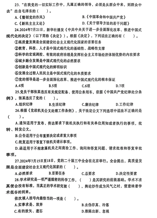
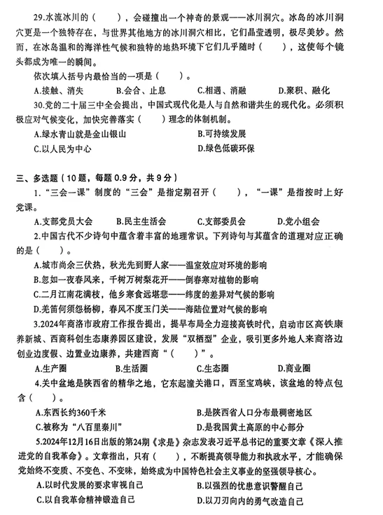
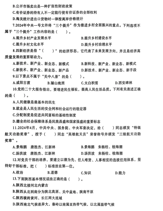
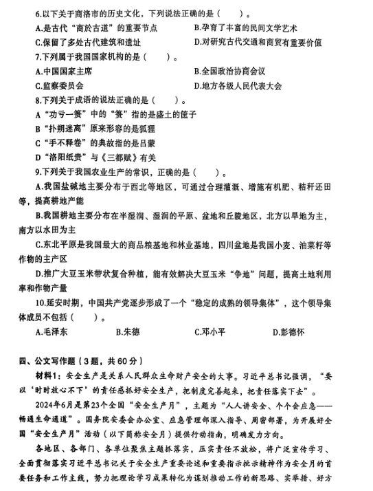
2024年12月陕西省商洛市选聘公务员试题
发布时间:2025-10-19 01:28:46
2024年12月陕西省商洛市选聘公务员试题
#陕西遴选
#陕西遴选笔试
#遴选备考
#遴选
#遴选学习
#遴选笔试
#遴选上岸
#遴选经验
#遴选面试
#遴选考试
#遴选打卡
#遴选资料
#遴选真题
#山东遴选
上一篇:
招189人!中央部属事业单位招聘
上一篇:
有人工资1千多吗 大家都是怎么生活的呀
热门文章
辅导员考试备考必看|寝室文化节通知解析
中医内科、中西医招聘
26届深圳龙岗教师最新单招,11月8日北京笔试
吉林华为集团🎉正式,速来❗
山东考生近期可以参加的考试【8.27】
呼和浩特市城市燃气热力集团招聘58人
关于综应a二轮复习程度的心得(毫无保留)
10月14日 保定秋招第二批爆发啦,早早投
均事业编 国务院国资委招聘! 38岁及以下
围场教师编上班时间
最新文章
截止10月初,湖南事业编共发布98次招考
双师课堂可能是今年教育结构化面试超级热点
七月🐍宝 已生 部分网购待产包分享👀
吉林省幼儿教师招聘又来啦
今日最新工作推荐
你是不是和我一样 在等河北医疗编🔉
公卫招聘——四川省疾病预防控制局
廊坊遴选公示
镇江编外招聘
中国新闻社2025年公开招聘啦!(附真题)
推荐阅读
吉林市事业单位招308人!应往届可报
中山事业单位招聘142人!
人行秋招
26届沈阳教师招聘校招大变天
包头稀土高新区社区工作者,大概率从这里抽
试讲稿|“新闻热点”融入生物教学
大爆发!!!广东省人民医院!!
深圳市卫生健康系统招聘3745人
社区书记:激活“一池春水”,让社区工作者
辅导员考试备考必看|寝室文化节通知解析
中医内科、中西医招聘
琼ICP备2025051398号-21
| QQ:888888888 | 地址:地球村88号 | 电话:1888888888 |
首页
搜索
留言
预订电话