手机导航
网站首页
工作
招聘
岗位
猎头
急聘
人才
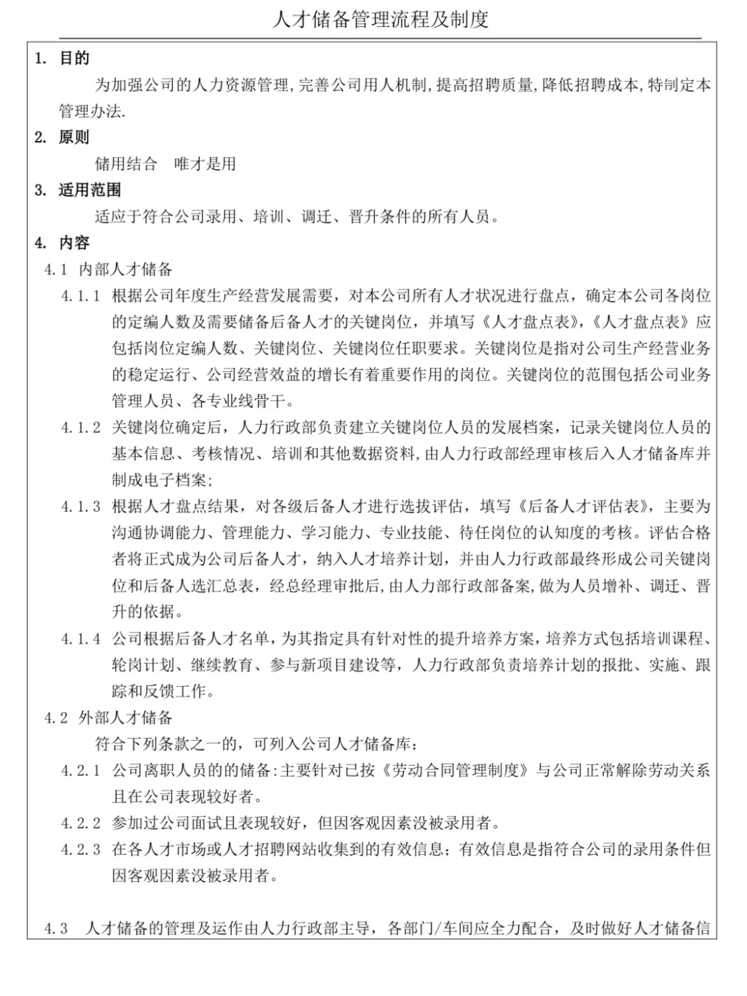
人才储备管理流程和制度(赠)
发布时间:2025-10-18 18:50:55
人才储备管理流程和制度(赠)
入群不定期分享
#人力资源
#人事资料
#人事管理
#人力资源管理
#人才队伍建设
#HR人力资源
#人力资源开发
#人才储备
#人事制度
#管理制度
上一篇:
急聘电话销售
上一篇:
急聘两名“女”运营
热门文章
八险三金!中国邮政招聘公告发布!
大疆影像/相机软件工程师社招内推
华新燃气社招招聘
急急急!投就中!!!
上海杨浦区储备人才计划!26 届海归冲~
鄞州人才引进面试听到这几句基本都pass了
清远市人才储备中心现面向社会公开招聘
急聘两名“女”运营
人才储备管理流程和制度(赠)
急聘电话销售
最新文章
浙江电商之城杭州初创公司开始招聘啦🥰
<曲线考公考编>项目人员岗位
企业的人才梯队体系有哪3种?
HR人手一份的储备人才培养计划!
25年招聘攻略!年前储备好,年后招聘无忧!
虹口储备人才怎么样???
2024年储备人才计划培养方案
在保定可以做心理咨询的地方汇总
邯郸市直人才引进评分标准其实已经透露
新疆人才引进面试真相:先混进去再说
推荐阅读
鄞州人才引进面试听到这几句基本都pass了
清远市人才储备中心现面向社会公开招聘
急聘两名“女”运营
人才储备管理流程和制度(赠)
急聘电话销售
浙江电商之城杭州初创公司开始招聘啦🥰
<曲线考公考编>项目人员岗位
企业的人才梯队体系有哪3种?
HR人手一份的储备人才培养计划!
25年招聘攻略!年前储备好,年后招聘无忧!
虹口储备人才怎么样???
琼ICP备2025051398号-21
| QQ:888888888 | 地址:地球村88号 | 电话:1888888888 |
首页
搜索
留言
预订电话