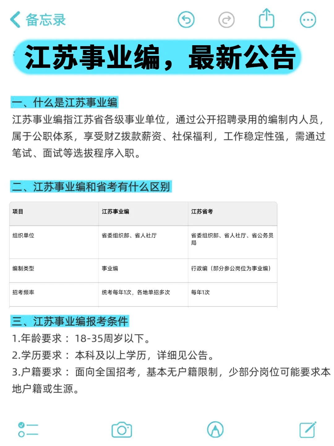
因为考上了,说下江苏事业编的强度

发布时间:2025-10-18 12:35:49   

因为考上了,说下江苏事业编的强度

因为考上了,说下江苏事业编的强度

因为考上了,说下江苏事业编的强度

因为考上了,说下江苏事业编的强度

因为考上了,说下江苏事业编的强度

因为考上了,说下江苏事业编的强度

江苏考编人不用迷茫!
一篇给你讲清楚江苏事业编,让你安心备考~

⬇️江苏省事业编待遇
一梯队(10-18W):省属、南京、苏州
二梯队(10-16W):无锡、常州、南通
三梯队(8-15W):扬州、泰州、镇江等
四梯队(7-10W):徐州、淮安、盐城、宿迁等

⬇️江苏考事业编难度梯队
一梯队:南京、苏州、无锡
二梯队:泰州、徐州、淮安
三梯队:宿迁、连云港、扬州、常州
四梯队:盐城、南通、镇江

⬇️江苏事业编报考流程
查看公告→选择岗位→网上报名→资格初审→缴费确认(部分不收)→印准考证→参加笔试→成绩查询→资格复审→面试→体检审查→公示录用

⬇️江苏事业编考试时间节点
1. 公告发布:2026年3月中旬
2. 报名时间:2026年3月下旬(持续五天)
3. 资格初审:2026年3月下旬(持续六天)
4. 陈述和申辩:2026年3月下旬(持续七天)
5. 对初审异议的处理:同上
6. 缴费确认:2026年3月下旬(持续九天)
7. 笔试时间:2026年4月中下旬
ᐅ专业技术岗位笔试:9:00-11:30
ᐅ工勤技能岗位笔试:9:00-10:30

⬇️公告查询与报名入口
——江苏省人力资源和社会保障局官网

⬇️怎样选岗
1. 先卡自身条件:专业、学历、证书这些硬要求,优先选限制多的岗,竞争能小很多。
2. 想清自己要啥:求稳别选太偏的;想离家近,范围别画大;要发展,多看看单位层级,层级高的上升空间可能更宽。
3. 别追热门岗:看着普通的岗,说不定机会更大。
4. 报名别太早:先瞅瞅各岗报名人数,避开扎堆的,最后一两天报,留够审核时间。

#江苏事业编 #江苏编制 #江苏考编 #江苏 #考编 #事业编备考 #事业编 #考情分析 #编制 #事业单位备考

上一篇:上饶市中医院25年西药房招聘笔试公告

上一篇:邯郸永年区医院招31人!大专可报!

琼ICP备2025051398号-21  |   QQ:888888888  |  地址:地球村88号  |  电话:1888888888  |