手机导航
网站首页
工作
招聘
岗位
猎头
急聘
人才
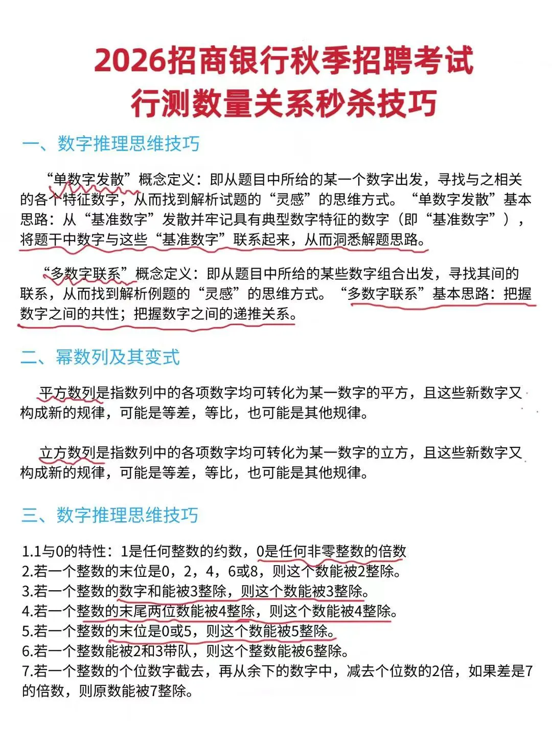
10.19招行秋招,玩吧!反正就这300母题
发布时间:2025-10-18 08:46:46
10.19招行秋招,玩吧!反正就这300母题
#备考攻略
#考试题库
#秋招笔试
#招商银行
#银行秋招
#秋招备考
#网申
#银行
#职测
#招商银行秋招笔试
上一篇:
沈阳医院招140人!
上一篇:
新疆的同学们,你们千万不要把路走窄了!!
热门文章
人大统计与大数据研究院夏令营笔试题目(上)
好耶!终于把这两天开的无锡秋招都投完啦
山东华宇工学院2023年度硕士研究生招聘简章
科二单选题秒选技巧完整版来喽!!!
泛体制笔试Tips
国考报名别踩坑!应届&往届生报名表填写保
浙江省考第2名心得(事无巨细版)
10.15 郑州校招两眼一睁就是投…
湖北这是咋了?!?
中国银行笔试,知道这几点就够了
最新文章
中车株洲所一面-作为女生我感到很绝望
双9女硕本硕不一致秋招记录
山东省烟草专卖局2025高校毕业生招聘
得物风控笔试
10月武汉秋招双选会来袭
Shopee SEA 26测评攻略(含essay原题)
高校招聘信息分享10.7
2025下半年考试日历!考公/考研/考证人必存
重庆医科大学招聘会简历代投
26农业发展银行校招笔试,骂醒一个是一个!
推荐阅读
小米急捞实习生, 接受大二大三寒假无经验
阜阳太和县国有资产投资控股集团下属子公司
潍坊【招聘艺术工作室助理】
广州时尚大厂招电商运营实习继任!!双休
工厂招聘直播带货话术
急急急捞几位来泡泡玛特实习的小朋友!
新浪内容策划实习生快来投简历啦
✅省肿瘤招聘来了
招继任!【已招到】
✨️入境事務主任公開招聘 2025✨
招聘会kuka机器人编程调试
琼ICP备2025051398号-21
| QQ:888888888 | 地址:地球村88号 | 电话:1888888888 |
首页
搜索
留言
预订电话