手机导航
网站首页
工作
招聘
岗位
猎头
急聘
人才
2025第二批直招军官招录流程及时间节点
发布时间:2025-10-18 05:04:20
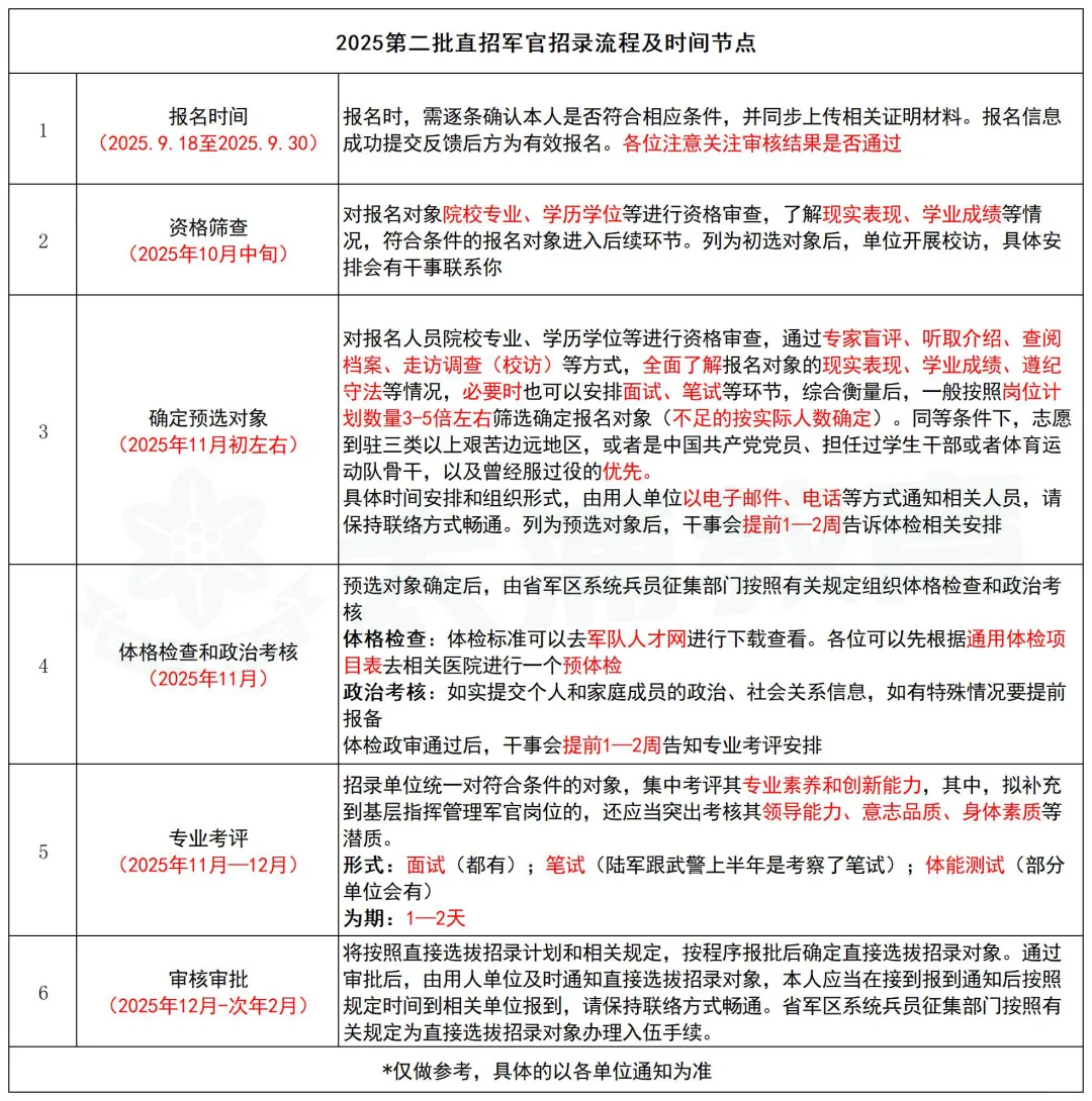
2025第二批直招军官招录流程及时间节点
✅ 网上报名
✅ 资格审查
✅ 确定预选对象
✅ 体格检查和政治考核
✅ 专业考评
✅ 审核审批
#直招军官
#2025直招军官
#25直招军官
#直招军官报名
#直招军官报名问题
#直招军官报名流程
#直招军官流程
#直招军官2025第二批
#2025下半年直招军官
上一篇:
直招一直无偿解答疑问!这事儿有意义
上一篇:
国能直招博士岗
热门文章
10.17江山为聘
10月11号安徽教师资讯整理✨
上海市精神卫生中心工作人员公开招聘公告
10月17日省就业局招聘会等着你来!
多地划出名额专项转编!!!!
石家庄法院书记员报名数据(截止15日18点)
经开区【聘任制】招考 —— 幼儿岗
区级机关事业单位公开zhao聘辅助工作人员
园联区合招聘~
主城区事业单位
最新文章
姓氏家训 | 钭厉戎祖 集合啦🔥
2025博兴街道招聘城市协管员8人电子资料报
杭州徒步|一条被忽略的西湖秘境路线
没给00后丢脸吧
可有家住毕节的姑娘中意此狸奴
重庆理工职业学院招聘23人!!
女生考公务员还是教师编编?看完这篇就懂了
石家庄市英才入石看这一篇就够了
WJ 还在大单位审核中……
90后高校副教授|ssci论文投稿tips|科研日常
推荐阅读
甘肃庆阳市卫健委😂这是大爆发?
潍坊坊子区实验小学招语文老师!
2025年大庆市萨尔图区人民法院公开招聘聘
金凤八小 二十七小招老师
10.17江山为聘
10月11号安徽教师资讯整理✨
上海市精神卫生中心工作人员公开招聘公告
10月17日省就业局招聘会等着你来!
多地划出名额专项转编!!!!
石家庄法院书记员报名数据(截止15日18点)
经开区【聘任制】招考 —— 幼儿岗
琼ICP备2025051398号-21
| QQ:888888888 | 地址:地球村88号 | 电话:1888888888 |
首页
搜索
留言
预订电话