手机导航
网站首页
工作
招聘
岗位
猎头
急聘
人才
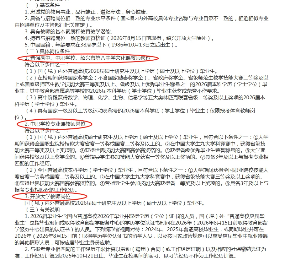
绍兴市直属招聘73人,今天开始网上报名
发布时间:2025-10-16 16:50:15
绍兴市直属招聘73人,今天开始网上报名
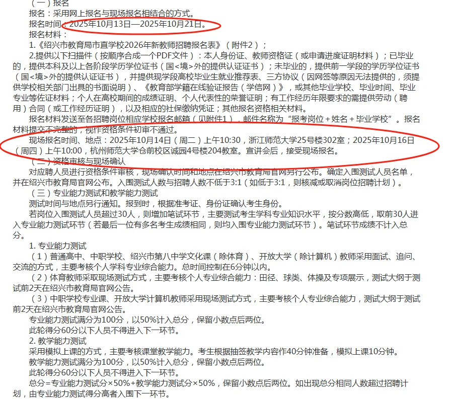
绍兴市直属分网上报名和现场报名
网上报名时间:10月13-21日
现场报名:10月14日浙师大
10月16日杭师大
报名成功后绍兴市教育局官网另行公布
#浙江教师招聘考试
#绍兴教师招聘
#上岸
#提前批
#校园招聘
#
上一篇:
汉语老师笔试真题50套
上一篇:
市场推广笔试真题30套
热门文章
原来社区工作者招聘可以作弊啊!瞬间不急了
武汉东湖高新区社区招聘大忌
2025年包头高新区公开招聘社区工作者后备库
普及下,邢台信都区社区招聘要达到的强度
邢台信都区社区工作者很水的,浅说一下强度
给大家普及一下,深圳光明社区上岸的强度
社区工作者瞬间不急了,反正邪修就看这几页
来的及😭社区工作者🔥就这14页!熬夜背
再说一遍怎么准备社区工作者(小白必看)
提醒一下,10.13报名邢台信都区社区的人
最新文章
Hi!奉化青年|招募社区合伙人
25包头稀土高新区社区工作者,这次大放水了
中洲镇社区招聘啦
报名25包头稀土高新区社区的人,我的建议是
网易紧急招募实习生!!
HR的晋升之路!🔥一张图就搞懂!
工资坦白局00后的工资有多少呀?
有人能来西门子实习嘛280/天
🇭🇰急招!港企急招兩名董事長助理(一男一女
月薪3K想买金包银 来个人劝劝我😭😭
推荐阅读
社工终于来啦!34人!
失业后能免费用的政府公益资源
现在准备鄂尔多斯东胜社区工作者我的建议是
社区医院面试成功入职,真不是随便就能过的
有没有邢台信都区社工在岗的姐妹们!
信都区社区工作者小道消息,心疼今年的考生
终于等到的社区工作者管理规章制度来啦!
大家那里社工多少💰呢
郑州高新区社区工作者,答an已出!直接背
不是泼冷水,江西人才引进面试真的不简单
绍兴越城区招聘社区工作者。
琼ICP备2025051398号-21
| QQ:888888888 | 地址:地球村88号 | 电话:1888888888 |
首页
搜索
留言
预订电话