手机导航
网站首页
工作
招聘
岗位
猎头
急聘
人才
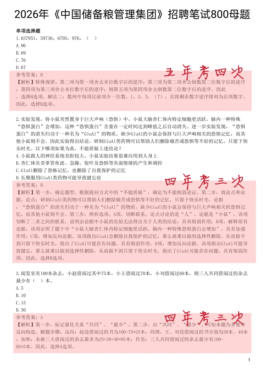
26中储粮秋招笔试,无非这800母题,直接背
发布时间:2025-10-16 16:22:24
26中储粮秋招笔试,无非这800母题,直接背
#中储粮
#中储粮笔试
#中储粮招聘
#中储粮秋招
#中储粮校招
#中储粮集团
#中储粮备考
#中储粮考试
#中储粮笔试资料
#秋招笔试
上一篇:
5个破壁人! 小红书人才招聘计划曝光
上一篇:
助残就业,残疾人岗位
热门文章
提醒一下,10.14报名潍坊高新区社区的人
视觉传达没课时请狠狠往上爬!!!
淄博张店车站街道招 71 名公益岗位
北京山姆超市直聘超市配送员,超市直招
拖社区福:大巴车出游之来黄岛看博士海👨
免费内推!!!
郑州高新区招录社区工作人员!100人!
社工终于来啦!34人!
失业后能免费用的政府公益资源
现在准备鄂尔多斯东胜社区工作者我的建议是
最新文章
社区医院面试成功入职,真不是随便就能过的
有没有邢台信都区社工在岗的姐妹们!
信都区社区工作者小道消息,心疼今年的考生
终于等到的社区工作者管理规章制度来啦!
大家那里社工多少💰呢
郑州高新区社区工作者,答an已出!直接背
不是泼冷水,江西人才引进面试真的不简单
绍兴越城区招聘社区工作者。
包头稀土高新区社区工作者,能帮一个算一个
国庆后开始备考社区工作者,要学会抓大放小
推荐阅读
社工终于来啦!34人!
失业后能免费用的政府公益资源
现在准备鄂尔多斯东胜社区工作者我的建议是
社区医院面试成功入职,真不是随便就能过的
有没有邢台信都区社工在岗的姐妹们!
信都区社区工作者小道消息,心疼今年的考生
终于等到的社区工作者管理规章制度来啦!
大家那里社工多少💰呢
郑州高新区社区工作者,答an已出!直接背
不是泼冷水,江西人才引进面试真的不简单
绍兴越城区招聘社区工作者。
琼ICP备2025051398号-21
| QQ:888888888 | 地址:地球村88号 | 电话:1888888888 |
首页
搜索
留言
预订电话