手机导航
网站首页
工作
招聘
岗位
猎头
急聘
人才
企业全岗位职位说明书及绩效薪酬表格全册
发布时间:2025-10-15 12:27:16
企业全岗位职位说明书及绩效薪酬表格全册
人事行政的宝都可以看下
这份文档几乎包含了所有企业岗位的职位说明及薪酬绩效表格全册322页
第一部分企业个职各职位说明书
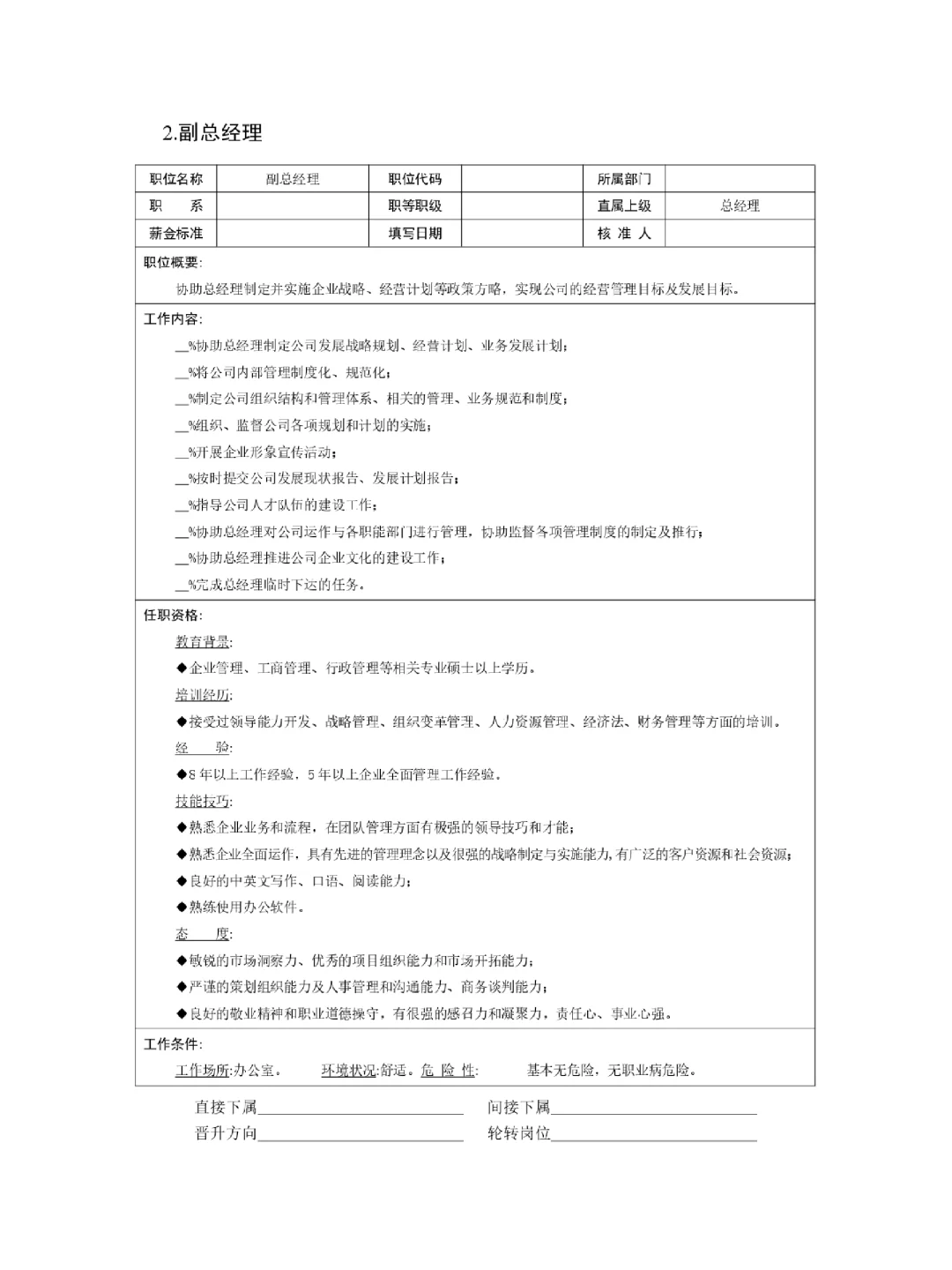
高层管理职位
人力资源管理职位
财务会计职位
行政管理职位
市场营销职位
销售职位
生产职位
物流职位
管技术职位
其他职位
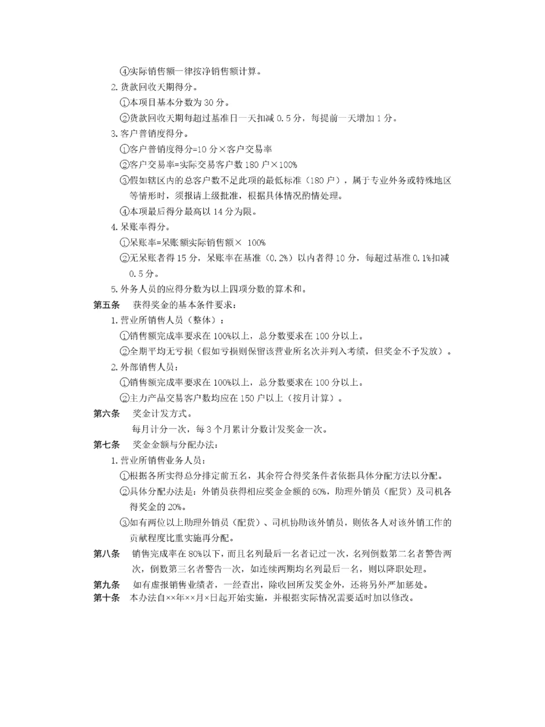
第二部分 绩效考核
员工绩效评价表格
绩效评价
绩效评价实施中的其他表格
员工绩效评价标准
关键绩效评价指标设定
#HR的日常
#HR人力资源
#人事
#企业管理
#行政人事
#人力资源
#市场营销
#HR人力资源
#员工绩效
上一篇:
招一个带货主播
上一篇:
准大学生看过来|助学金/国家助学贷款必备
热门文章
大学生实习生招募
26国考蓄势待发➠坐等今天发布职位表
冲冲冲!26国考职位表正式下发!!
哪有主播招,我在这等你😭😭
别全网乱找了!26国考汇总职位表,可筛选版
26国考网站已更新,三合一表也整理好
2026国考选岗攻略【含选岗步骤指导】
快收藏!质量管理秘诀大分享
西安利君制药集团有人愿意来吗?
运维实习生内推500人!
最新文章
26国考公告出啦🔥要职位表选岗的来!
在实习的大家几点上班几点下班呀👀
招聘海上工作人员~
每天坐老师旁边就这样
26国考职位表啥时候
求校企合作,可以安排学生实习加就业。
做人事的别连工资表都不会算啊😅
立信会计师事务所开始捞实习生
2026国考岗位表可查
有对金融证券行业感兴趣的小伙伴吗?
推荐阅读
有对金融证券行业感兴趣的小伙伴吗?
特斯拉捞实习生300/天 特斯拉捞实习生
总经理岗位说明书
开一个实习生吐槽帖
出了❗️26国考公告!
当了大厂实习生面试官才明白的事情
终于有人把26国考职位表汇总成一张Excel
Insta360影石 产品营销部门招实习生!
26国考公告发布,职位表更新
有愿意来河北文旅上班的宝子吗
应该选择继续实习还是真正gap?
琼ICP备2025051398号-21
| QQ:888888888 | 地址:地球村88号 | 电话:1888888888 |
首页
搜索
留言
预订电话