手机导航
网站首页
工作
招聘
岗位
猎头
急聘
人才
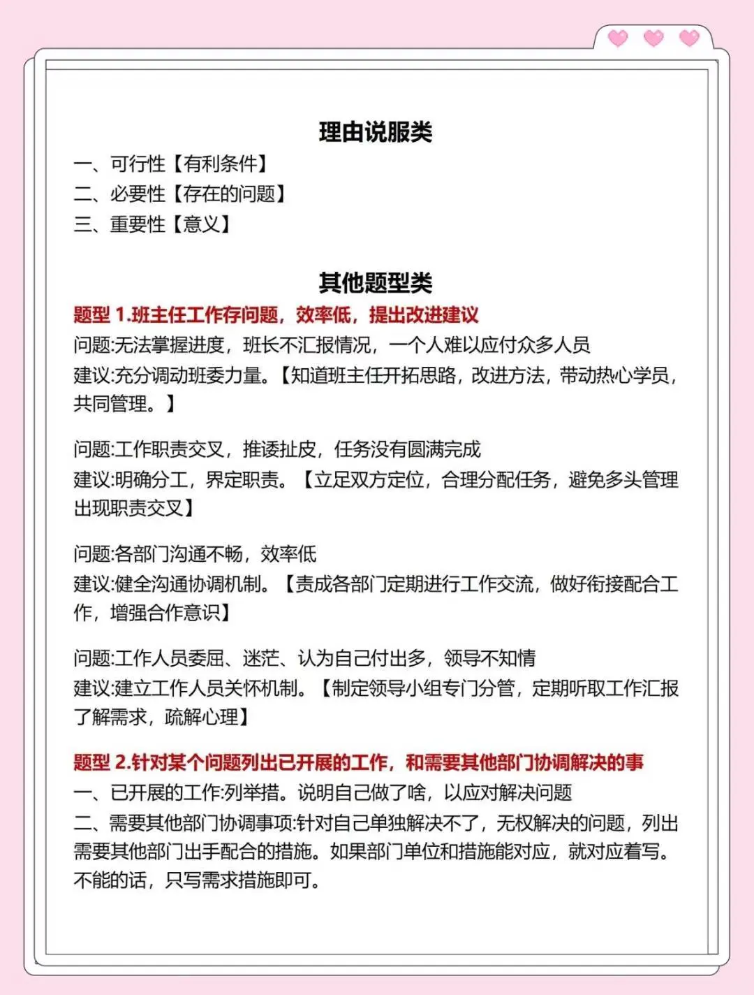
综应A类,我好像发现了进步蕞快的方式
发布时间:2025-10-14 23:39:58
综应A类,我好像发现了进步蕞快的方式
#黑龙江事业编联考
#综应a类
#事业编联考A类
#新疆事业编联考
#内蒙古事业编联考
#事业编备考
#事业编联考
#贵州事业编联考
#云南事业编联考
#综应A
上一篇:
蛋蛋后勇闯传媒公司之招主播篇
上一篇:
山西太原! 找主播啦 听说在小红书招个主播
热门文章
安阳招聘直播带货主播
初创公司招募主播
广州招聘!!!医院扩建!!!需要大批人才
鞍山招聘 保底5000+
长沙电商招主播和场控
蹲 想做做小个子主播的搭子!!!
泰安诚聘助农主播!!
(5/150)招聘HR的八个视野之四
传媒公司做人事招主播谁来呀
重庆电力高等专科学校行政岗,26届可报
最新文章
来一个贵阳带货主播
吉林事业编
考事业编买什么书好,以及资料
招聘主播可兼职
鲁职招聘速递:山东艺术学院招聘工作人员
邯郸事业编面试练习
广州嘉禾分公司招聘主播
是谁想来传媒公司做团播‼️
社保局扩招,专业不限,有人报名吗?
有没有新的活法
推荐阅读
西安的各位老板有没有招主播的!!!
桂林
铁路招聘!高端就业免费安置
安阳招聘直播带货主播
初创公司招募主播
广州招聘!!!医院扩建!!!需要大批人才
鞍山招聘 保底5000+
长沙电商招主播和场控
蹲 想做做小个子主播的搭子!!!
泰安诚聘助农主播!!
(5/150)招聘HR的八个视野之四
琼ICP备2025051398号-21
| QQ:888888888 | 地址:地球村88号 | 电话:1888888888 |
首页
搜索
留言
预订电话