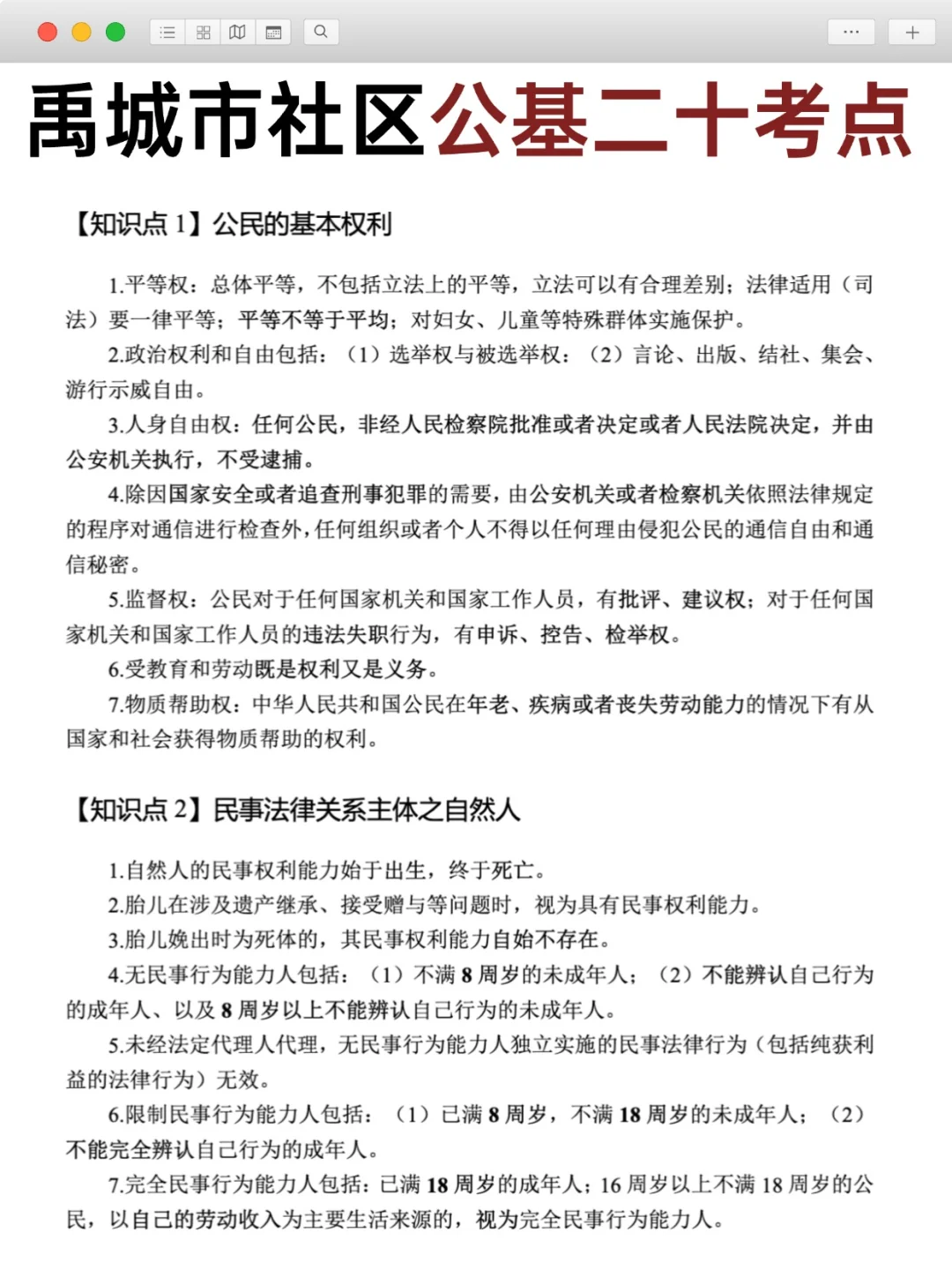
100人❗️禹城市社区工作招聘及备考资料

发布时间:2025-10-14 16:00:33   

100人❗️禹城市社区工作招聘及备考资料

100人❗️禹城市社区工作招聘及备考资料

100人❗️禹城市社区工作招聘及备考资料

100人❗️禹城市社区工作招聘及备考资料

100人❗️禹城市社区工作招聘及备考资料

100人❗️禹城市社区工作招聘及备考资料

🎉🎉🎉重磅来袭!2025 山东德州禹城市社区工作者招聘 100 人公告正式发布!备考倒计时已开启,时间紧任务重,还没着手准备的小伙伴务必打起十二分精神,千万别错过黄金备考期!🚫拒绝摆烂,即刻行动,全力冲刺才是王道!!!
🔵报名时间:2025 年 9 月 26 日 - 9 月 28 日(每日上午 8:30-11:30、下午 2:00-5:30)
🟤报名条件:大专及以上学历、年龄 40 周岁及以下、禹城市户籍,其余具体要求详见岗位表
🔵笔试时间:2025 年 10 月 18 日上午 9:00-11:00
🟤笔试科目:综合类考试,涵盖公共基础知识(含党的方针政策、法律法规、社会工作综合能力等基础内容)及综合写作
📚德州禹城市社区备考必备工具:
✅《25 山东省情、德州市情、禹城市情》
✅《25 德州禹城社区工作者公基高频考点》
✅《25 德州禹城社区工作者公基思维导图》
✅《25 德州禹城社区工作者社工知识 15 页》
✅《25 德州禹城社区工作者法律法规知识》
✅《25 德州禹城社区工作者社区重点 14 页》
✅《25 德州禹城社区工作者社区 300 母题》
✅《25 德州禹城社区工作者写作范文》
✅《25 德州禹城社区工作者时政 320 题》
✅《25 德州禹城社区工作者题库 app》
✅《山东社区工作者往年真题》
……
💪相信自己,你终会闪闪发光!向着目标,全力前进吧!
#德州禹城社区工作者 #山东德州禹城社区考试 #德州禹城社区 #山东德州禹城社区工作者 #德州禹城社区 #山东德州禹城社区 #山东德州禹城社区招聘 #山东社区工作者 #山东社区招聘

上一篇:没工作的的人都在干嘛

上一篇:血泪教训!同事因这张证明职称评审直接刷下

琼ICP备2025051398号-21  |   QQ:888888888  |  地址:地球村88号  |  电话:1888888888  |