手机导航
网站首页
工作
招聘
岗位
猎头
急聘
人才
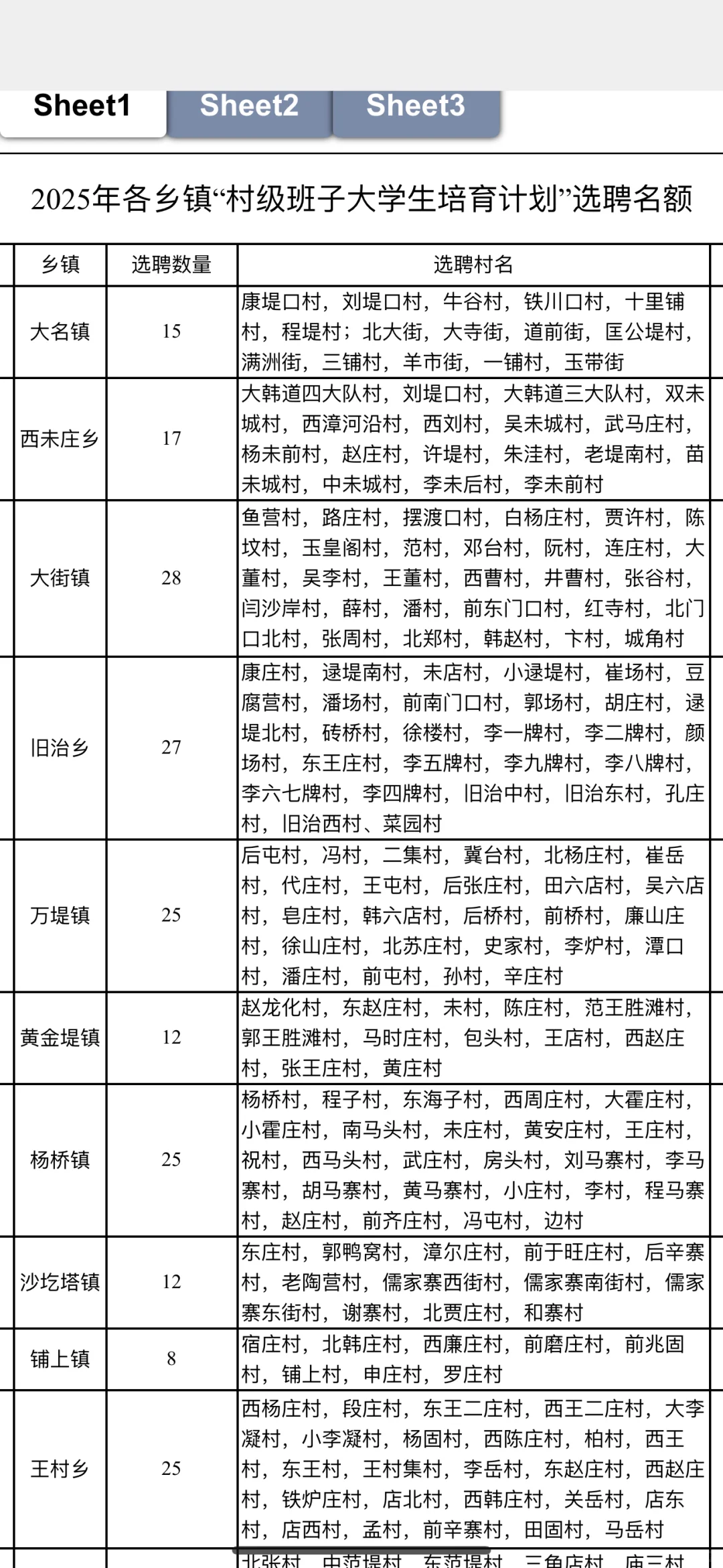
邯郸大名342村招大学生!大专可报!
发布时间:2025-10-14 14:16:34
邯郸大名342村招大学生!大专可报!
✨单位名称: 大名县村级班子大学生培育计划
✨岗位亮点: 342个岗位!大专学历即可报名!基层工作经历!
✨招聘要求: 全日制大专及以上学历,户籍或原籍为该村
✨薪资待遇: 参照公务员转正定级工资标准
✨报名截止: 9月7日17:30
#邯郸招聘
#河北招聘
#事业单位
#应届生
#往届生找工作
#考编
#基层工作
上一篇:
中建港航局2026校园招聘
上一篇:
不是吧?真的有人不知道雄安招聘信息嘛👀
热门文章
原来这些工作可以全球飞!而且真的很缺人。
又一年人才引进,有点走不出来了😭
没有了!
涉县村务工作者招聘来啦
欢迎三观正、人品好、不打牌、志同道合的你!
邯郸市直事业单位及大学生乡村医生专项计划
年前储备人才(招人中)
烟台公办高校来啦
赤峰超多岗位
金华开放大学招聘多名教师
最新文章
硕士进大专一年,说点石家庄专属小道消息
新和成
谁懂半夜打开中核发现全挂的救赎感??谁懂
四川高校8月集中招聘,本硕博岗、带编岗
招16人!南昌市市属国有企业急需紧缺人才
五大发电集团26届即将开启招聘!薪待拉🈵
不是吧?真的有人不知道雄安招聘信息嘛👀
邯郸大名342村招大学生!大专可报!
中建港航局2026校园招聘
一汽进入人才储备库
推荐阅读
邯郸大名342村招大学生!大专可报!
中建港航局2026校园招聘
快!海洋大学招聘,月薪8000起
公办大学招聘教师岗及行政管理岗
搜了一下,今年高校教师招聘计划怎么这么多
河南硕士进大专当老师(含8-10月考情预测)
廊坊开发区 招聘 早九晚五 双休
2025.10.12招聘信息
大学招聘,正式事业单位,快冲!
肥城市妇幼保健院岗位
山东大学威海校区文员招聘来啦!
琼ICP备2025051398号-21
| QQ:888888888 | 地址:地球村88号 | 电话:1888888888 |
首页
搜索
留言
预订电话