手机导航
网站首页
工作
招聘
岗位
猎头
急聘
人才
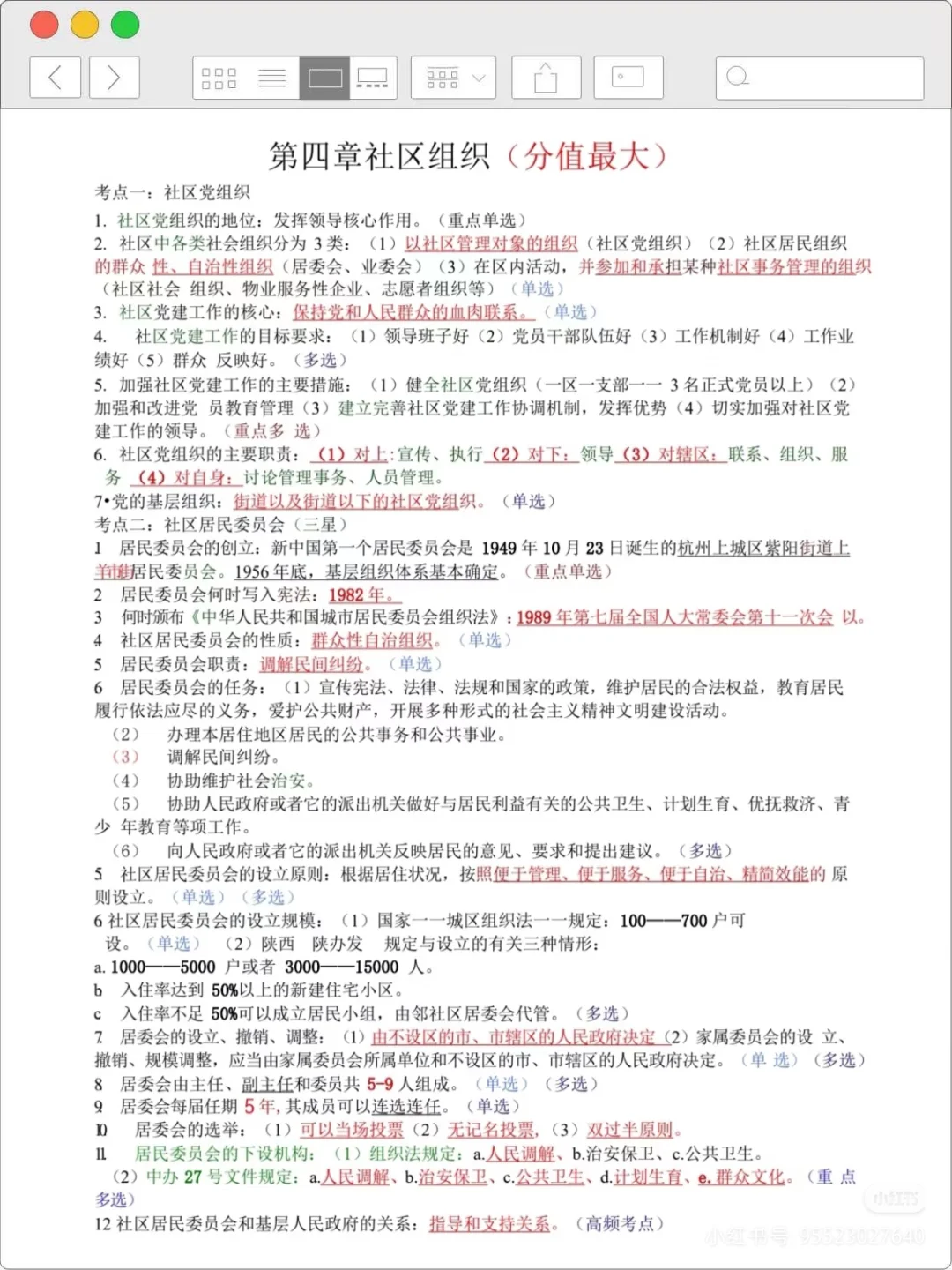
偷拍的,河北邯郸临漳社区工作者,快背
发布时间:2025-10-13 23:01:25
偷拍的,河北邯郸临漳社区工作者,快背
#社区工作者招聘
#社区工作者考试
#社区工作者笔试
#临漳社区招聘
#邯郸临漳社区招聘
#邯郸临漳县社区招聘
#邯郸临漳县社区工作者招聘
#邯郸临漳县社区工作者考试
#临漳社区工作者招聘
#邯郸临漳县社区工作者
上一篇:
两年换了6份工作,我到底能干点儿啥
上一篇:
冷门但意外好进的外企base:宝鸡
热门文章
🏭 云南铜业直招|月薪8500起+五险一金!
泉州市妇幼保健院今年招聘的编内人员学历
国网不要我,我咋办啊😭
恭喜!2025北京西城教委拟引进非京生源名单!
人事直招
政策行-农发行广西分行校园招聘来了!!!
25届应届生新媒体运营总结篇Day5
北京妇幼保健院招聘17人成绩公示 恭喜上岸
今年寒假放假时间比较长
招聘草莓种植师傅
最新文章
应届生职工医保使用探索
大理大学第一附属医院编外招聘笔试成绩公示
企业直签长白班
什么是应届毕业生?毕业拿证后也算的
2026农发行报名人数较少职位(山东省)
国家能源集团泰州发电直招
这个农业特定还要人吗?
26考研预报名流程,直接照着填信息
海外销售经理(储能)(企业直招)
中农集团陕西实业发展有限公司招聘
推荐阅读
大专生秋招救星!BOSS 直聘通关指南
一个普通女孩考上农行的心得(详细版)
会撩≠乱撩,主播要学会“拉扯”
国投25年拟录取名单出炉
🎥新手必看!告别冷场的 50 条社牛金句!
被骗8w,招聘诈骗
重庆农村商业银行校园招聘180人公告
你不知道的农电常见招聘要点总结
新人主播一定要稳定直播,坚持直播,规律直
长春市市直事业单位公开招聘4号公告公示名
央国企到底要不要报班
琼ICP备2025051398号-21
| QQ:888888888 | 地址:地球村88号 | 电话:1888888888 |
首页
搜索
留言
预订电话