手机导航
网站首页
工作
招聘
岗位
猎头
急聘
人才
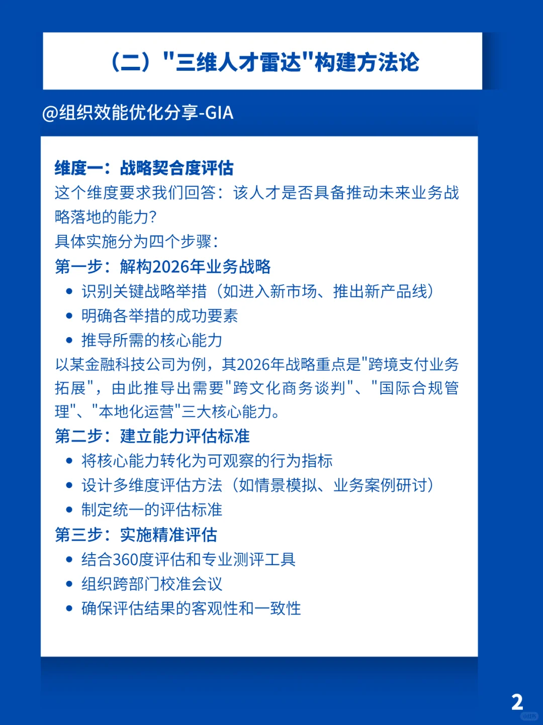
战略人才盘点-为2026年布局核心资本
发布时间:2025-10-13 22:19:16
战略人才盘点-为2026年布局核心资本
#人才盘点
#人才战略
#组织发展
#HR干货
#高潜人才
#继任计划
#企业管理
#OD
#TD
#人才发展
上一篇:
关于人才库这件事
上一篇:
卖保险也能叫国企干部储备岗了😅😅😅
热门文章
体验官速来集合!解锁如厕新体验
浙江厂区直聘
武汉长江游轮高薪兼职招聘
小米急招一批实习生(可寒假到岗) 小米紧急
急招内推!大厂 3 天内面试
月薪💰无上限的神仙工作
HR招聘的人事分公司急聘!!!
高薪招聘养生技师
建筑女文员,高薪工资他来啦
招聘咖啡师一名
最新文章
得物找继任!要求马上到岗
发现了高薪工作的新方式
北京联想实习招继任啦!快来投简历!
今日小红书直聘
长沙1000平新开业健身房急聘预售精英!!!
搜狐招继任
长春新东方急招!研究生们看过来
三角洲BOSS直聘·高手集结
通辽科左中旗招录社区工作者数名
紧急需要一名小学英语老师
推荐阅读
辅警培训班 11.1 日开课
领导力梯队建设-储备未来领袖
博士人才集结!远程合作/50W年薪/事业编多机
京东给我发意向函了??!
26届营销储备生6000-12000外企 餐补
姐拼命准备人才引进,就是为了免笔试!!
进人才库还能再投吗
龙湖秋招还有机会吗?
宝子们!长期储备人才的机会来啦🥳
上海市嘉定区2026年优秀大学毕业生储备计划
中核进人才库了😭
琼ICP备2025051398号-21
| QQ:888888888 | 地址:地球村88号 | 电话:1888888888 |
首页
搜索
留言
预订电话