科大讯飞|人力资源面经✅

发布时间:2025-10-13 12:36:52   

科大讯飞|人力资源面经✅

科大讯飞|人力资源面经✅

科大讯飞|人力资源面经✅

科大讯飞|人力资源面经✅

科大讯飞|人力资源面经✅

科大讯飞|人力资源面经✅

科大讯飞|人力资源面经✅

科大讯飞|人力资源面经✅

科大讯飞|人力资源面经✅

[ ] 题目罗列 👥\n[ ] 假设你负责校园招聘,需要吸引更多优秀应届生投递简历,你的招聘方案是什么?\n[ ] 追问1:你会选择哪些招聘渠道?为什么?\n[ ] 追问2:如何评估招聘效果?\n[ ] 描述一次在学生组织中负责活动策划的经历,如何协调团队成员完成任务?\n[ ] 解释在招聘过程中,结构化面试和非结构化面试的区别,分别适用于什么场景?\n[ ] 设计一个新员工入职培训计划,包含哪些内容模块?\n[ ] 追问1:如何根据不同岗位调整培训内容?\n[ ] 追问2:如何检验培训效果?\n[ ] 分享一次调解同学或团队成员冲突的经历,使用了什么方法?\n#科大讯飞 #人力资源 #科大讯飞招聘#求职 #互联网大厂实习 #应届生求职 #秋天的第一个offer #2026校招季 #求职青年

上一篇:待遇7w!合肥蜀山社工共招84人,附备考计划!

上一篇:招总笔试完还显示ai面进行中这对吗…

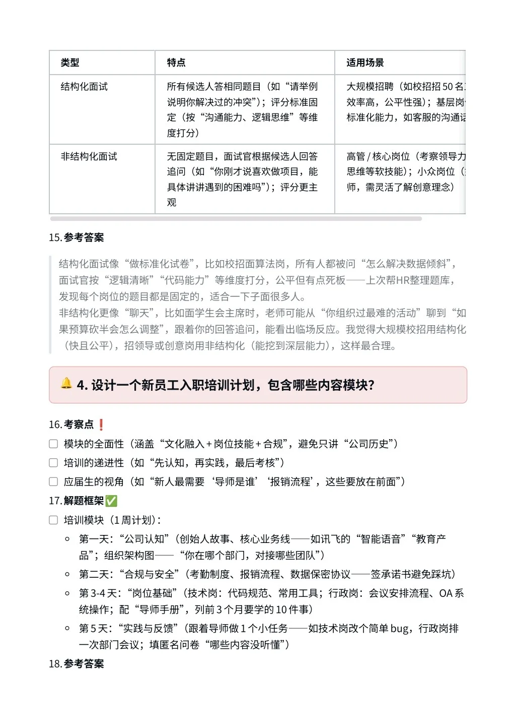
琼ICP备2025051398号-21  |   QQ:888888888  |  地址:地球村88号  |  电话:1888888888  |