手机导航
网站首页
工作
招聘
岗位
猎头
急聘
人才
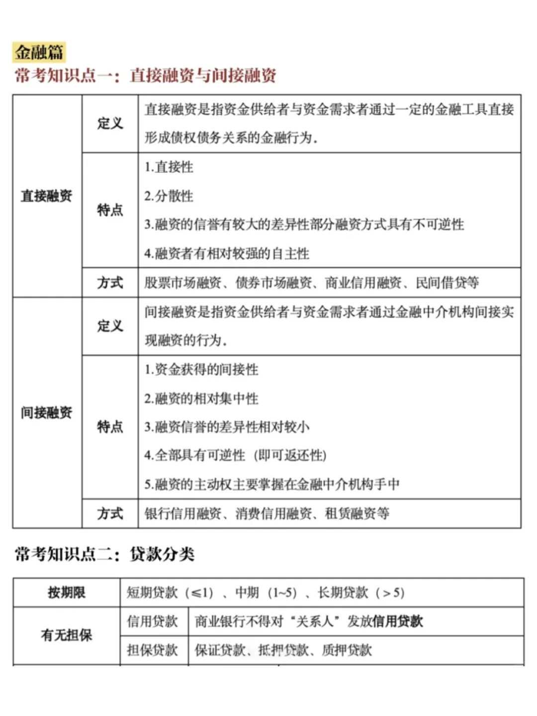
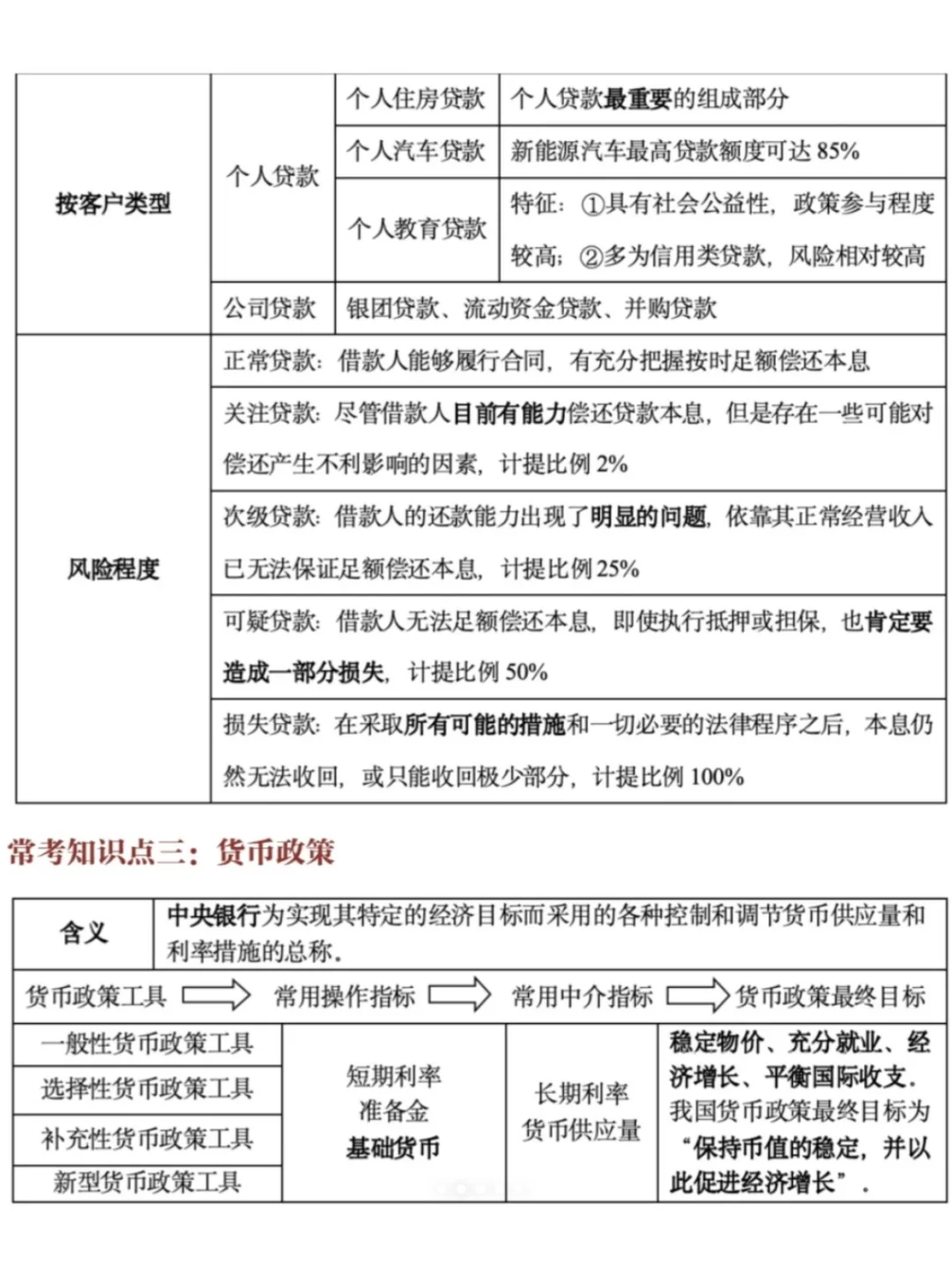
六大行秋招笔试重点考点👌🏻重点背
发布时间:2025-10-13 12:14:42
六大行秋招笔试重点考点👌🏻重点背
参考25秋招笔试,给到大家题型、题量参考,帮助各位备考秋招的宝子更好地了解考情~\n🙋🏻♀️截至目前,工、农、中、邮储四家国有大行2026年秋季校园招聘公告已经发布!\n✅全国各地有岗,学历不限,六险二金,网申即将截止\n目前目标秋招进入六大国有行的同学们,赶紧开始备考吧!\n
#秋招笔试
#金融行业
#高频考点
#国考
#华图
#网申
#银行工作
上一篇:
郑州科研志愿者0天12000去吗
上一篇:
有什么月入过万的工作推荐吗
热门文章
关于我帮老板招人问题(新疆)q&a
国网秋招,原来0基础也有自己的备考网址
360校招非技术综合笔试
重庆的小伙伴还需要这份工作吗?
高薪!轻松不累,下班就结算工资
有岗,速看⚠︎⚠︎
有什么月入过万的工作推荐吗
六大行秋招笔试重点考点👌🏻重点背
郑州科研志愿者0天12000去吗
秋招update|滴滴100分钟版笔试已做!
最新文章
位置在襄阳rjy
已经找了好久的工作了……
可以帮忙看看这是骗局还是靠谱工作啊
都给我考笑了
太缺人才了,梅州引进急需人才426人
药企最赚钱 发展前景最好的岗位是什么
集思广益~
常州博物馆公开招聘啦
10.13招商银行秋招笔试,就这600题,背吧!
有什么工作能月入三-四万
推荐阅读
终于有人把内蒙古教师编讲清楚了
中国电信笔试 无非就这些!快背吧
今天,世界悄悄背着我们做了什么~25.10.12
山东新华书店 五险二金 各地有岗🔥🔥🔥
吉林省供电局急招🎉文员🎉正式合同❗❗
平安银行10.12笔试‼️大放水,放心玩吧
万泰汇招人啦
走过路过,不要错过啦
保定双休五险一金的工作来喽
永年新天骏步行街招人了,无责3500➕提成
医院招聘护士笔试常考5页纸
琼ICP备2025051398号-21
| QQ:888888888 | 地址:地球村88号 | 电话:1888888888 |
首页
搜索
留言
预订电话