26届教招双非简历,求建议🙏

发布时间:2025-10-13 11:12:39   

26届教招双非简历,求建议🙏

26届教招双非简历,求建议🙏

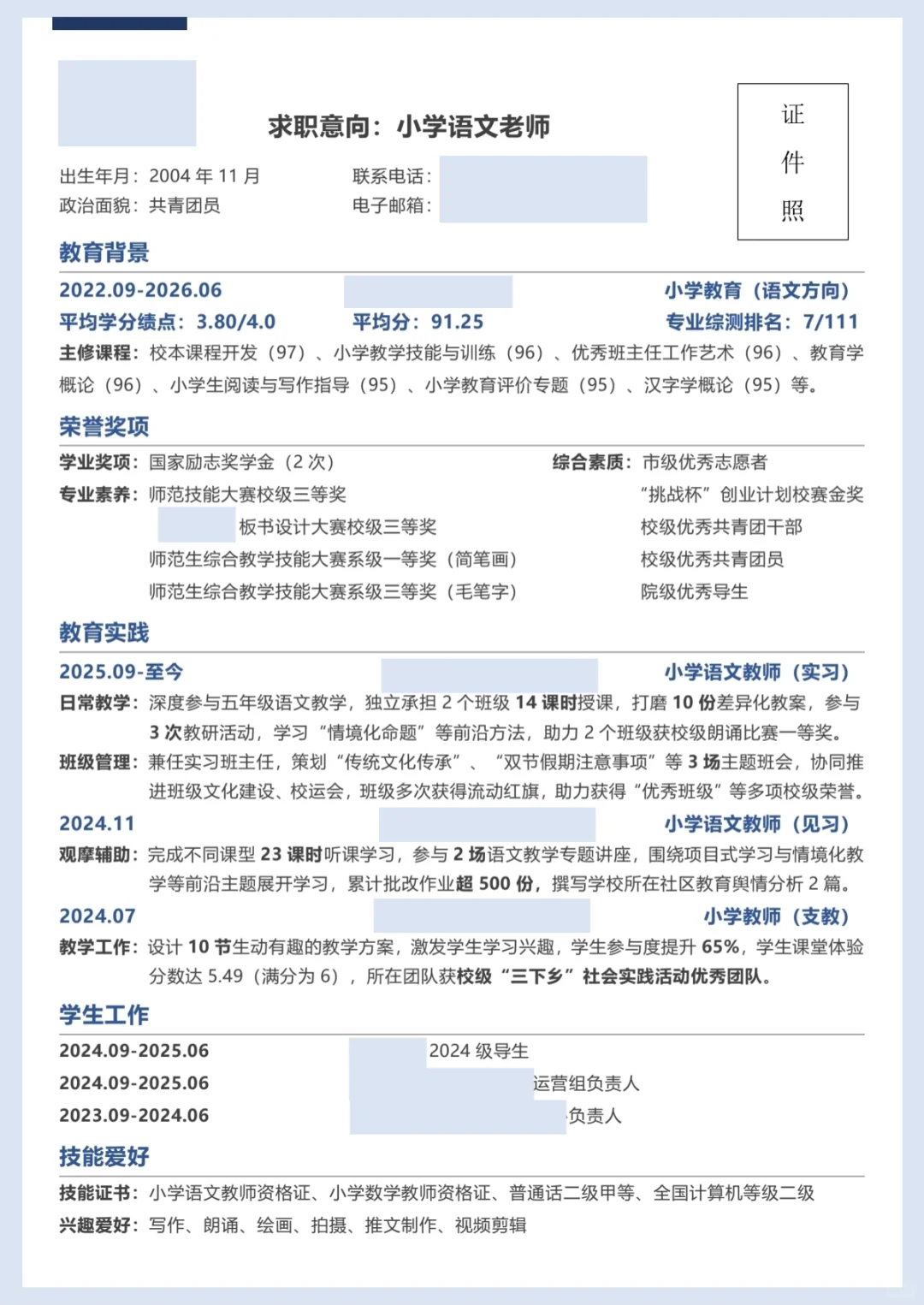
各位前辈们请帮忙看看简历,不胜感激🥹\n目标是珠三角的小语教师岗,请问这样的简历能行吗😢有点担心部分学校看简历,直接都过不了\n学校不是92,是广州还行的双非一本\n具体一看感觉是大学工作还行,专业赛事排名不高\n \n目前我的主要疑问有二\n1️⃣是否有必要做简历册?\n好处是做附录展示学生工作教学工作,会显得丰富一些。坏处是耗时耗力,目前笔试面试的准备还不是很充分,有些地区双盲都不看简历,做一个丰富多彩的简历册不如真才实学。所以请教大家做单独一页简历够吗😢🥺\n2️⃣学生工作是否要稍微加以介绍,写一行具体的工作内容呢?\n闲闲的模板是直接写职位,我也这么写了。好处是不会显得空,坏处可能与语文教学关系不大,负责人也能展示一定的管理能力吧👉👈\n(如果展开,会加上三次学生工作评级都是优秀)\n \n#改简历 #大学生求职 #简历模板 #校招 #高分简历怎么写 #师范生 #珠三角教师 #学科语文 #小学语文 #秋招

上一篇:🇦🇺WHV干货 | 投递服务业怎么写简历

上一篇:我没经验,为什么能收到复试邀请?

琼ICP备2025051398号-21  |   QQ:888888888  |  地址:地球村88号  |  电话:1888888888  |