手机导航
网站首页
工作
招聘
岗位
猎头
急聘
人才
行政面试不是闲聊
发布时间:2025-10-13 11:08:14
行政面试不是闲聊
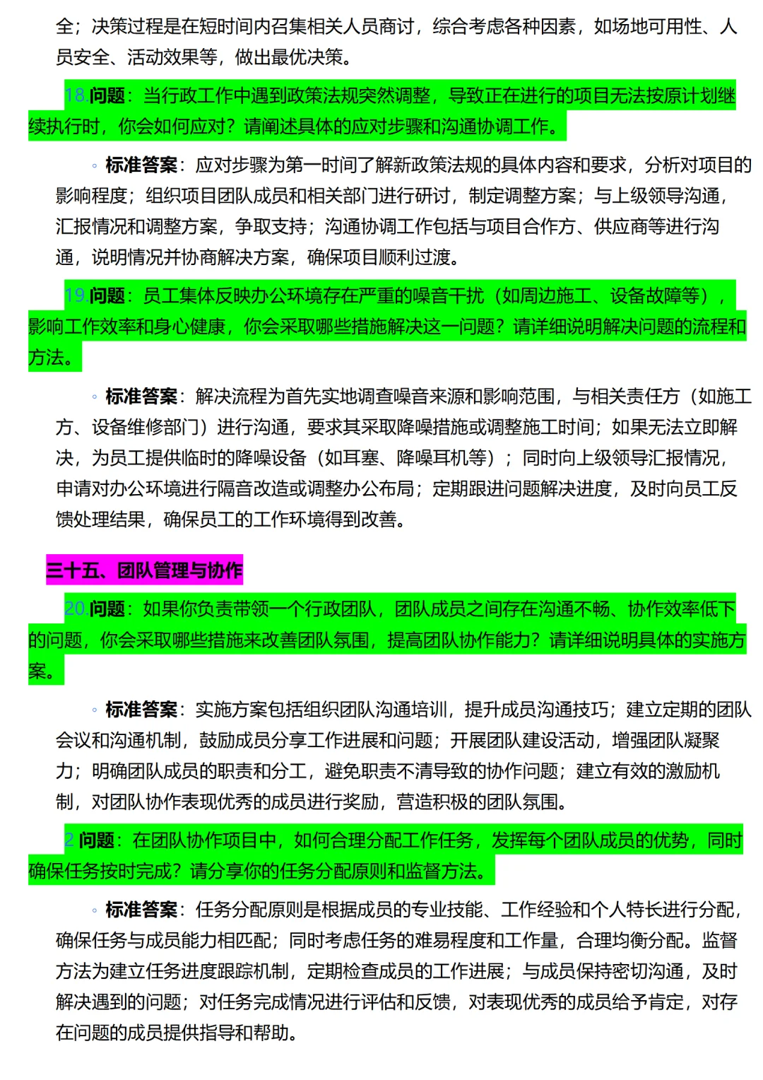
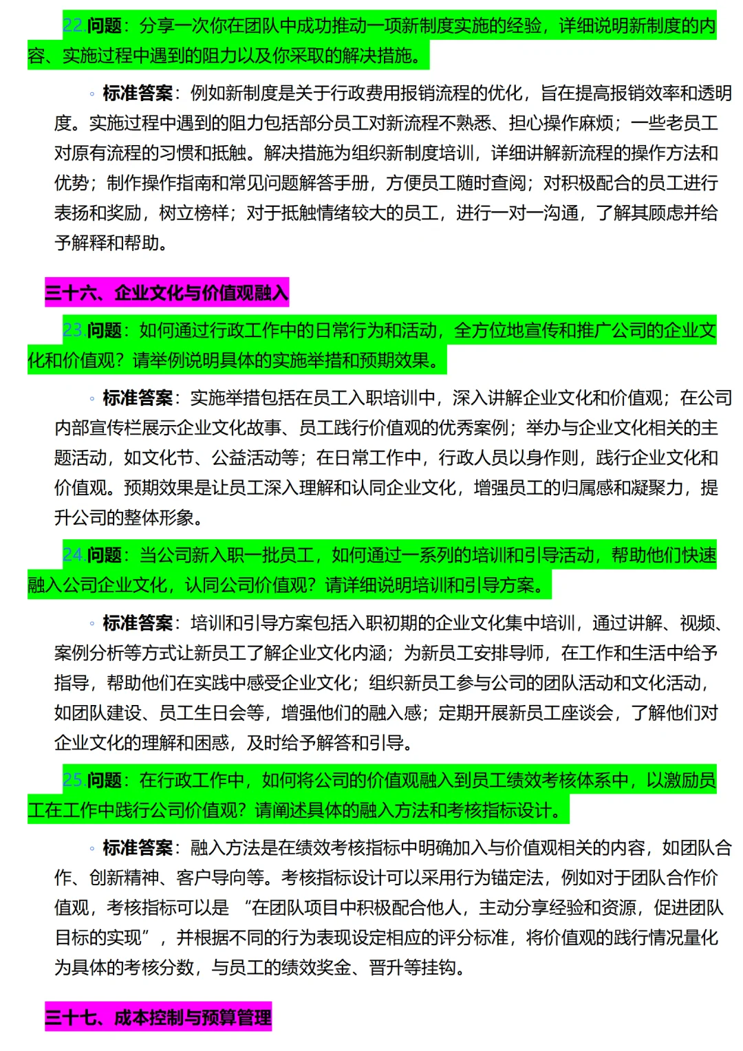
2025补充42\n行政看过来\n这才是行政面试超全题库\n有深度,不闲聊
#行政
#面试技巧
#行政面试
#行政面试题库
#行政管理
上一篇:
简历求指教
上一篇:
招主播太难
热门文章
新岗位空缺招小白
全媒体运营师|掌握流量密码,成为企业争抢
十月一之后有找工作的来看啦[得意](周+月底
📍 广州番禺|急聘普工等多种岗位
哈喽,这是一条招聘信息
招聘一名金融经理
报名到16号截止
急聘!叉车工!
内勤,文员
急,急,急招
最新文章
看了我不信你还不会!
坐标长沙! 急招新媒体运营啦
急需招人事专员,主要负责招聘工作
是一条招聘文案~上班啦~
有没有急着找工作的,急急急
~招人·上班啦
请您招财,我招才!
立马上岗!酒店前台!
中烟捞捞!帮内推!(应届&社招)
财务应付/AP-居家办公
推荐阅读
简洁明了!文员通用表格简历模板来啦!
招聘国漫日漫拆卡主播
我把面试当成一场发布会,一周拿下3个Offer
纯分享,又一届的简历模板yyds~
招聘抖音弹幕游戏主播
面试从面试从“敢说”到“会说”训练法
应届生求职必备,HR超喜欢的简历!
招主播太难
行政面试不是闲聊
简历求指教
宜宾户外直播,别犹豫啦
琼ICP备2025051398号-21
| QQ:888888888 | 地址:地球村88号 | 电话:1888888888 |
首页
搜索
留言
预订电话