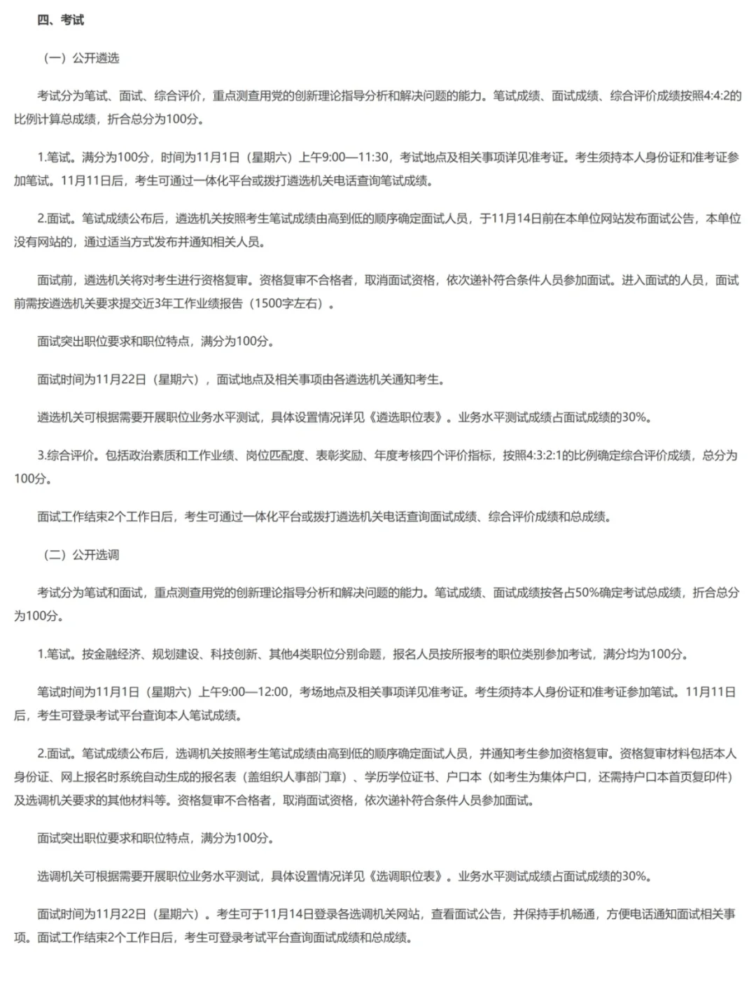
手机导航
网站首页
工作
招聘
岗位
猎头
急聘
人才
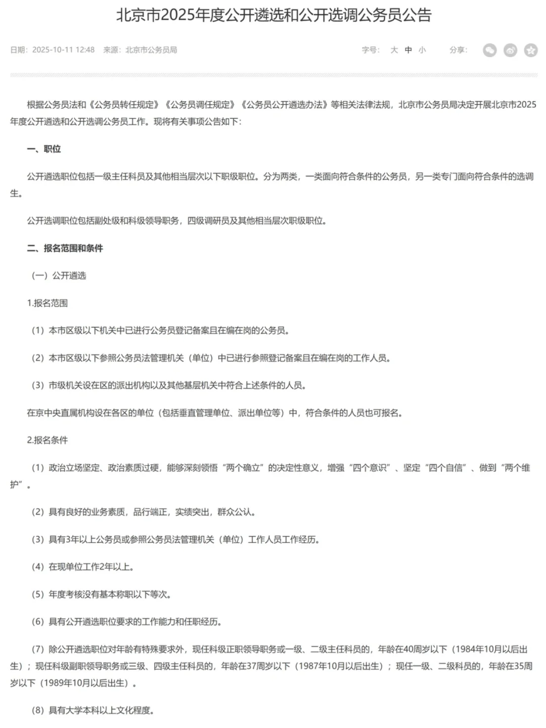
北京2025年度公开遴选和公开选调公务员公告
发布时间:2025-10-13 08:54:48
北京2025年度公开遴选和公开选调公务员公告
报名时间: 10月13日9:00至10月23日18:00\n笔试时间: 11月1日(星期六)上午9:00-11:30\n准考证打印时间: 10月29日10:00至11月1日18:00期间\n
#遴选
#定向选调
#遴选面试
#选调生
#事业单位招聘
#北京遴选
#北京遴选考试
#北京遴选资料
#遴选记录第一天
#北京考公
上一篇:
青岛西海岸新区2025年“优选计划”选聘岗位
上一篇:
通过boss直聘寻找高收入工作的特点
热门文章
青岛西海岸新区2025年“优选计划”选聘岗位
烟台"菁英计划"人才选聘岗位需求表
华东师范大学江阴实验学校选聘优秀教师
10月10日,继续投济南新开的26校招!
OPPO皖西南零售公司招聘运营主管
21~23元/小时包吃住上海交运武汉分公司招聘
九月拿了三个药企offer,写点网上没人说的
中国石化山东分公司 招聘会计 技术 计算机
招聘全职办公室助理
华为大招聘!5000个岗位无偿内推!
最新文章
国家能源集团福建公司毕业生秋季招聘63人
包吃包住+老板请旅游!神仙公司快抓住
如果你在北京失业了……
假期最后一天,先投贵州校招吧!
河北金风电控设备有限公司招聘2025年河北金
漳州国企酒店,招聘348人,专业不限!
好多秋招都要截止了
长沙!运营岗 !双休五险一金!无经验可
如何建立“个人品牌”,让工作来找你
这招聘靠谱吗
推荐阅读
长沙小而美公司大盘点!
好想成为带货主播!!!
秋招企业推荐:武汉选聘
绿色可兼职主播(小白可教)
河北省地矿局选聘直通车
想做主播了怎么办?
澳門本地人招聘(多個職位)
南昌市面向市外在编人员公开选调8名事业单位
boss直聘 这是被婉拒了吗
哪里有招主播的 想试试直播 靠谱一点的
邯郸党务村务者126人❗️专科很友好❗️无笔试
琼ICP备2025051398号-21
| QQ:888888888 | 地址:地球村88号 | 电话:1888888888 |
首页
搜索
留言
预订电话