26浙江选调公告已出⚠️招录1018名人员

发布时间:2025-10-10 20:10:42   

26浙江选调公告已出⚠️招录1018名人员

26浙江选调公告已出⚠️招录1018名人员

26浙江选调公告已出⚠️招录1018名人员

26浙江选调公告已出⚠️招录1018名人员

26浙江选调公告已出⚠️招录1018名人员

26浙江选调公告已出⚠️招录1018名人员

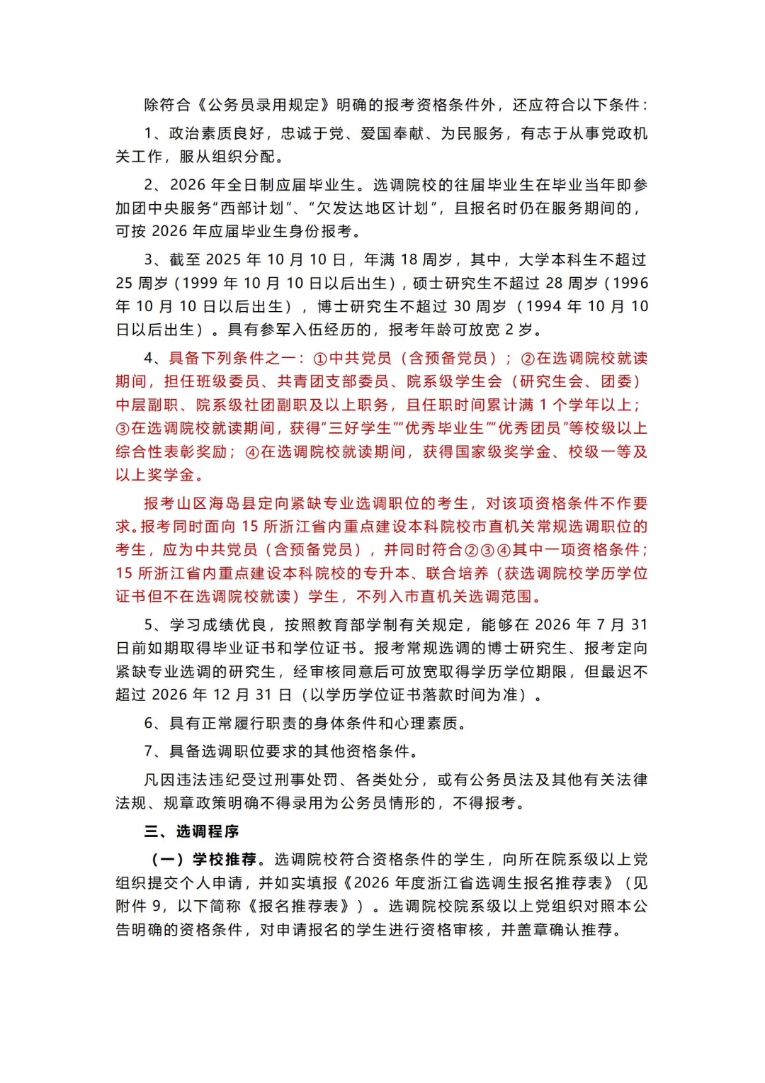
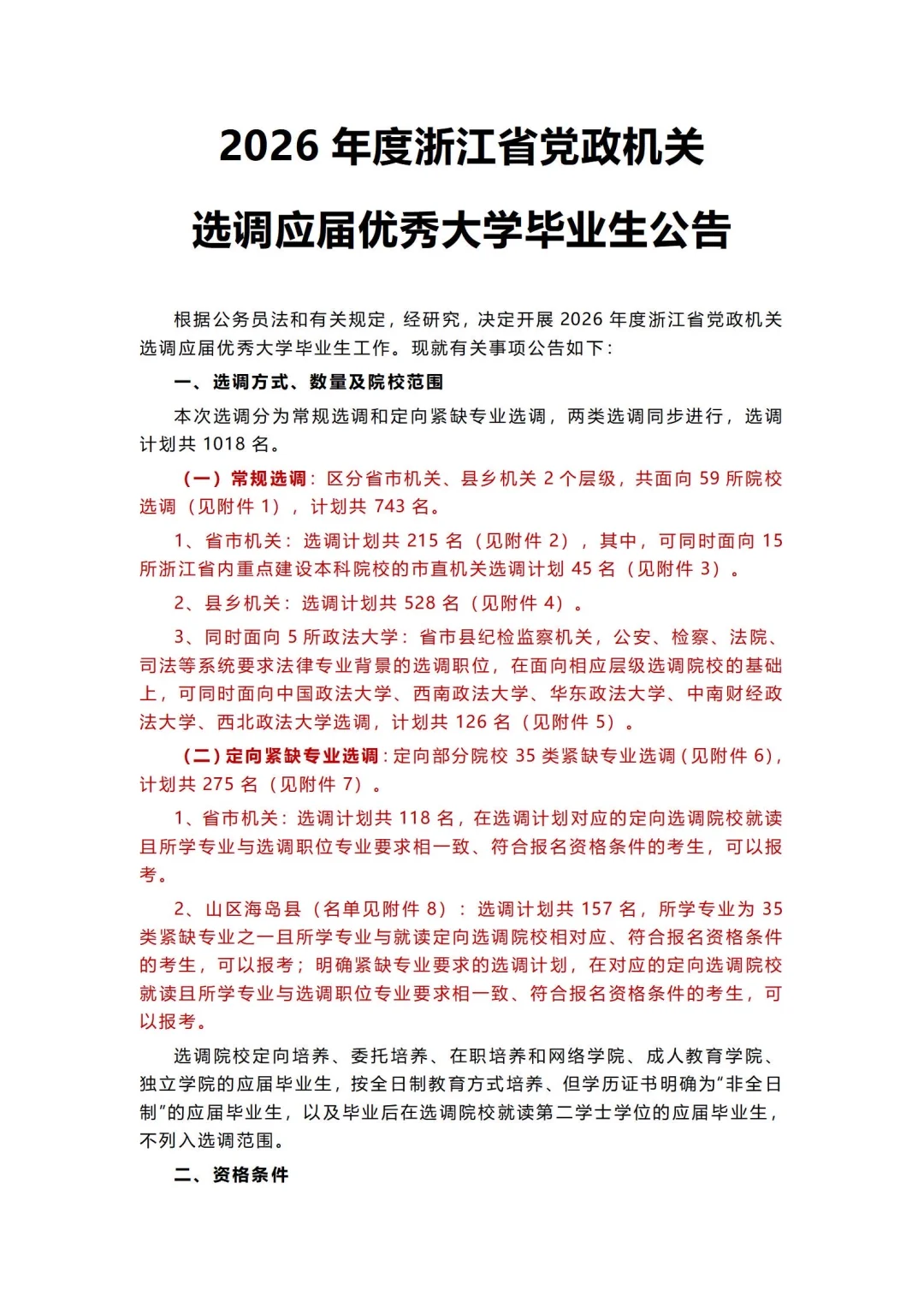
(一)常规选调:区分省市机关、县乡机关2个层级,共面向59所院校选调(见附件1),计划共743名。\n(二)定向紧缺专业选调:定向部分院校35类紧缺专业选调,计划共275名。\n具备下列条件之一:①中共党员(含预备党员);②在选调院校就读期间,担任班级委员、共青团支部委员、院系级学生会(研究生会、团委)中层副职、院系级社团副职及以上职务,且任职时间累计满1个学年以上;③在选调院校就读期间,获得“三好学生”“优秀毕业生”“优秀团员”等校级以上综合性表彰奖励;④在选调院校就读期间,获得国家级奖学金、校级一等及以上奖学金。\n#选调生 #浙江选调 #浙江选调生 #全国定向选调 #定向选调巡考 #26定向选调

上一篇:南阳出了出了

上一篇:2026山东选调生招录高校范围

琼ICP备2025051398号-21  |   QQ:888888888  |  地址:地球村88号  |  电话:1888888888  |