手机导航
网站首页
工作
招聘
岗位
猎头
急聘
人才
关键岗位人才培养体系构建✅
发布时间:2025-10-09 11:40:38
关键岗位人才培养体系构建✅
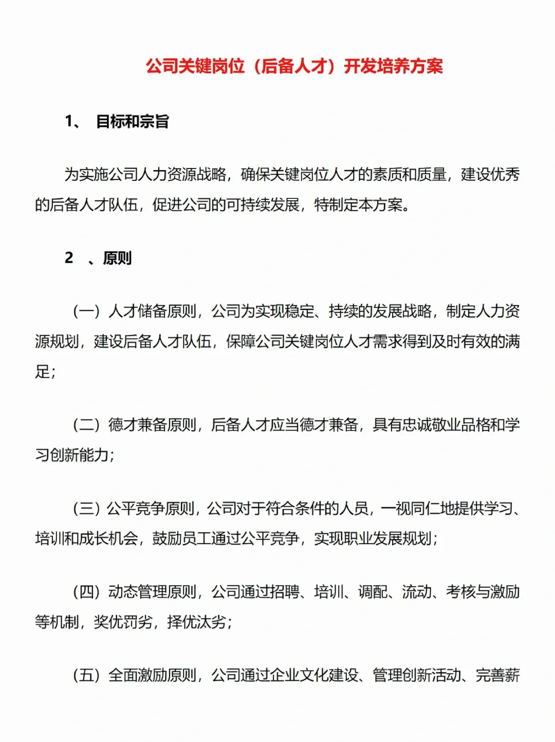
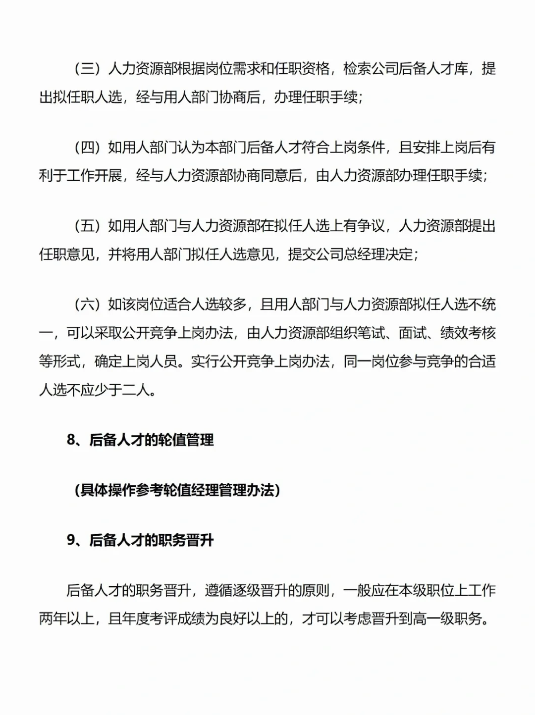
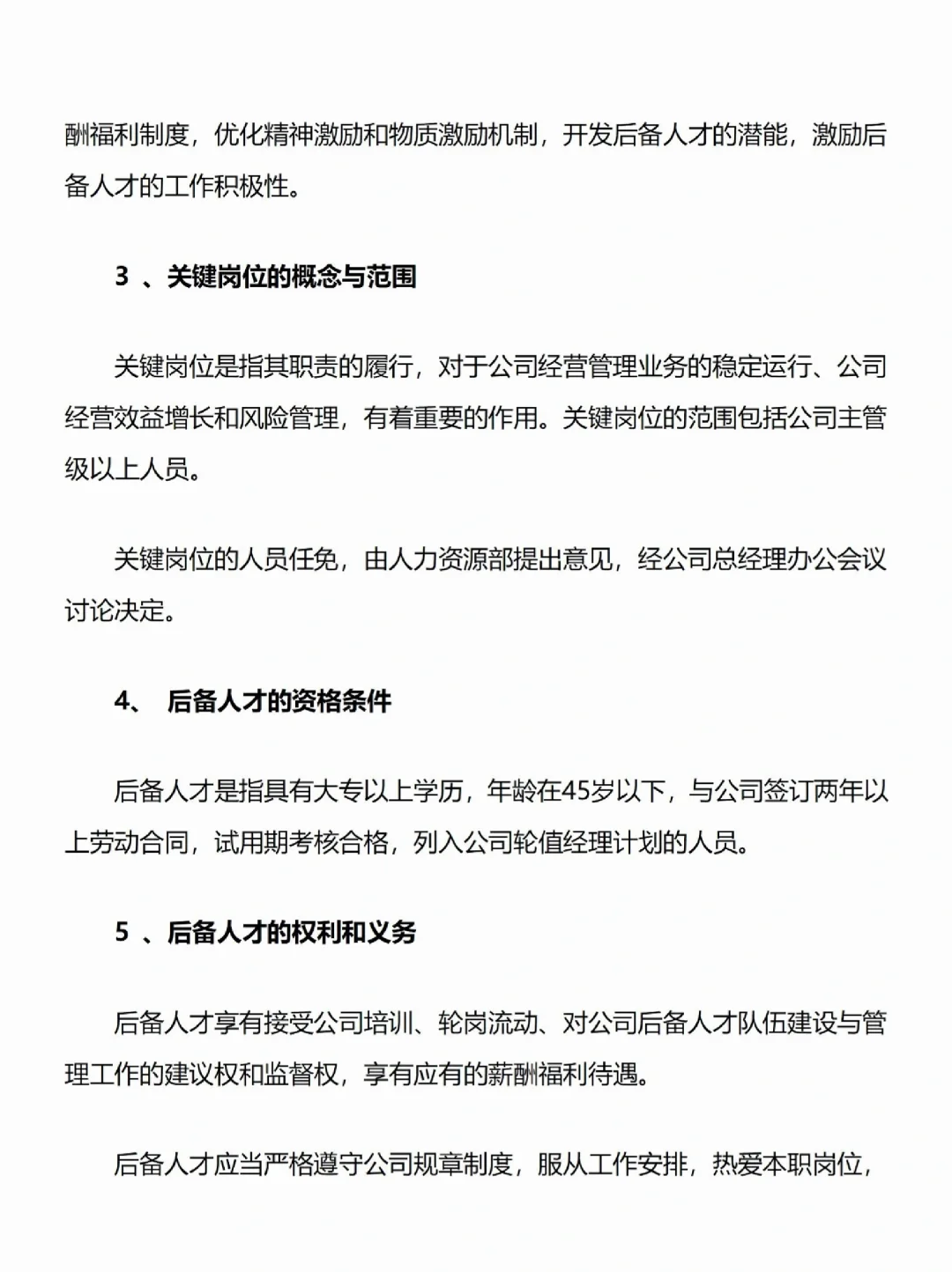
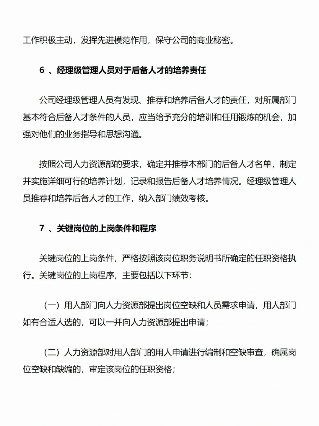
搭建关键岗位人才培养体系,本质是为企业储备 “核心战斗力”,其价值不仅在于提升人才能力,更在于通过人才支撑战略落地,形成 “人才→业绩→战略实现” 的正向循环\n
#hr
#HR人力资源
#行政人事
#人事资料
#职场干货
#HR的日常
#关键岗位人才培养
#人才培养
#人才培养体系
上一篇:
浙江工厂直聘杭州厂区直招,每月至少7000
上一篇:
🔥人才池+储备干部,管理更高效!
热门文章
中国龙江森林工业集团有限公司招聘1115人
【1v1】一篇讲清楚如何选择岗位!
好单位!河北建投能源投资公司2025年秋招来
广东省清远市专职消防员文员招聘考试资料
2025河南文旅局缺编了,大专35岁以下即可报
国庆结束了 辽宁秋招offer还会远吗
陕西文旅有人要来嘛
江苏教师招聘|10.22南师大|15校241个岗位
福建企业缺人已经很明显了,25、26届都可投
属于山东的铁饭碗来啦!
最新文章
东营区卫生类事业单位报名数据(8月30日)
垦利你是有多能耐,全省四个研究生岗你占三
济南事业单位招聘25人
2026年湖北中小学教师统招【不限专业岗】
9月份的山东秋招不投真的会后悔!🥺
公务员济南三不限这些岗位怎么没人报啊?
25日照东港区社区工作者,这次真的大放水了
贵州省人民医院医院招人啦,记得报名宝子们
2025年甘肃省酒泉敦煌市公安局招聘警务辅助
教师招聘年龄放宽到38周岁了?扬州中学信号
推荐阅读
黄浦储备人才经验贴!
职场逆袭神器🔥人才入库证书
嘉定储备人才报名即将结束!!!
北仑 你想要的文职工作来啦
有同学想加入央企某粮集团可口可乐公司吗
🤔今天带你来揭秘留学公司的中期岗位!
中核招聘啦!
终于明白为什么国企面试要问家庭背景
大佬对药企岗位的发展路径分析好清晰啊
电商部各岗位职责说明书
HR专业课|美世岗位价值评估学习(IPE)
琼ICP备2025051398号-21
| QQ:888888888 | 地址:地球村88号 | 电话:1888888888 |
首页
搜索
留言
预订电话