💡人才储备秘籍 | 方案与实施计划大公开

发布时间:2025-10-09 11:36:15   

💡人才储备秘籍 | 方案与实施计划大公开

💡人才储备秘籍 | 方案与实施计划大公开

💡人才储备秘籍 | 方案与实施计划大公开

💡人才储备秘籍 | 方案与实施计划大公开

💡人才储备秘籍 | 方案与实施计划大公开

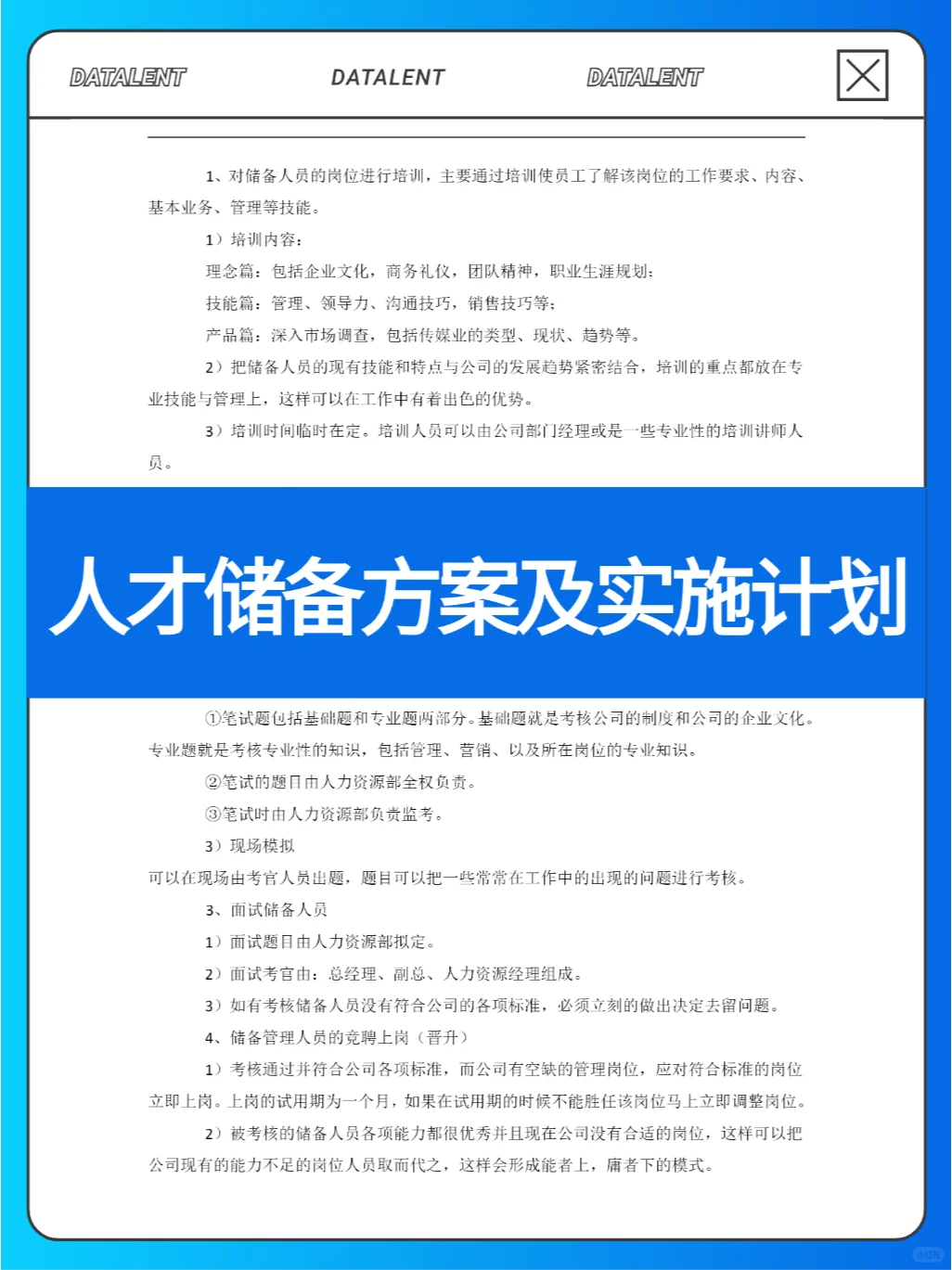
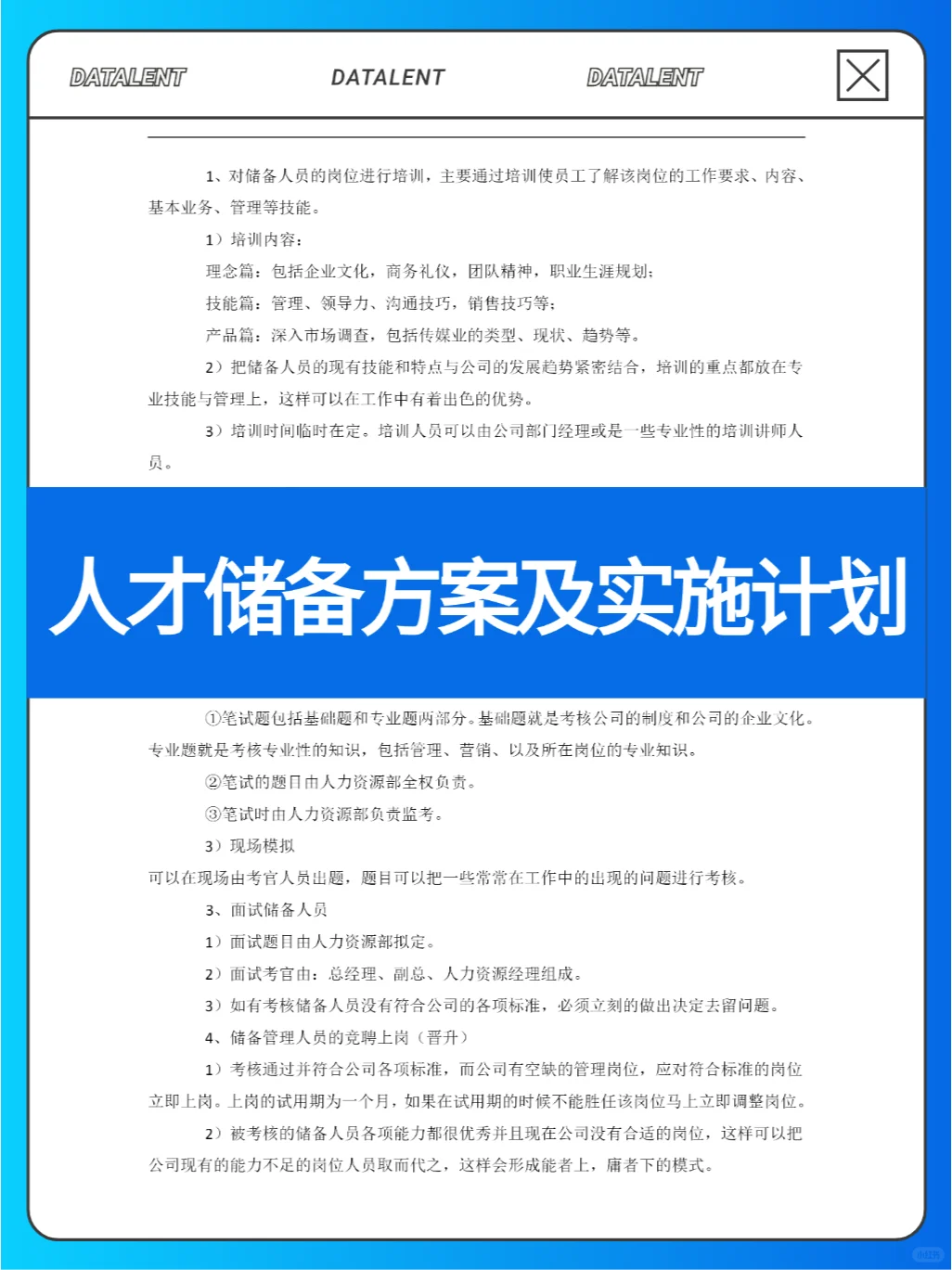
✨宝子们,今天来给大家分享超实用的人才储备方案及实施计划,赶紧码住!👏\n📌人才储备为什么重要呢?在当今竞争激烈的市场环境下,企业的发展离不开优秀的人才。人才储备就像是为企业未来的发展打造一支强大的后备军,随时为企业的新机遇和挑战做好准备。💪\n🌟人才储备方案:\n📍明确人才需求:首先要根据企业的战略发展目标,确定所需人才的类型、数量和技能要求。比如,技术型人才、管理型人才、创新型人才等。🎯\n📍建立人才库:通过多种渠道收集潜在人才的信息,如招聘网站、校园招聘、内部推荐等。将这些人才信息进行分类整理,建立起一个完善的人才库。📋\n📍人才评估与筛选:对人才库中的候选人进行评估和筛选,采用面试、测试、背景调查等方式,确保选拔出最适合企业的人才。💯\n📍人才培养与发展:为储备人才提供培训和发展机会,如内部培训、外部培训、轮岗等,提升他们的专业技能和综合素质。📖\n🌟人才储备实施计划:\n📍制定时间表:明确人才储备的各个阶段的时间节点,确保计划的顺利实施。🕙\n📍分工与协作:明确各部门在人才储备中的职责和分工,加强部门之间的协作与沟通。🤝\n📍定期评估与调整:定期对人才储备计划进行评估,根据实际情况进行调整和优化,确保计划的有效性。📊\n💖总之,人才储备是企业发展的重要战略之一。通过制定科学合理的人才储备方案和实施计划,企业可以为未来的发展奠定坚实的人才基础。宝子们,赶紧行动起来吧!💪\n#智聘咨询   #人才储备  #求职招聘  #hr  #找工作  #人力资源  #人事资料

上一篇:京东品控岗直招,其他岗位看内推码

上一篇:总裁直招

琼ICP备2025051398号-21  |   QQ:888888888  |  地址:地球村88号  |  电话:1888888888  |