原来盘锦市工会工作者招聘不是太难啊🔥

发布时间:2025-10-08 00:09:39   

原来盘锦市工会工作者招聘不是太难啊🔥

原来盘锦市工会工作者招聘不是太难啊🔥

原来盘锦市工会工作者招聘不是太难啊🔥

原来盘锦市工会工作者招聘不是太难啊🔥

原来盘锦市工会工作者招聘不是太难啊🔥

原来盘锦市工会工作者招聘不是太难啊🔥

原来盘锦市工会工作者招聘不是太难啊🔥

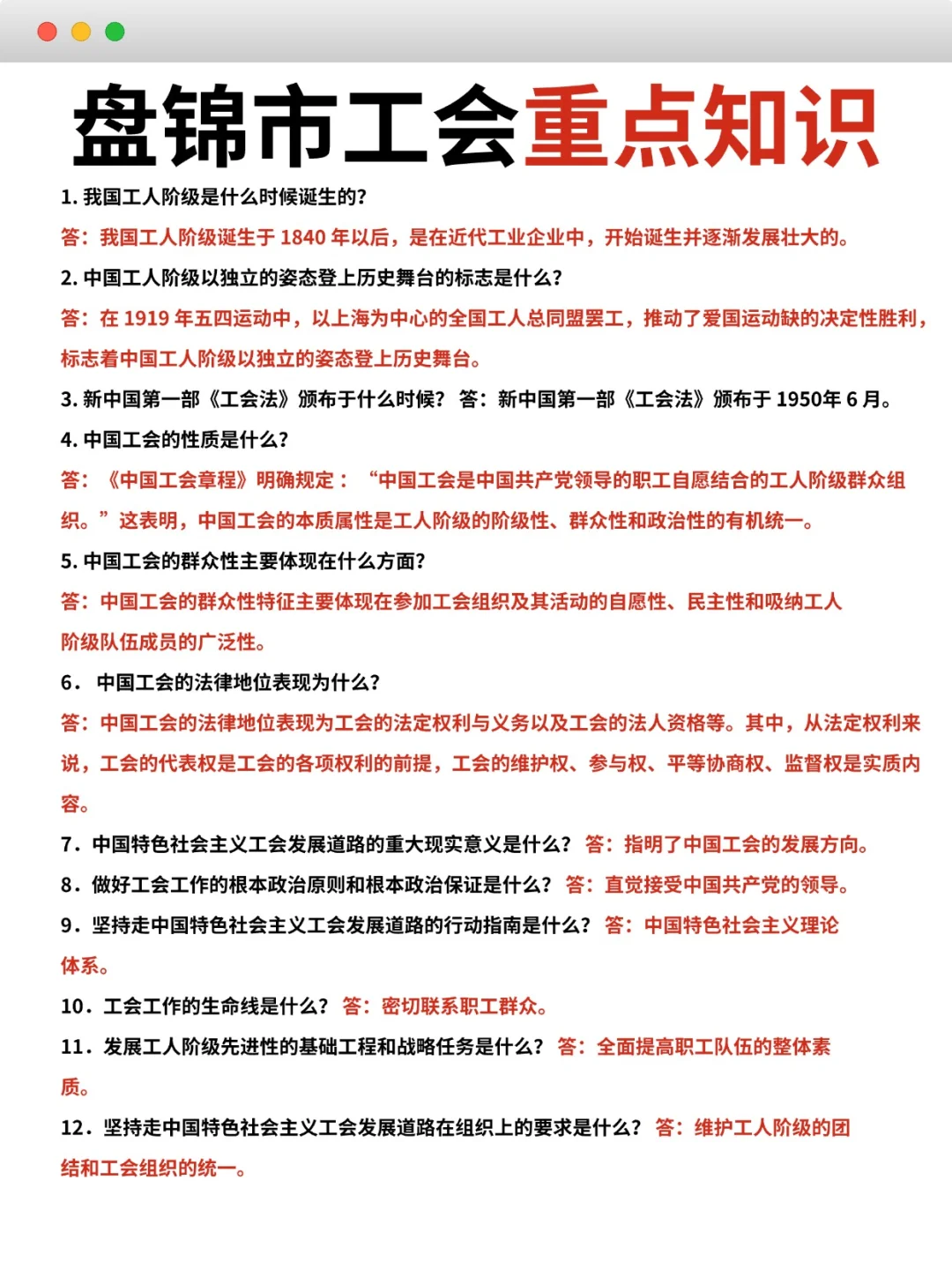
盘锦市工会招聘52人!备考全攻略请查收!\n宝子们注意啦!2025年盘锦市工会招聘公告正式发布,共招52人!备考没头绪?别慌!这篇攻略帮你一次上岸,赶紧码住~\n⏰ 关键时间节点(必记!)\n- 报名时间:9月26日—9月29日(仅4天!错过无补)\n- 考试时间:详见准考证(报名后及时关注打印通知)\n- 考试内容:公基(国情、民情、政治、经济、法律等基本常识)+ 工会工作基本知识\n📚 核心备考资料(直击考点!)\n整理了覆盖90%+常考点的重点资料,按题型分类、重难点标注,基础薄弱也能快速上手:\n✅ 《2025盘锦市工会时政预测320题》.pdf\n✅ 《2025辽宁省情省况》.pdf\n✅ 《2025盘锦市市情市况》.pdf\n✅ 《2025盘锦市工会法100题》.pdf\n✅ 《2025盘锦市工会基础知识14页纸》.pdf\n✅ 《2025盘锦市工会重点知识点标注》.pdf\n✅ 《2025盘锦市工会公基高频考点》.pdf\n✅ 《2025盘锦市工会写作高分模板》.pdf\n✅ 《2025盘锦市工会刷题题库》.pdf\n#盘锦市工会工作者招聘 #盘锦市总工会考试 #工会招聘 #工会笔试 #工会工作者 #工会备考 #辽宁工会 #社工 #社区工作者招聘 #社区工作者考试

上一篇:中行笔试真的疯了

上一篇:l无语ing

皖ICP备20008326号-9  |   QQ:859242200  |  地址:江苏省宜兴市人力资源产业园  |  电话:13295639219  |