手机导航
网站首页
工作
招聘
岗位
猎头
急聘
人才
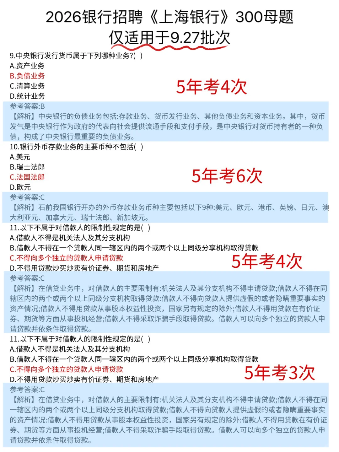
不算泄题吧!上海银行秋招笔试范围已出,快背
发布时间:2025-10-03 20:26:07
不算泄题吧!上海银行秋招笔试范围已出,快背
#上海银行
#上海银行笔试
#上海银行秋招
#上海银行招聘
#上海银行考试
#上海银行笔试题库
#银行招聘
#银行秋招
#银行招聘笔试
#银行秋招备考
上一篇:
题目真的一般
上一篇:
商丘招160人,专科可报
热门文章
❗️急招 综合办公室文员❗️
行政管理岗急捞,可预定秋招和寒假。
急寻5名营养师/健康管理师助理
急招教师
26秋招银行(天津分行)职位表汇总
双休工作来了!!
缺人!!!
缺人缺人!!
郑州第十一中学招聘教师公告
吧博物馆扩编,大专35岁以下即可报
最新文章
北京市体育局26年定向选调和优培计划岗位
邯郸的宝子看过来!前台岗急招“摸鱼搭子”,这
南京市溧水区中医院招聘15人🤗
荆门市东宝中学2026年专项招聘
在邯郸找工作搭子真的好难
高中双休 ,再给些时间
招聘采购员!
e人求职快乐星球
招聘,正经的
标题:看这里——BOSS直聘极速避坑速查指南
推荐阅读
❗️急招 综合办公室文员❗️
行政管理岗急捞,可预定秋招和寒假。
急寻5名营养师/健康管理师助理
急招教师
26秋招银行(天津分行)职位表汇总
双休工作来了!!
缺人!!!
缺人缺人!!
郑州第十一中学招聘教师公告
吧博物馆扩编,大专35岁以下即可报
北京市体育局26年定向选调和优培计划岗位
ICP备20008326号-9
| QQ:888888888 | 地址:地球村88号 | 电话:1888888888 |
首页
搜索
留言
预订电话