真的不要什么都不懂就去考江苏事业编!

发布时间:2025-09-25 07:35:32   

真的不要什么都不懂就去考江苏事业编!

真的不要什么都不懂就去考江苏事业编!

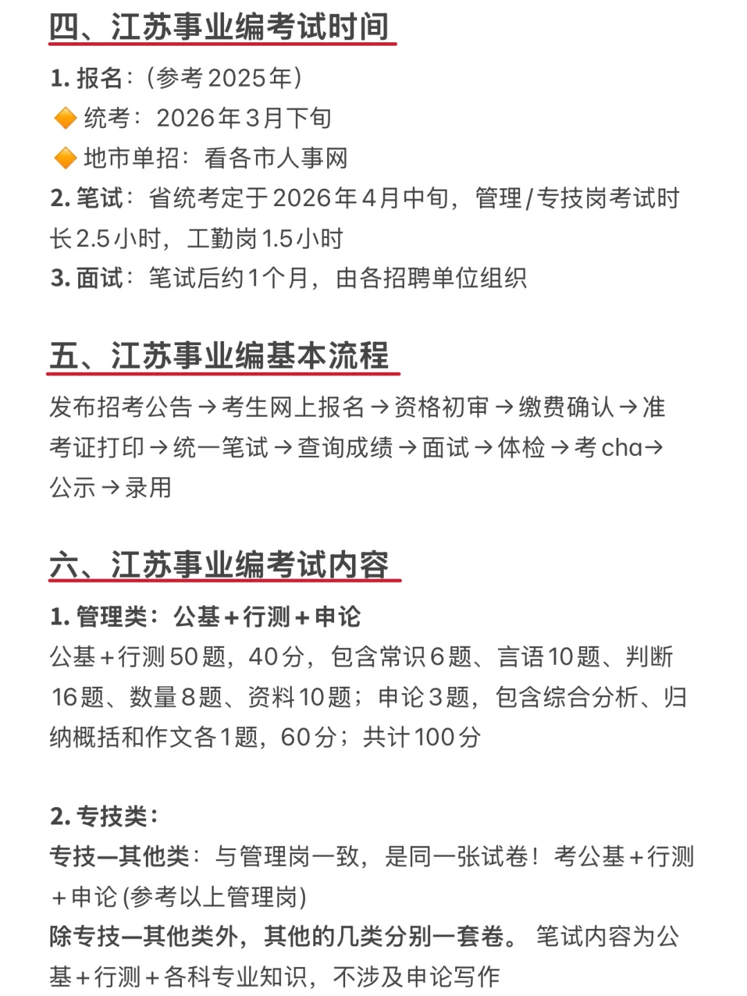
真的不要什么都不懂就去考江苏事业编!

真的不要什么都不懂就去考江苏事业编!

真的不要什么都不懂就去考江苏事业编!

真的不要什么都不懂就去考江苏事业编!

真的不要什么都不懂就去考江苏事业编!

如果你什么都不懂就去考江苏事业编真的会做很多无用功! 想要备考江苏事业编却又无从下手的姐妹看过来!一篇笔记帮大家搞懂江苏事业编!\n \n💙江苏事业编福利待遇\n​​⒈第一.梯队:苏州、南京、无锡\n​​⒉第二.梯队:​常州、南通、扬州、泰州\n​​⒊​第三.梯队:盐城、淮安、徐州、宿迁、镇江\n​​⒋第四.梯队:连云港​\n \n💙江苏事业编报考条件\n⒈学历要求:本科及以上学历\n⒉年龄要求:18-35周岁,部分可放宽\n⒊户籍要求:基本无户籍限制,部分需要\n \n💙江苏事业编考试难度\n⒈第一.梯队: 泰州(市直)、徐州、淮安\n⒉第二.梯队:宿迁、南京、连云港(市直)\n⒊第三.梯队:苏州、无锡、常州、扬州、​​省属​\n⒋第四.梯队:盐城、南通、镇江​\n \n💙江苏事业编考试时间\n⒈报名:(参考2025年)\n🔸统考​​:2026年3月下旬\n🔸地市单招:看各市人事网\n⒉笔试:省统考定于2026年4月中旬,管理/专技岗考试时长2.5小时,工勤岗1.5小时\n⒊面试:笔试后约1个月,由各招聘单位组织\n \n💙江苏事业编报考基本流程\n发布招考公告→考生网上报名→资格初审→缴费确认→准考证打印→统一笔试→查询成绩→面试→体检→考cha→公示→录用\n \n💙江苏事业编考试内容\n⒈管理类:公基+行测+申论\n⒉专技类:\n专技—其他类:与管理岗一致,是同一张试卷!考公基+行测+申论(参考以上管理岗)\n⒊工勤类: 全省同一张卷,笔试内容为公基+行测+申论,题型和管理类相似,但题目难度会比管理类要低很多\n \n💙江苏事业编选岗流程及注意事项\n1. 条件限制:要利用专业、学历、应届生等优势选择限制条件多的岗位\n2. 选岗原则:发达地区、离家近、事少\n3. 发展前景:专技岗>行政岗>后勤岗\n⒋参考历年进面分:综合往年类似岗位的进面分数,选择进面分数稍低的岗位\n \n💙江苏事业编备考规划\n​​⒈基础阶段 1-2月\n核心目标​​​​:系统掌握知识点,构建框架\n重点任务:科目分模块学习+真题初测+错题整理\n​​⒉强化阶段​​ 考前3-4周\n核心目标​​​​:专题强化与速度提升\n重点任务​​:薄弱模块攻坚+高频考点梳理+综应写作模板化\n​​⒊冲刺阶段​​ 考前1-2周\n核心目标​​​​:全真模拟与策略优化\n重点任务​​:限时模考+时z押题+答题顺序调整\n \n“关关难过关关过 长路漫漫亦灿灿”\n#江苏事业编 #江苏事业单位 #事业单位 #事业单位备考

上一篇:桥本能考事业编吗

上一篇:内蒙事业编报名

皖ICP备20008326号-9  |   QQ:859242200  |  地址:江苏省宜兴市人力资源产业园  |  电话:13295639219  |