手机导航
网站首页
工作
招聘
岗位
猎头
急聘
人才
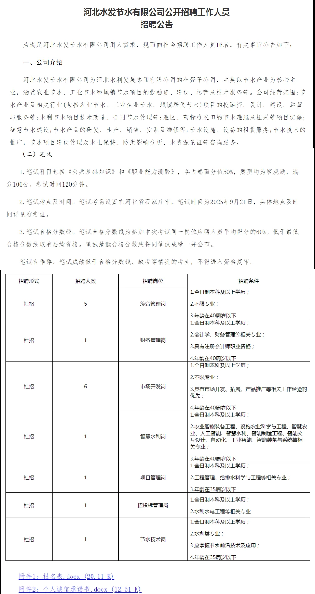
国企招聘!!社招!!9月21日笔试
发布时间:2025-09-23 13:07:38
国企招聘!!社招!!9月21日笔试
河北水利发展集团有限公司子公司招聘! 35周岁/40周岁以下均有岗! 报名时间截止至9月20日12:00
#国企招聘
#国企央企
#社招
#戎公教育
#岗位报考指导
#考公考编
上一篇:
工行社招已签约,说说我的面试经验
上一篇:
大学选择农学专业的,你们现在过得怎么样了
热门文章
我在邯郸找到了最好的工作!
现在还有朝九晚五双休的工作吗
安徽 双休
高级牛马实时在线
双休的工作,谁不羡慕
😍邯郸丛台区人事岗,双休综合7 - 8k!
PDD大模型招聘
小米急招5000人 无偿内推 十一月入职
避雷! 岚图!
携程九月急招实习生(双休+接受0经验)
最新文章
东莞道滘舒适环境大厂直招
当你在北京找不到工作工作的时候请看看这里
高途大厂直招!
百度这个运营岗位是不是不建议去
后端开发这不好?看看👀
太仓玖龙纸业HR,大厂直招,欢迎沟通👏
少爷公主来这个厂吧
绵阳大厂直招
📢华为工厂直招啦!不是中介!不收一分钱
字节跳动急捞实习继任,接受0经验小白
推荐阅读
我在邯郸找到了最好的工作!
现在还有朝九晚五双休的工作吗
安徽 双休
高级牛马实时在线
双休的工作,谁不羡慕
😍邯郸丛台区人事岗,双休综合7 - 8k!
嘉兴经济技术开发区所属事业单位选聘3人
2026武汉选聘生-综合素质加分量化指标详解
邯山选聘面试时间已出!
固安出公告啦招聘教师若干名
武汉选聘生招录354人
ICP备20008326号-9
| QQ:888888888 | 地址:地球村88号 | 电话:1888888888 |
首页
搜索
留言
预订电话