手机导航
网站首页
工作
招聘
岗位
猎头
急聘
人才
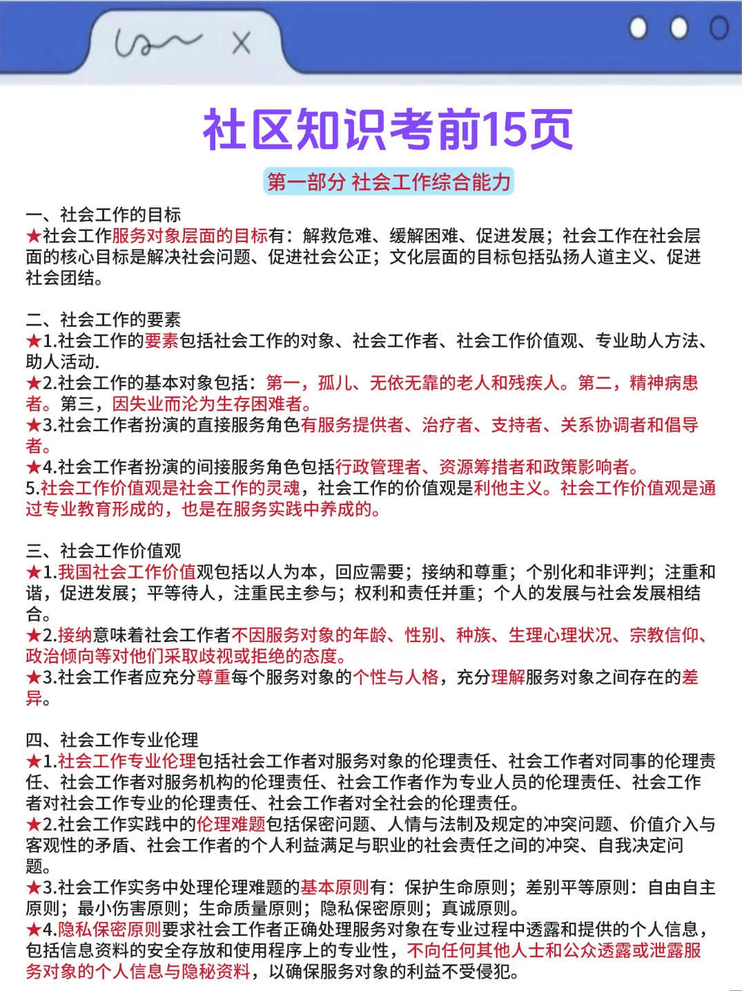
河北保定定州社区招聘,反正就这7页纸,快背
发布时间:2025-09-23 12:25:29
河北保定定州社区招聘,反正就这7页纸,快背
#保定社区工作者
#保定定州市社区工作者
#定州社区工作者
#保定社工
#保定社区招聘
#保定定州市社区招聘
#定州社工
#河北社区工作者
#河北社区工作者招聘
#社区工作者
上一篇:
可以做主播吗
上一篇:
兼职,全职,保底日结主播
热门文章
招聘大健康主播
我靠,果然人才引进政治试讲大佬在评论区!
廊坊找工作的,去招聘会看看吗?
美团人才库状态总结
2025一号文件之“三农”工作
新人汽车主播:留资翻倍话术
设计分享|深圳前海珑湾国际人才公寓
邯郸东站附近,招HR。双休法定休,早九晚六不
百度实习招继任-可转正❗️
智慧农业考研择校
最新文章
机会敲门!省级人才项目申报季开启 🚪
农行秋招笔试一定要保大争小(进面版)
长白班,10号发薪,综合薪资5000-7500
2025北京门头沟社区工作者招聘考试备考资料
中国农业银行第1名个人心得(毫无保留版)
新疆教师编好考吗
国庆后才开始农业银行秋招的都是个人才
紧急通告‼️汉滨区社区工作者招聘备考资料
江苏事业单位招聘新增响水编制岗74名
25潍坊高新区社区工作者,这次是真的放水啊
推荐阅读
2025安康白河县社区工作者招聘考试备考资料
招聘主播,人事,赶紧过来找我哦
团播主播看过来
编制,珠三角事业单位招聘35人,专科起报
甘肃农职院招聘的吃相不要太难看
石家庄招主播啦~
弹幕游戏
明天信阳事业编就这6套卷,偷拍的,随时删!
说个坏消息,六大行网申明天就截止了
社工确实是普通家庭女孩的好出路!
大专学历,没背景没关系,照样进社区
琼ICP备2025051398号-21
| QQ:888888888 | 地址:地球村88号 | 电话:1888888888 |
首页
搜索
留言
预订电话