手机导航
网站首页
工作
招聘
岗位
猎头
急聘
人才
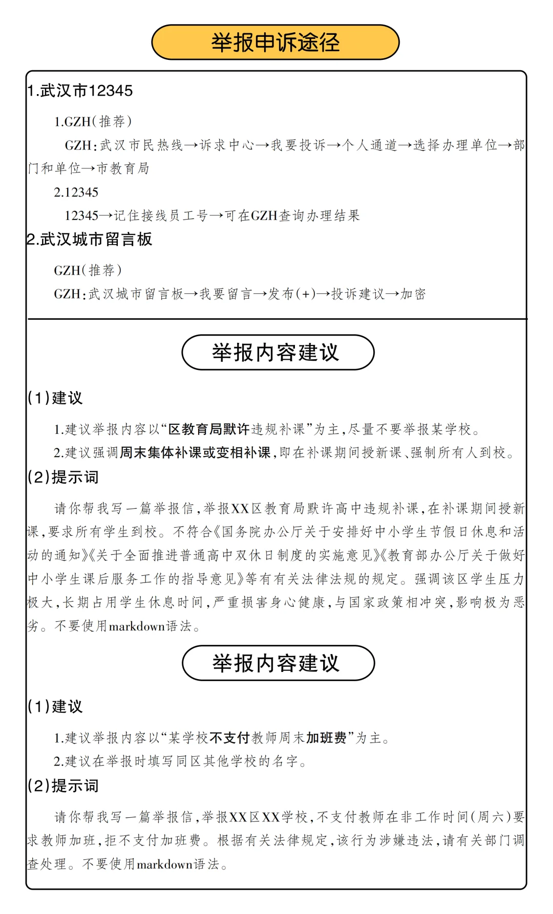
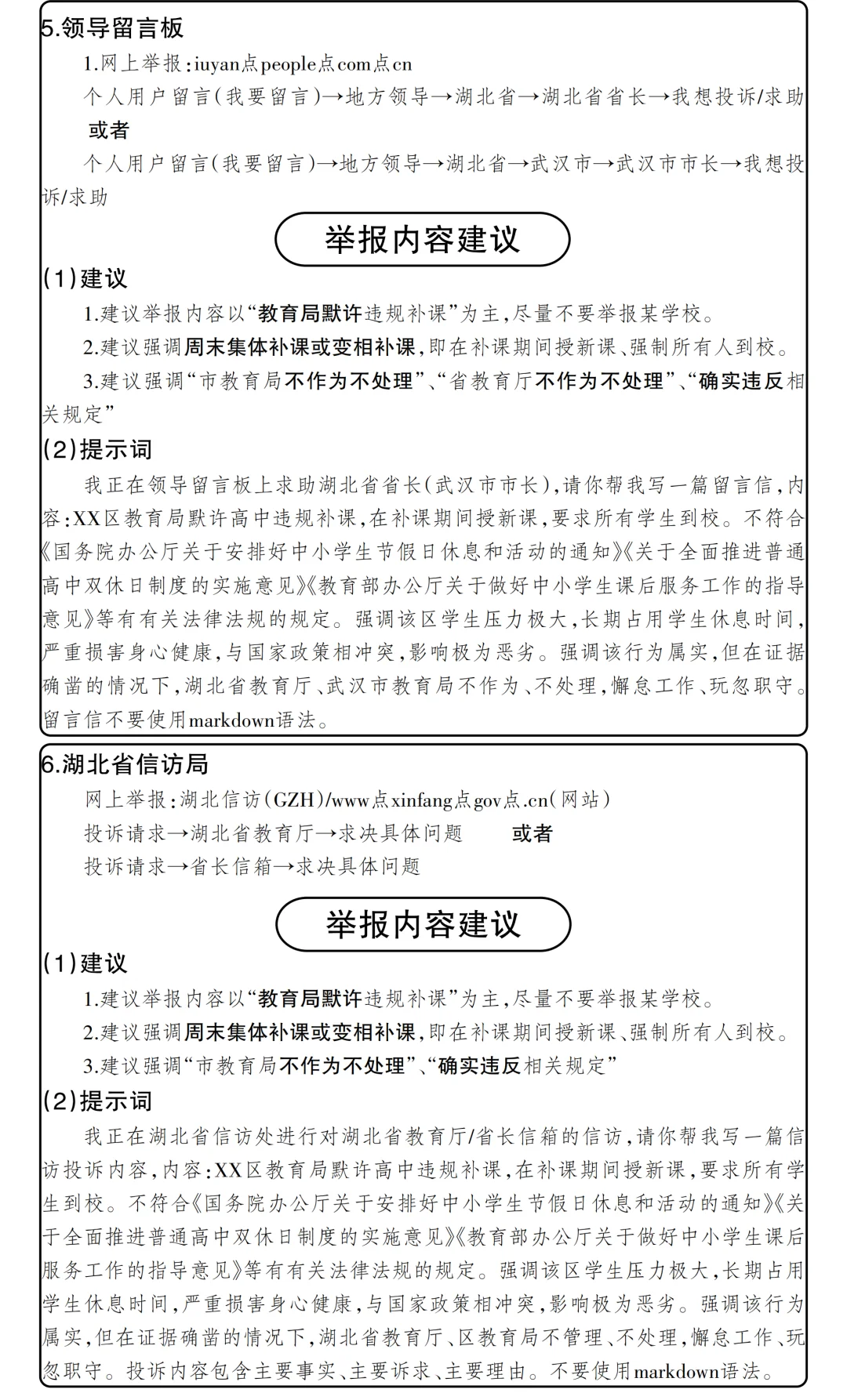
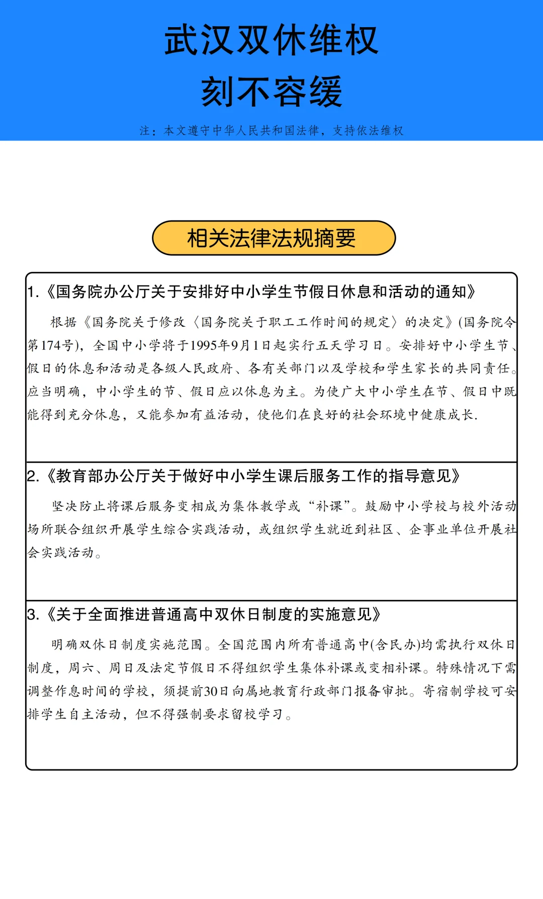
武汉双休刻不容缓!举报途径大全
发布时间:2025-09-21 19:42:57
武汉双休刻不容缓!举报途径大全
武汉双休刻不容缓!赶紧举报!\n
#武汉高中生
#教育新观念
#教育是个难题
#调动学生学习积极性
#单休
上一篇:
00年检验已上岸,也是体会到编制的快乐了
上一篇:
邯郸兼职 40
热门文章
关于高中双休,我想说…
邯郸市有没有想找工作的呀
双休且不卷的公司:宁波篇!
周末双休,地铁直达
邯郸兼职 40
武汉双休刻不容缓!举报途径大全
00年检验已上岸,也是体会到编制的快乐了
喜大普奔!高中双休了!!!
永清县2025年公开招聘教师拟聘用人员公示
临西哪里招工啊!!!
最新文章
清河职教中心人事代理教师拟聘人员公示
25下自贡人才引进906人
月休6-7天!薪资4000,欢迎大家私信我!!
fz区聘一线教师工资发的真好玩
呼和浩特大学城店员!每天只有半天哦!
安阳,招聘
广平找工作的小姐姐看过来!!!
📢呼市文旅投笔试成绩已出!
文峰区 驿站店员 3000-4000 有提成
石家庄市建筑设计院招人!国企甲级资质!
推荐阅读
关于高中双休,我想说…
邯郸市有没有想找工作的呀
双休且不卷的公司:宁波篇!
周末双休,地铁直达
邯郸兼职 40
武汉双休刻不容缓!举报途径大全
00年检验已上岸,也是体会到编制的快乐了
喜大普奔!高中双休了!!!
永清县2025年公开招聘教师拟聘用人员公示
临西哪里招工啊!!!
清河职教中心人事代理教师拟聘人员公示
皖ICP备20008326号-9
| QQ:859242200 | 地址:江苏省宜兴市人力资源产业园 | 电话:13295639219 |
首页
搜索
留言
预订电话