谈谈失业金领取条件✅以及标准

发布时间:2025-09-20 21:46:37   

谈谈失业金领取条件✅以及标准

谈谈失业金领取条件✅以及标准

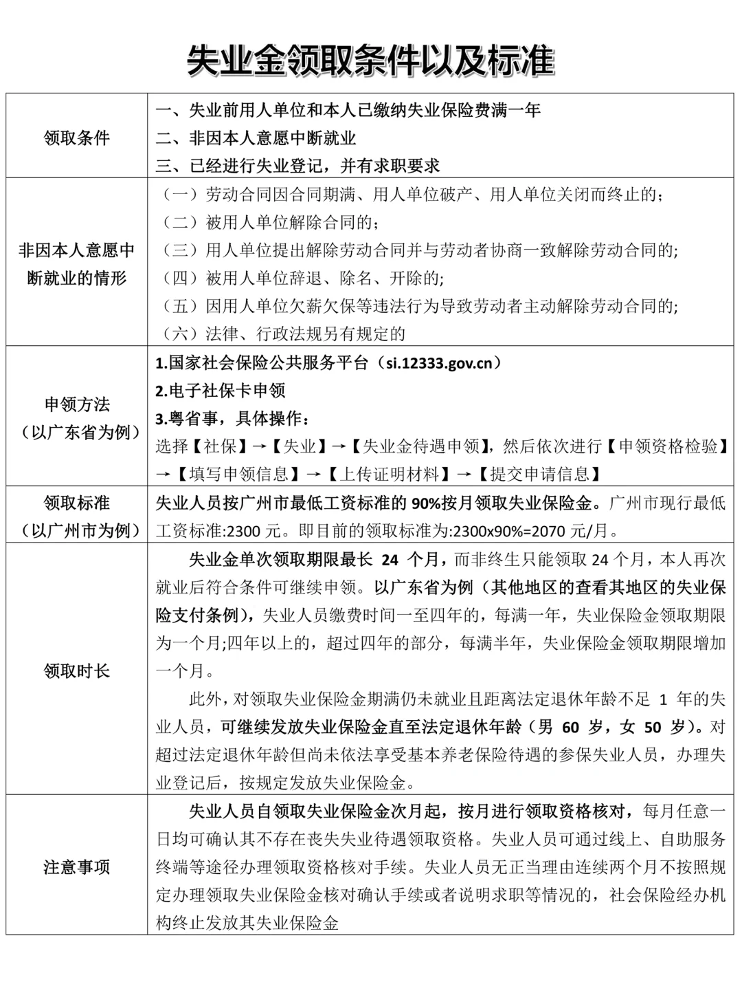
▶️当我们不幸遭遇失业的状况时,失业保险金能够及时地提供一定的经济支撑,助力我们平稳度过这段艰难时期。那么,究竟这个失业保险金该如何领取呢?请看下面👇🏻\n⏩️首先,失业金的申领条件有三个:\n1️⃣失业前用人单位和本人已缴纳失业保险费满一年\n2️⃣非因本人意愿中断就业\n3️⃣已经进行失业登记,并有求职要求\n📖其中,非因本人意愿中断就业包括下列情形:\n(一)劳动合同因合同期满、用人单位破产、用人单位关闭而终止的;\n(二)被用人单位解除合同的;\n(三)用人单位提出解除劳动合同并与劳动者协商一致解除劳动合同的;\n(四)被用人单位辞退、除名、开除的;\n(五)因用人单位欠薪欠保等违法行为导致劳动者主动解除劳动合同的;\n(六)法律、行政法规另有规定的\n💡申领方法:以广东为例,可以通过国家社会保险公共服务平台(si.12333.gov.cn)、电子社保卡申领,除上述两种方法外,还可以打开粤省事,选择【社保】→【失业】→【失业金待遇申领】,然后依次进行【申领资格检验】→【填写申领信息】→【上传证明材料】→【提交申请信息】的方式进行申领。\n💰领取标准(以广东省广州市为例):失业人员按广州市最低工资标准的90%按月领取失业保险金。广州市现行最低工资标准:2300元。即目前的领取标准为:2300x90%=2070元/月。\n⏰领取时长:失业金单次领取期限最长 24 个月,而非终生只能领取24个月,本人再次就业后符合条件可继续申领。✅以广东省为例(其他地区的查看其地区的失业保险支付条例),失业人员缴费时间一至四年的,每满一年,失业保险金领取期限为一个月;四年以上的,超过四年的部分,每满半年,失业保险金领取期限增加一个月。\n⏺️此外,对领取失业保险金期满仍未就业且距离法定退休年龄不足 1 年的失业人员,可继续发放失业保险金直至法定退休年龄(男 60 岁,女 50 岁)。对超过法定退休年龄但尚未依法享受基本养老保险待遇的参保失业人员,办理失业登记后,按规定发放失业保险金。\n⚠️注意事项:失业人员自领取失业保险金次月起,按月进行领取资格核对,每月任意一日均可确认其不存在丧失失业待遇领取资格。失业人员可通过线上、自助服务终端等途径办理领取资格核对手续。失业人员无正当理由连续两个月不按照规定办理领取失业保险金核对确认手续或者说明求职等情况的,社会保险经办机构终止发放其失业保险金\n#劳动仲裁

上一篇:长沙失业金办理指南(附地址)

上一篇:单位害我领不到失业金?手把教你维权!

皖ICP备20008326号-9  |   QQ:859242200  |  地址:江苏省宜兴市人力资源产业园  |  电话:13295639219  |