2025下半年无锡市事业单位公开招聘事业人员

发布时间:2025-09-19 09:43:30   

2025下半年无锡市事业单位公开招聘事业人员

2025下半年无锡市事业单位公开招聘事业人员

2025下半年无锡市事业单位公开招聘事业人员

2025下半年无锡市事业单位公开招聘事业人员

2025下半年无锡市事业单位公开招聘事业人员

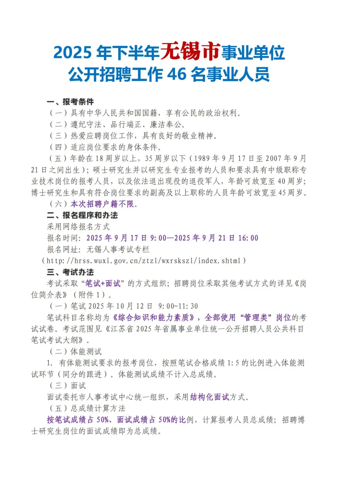
9月12日\n无锡市委组织部、无锡市人力资源和社会保障局\n发布《2025年下半年无锡市事业单位统一公开招聘工作人员公告》\n面向社会补充公开招聘工作人员46名\n年龄在18周岁以上,35周岁以下(1989年9月17日至2007年9月21日之间出生);硕士研究生并以研究生专业报考的人员和要求具有中级职称专业技术岗位的报考人员,以及依法退出现役的退役军人,年龄可放宽至40周岁;博士研究生和具有符合岗位要求的副高及以上职称的人员年龄可放宽至45周岁。\n本次招聘户籍不限\n报名时间:2025年9月17日9:00—2025年9月21日16:00\n考试采取“笔试+面试”的方式组织\n笔试科目:笔试科目名称均为《综合知识和能力素质》,全部使用“管理类”岗位的考试试卷。\n有体能测试要求的报考岗位,按照笔试合格成绩1:5的比例进入体能测试环节。\n面试委托市人事考试中心统一组织,采用结构化面试方式。\n总成绩计算方法,按笔试成绩占50%、面试成绩占50%的比例\n#无锡事业单位 #无锡市事业单位招聘 #苏南事业单位 #江苏事业单位 #事业单位

上一篇:25经开选聘初中教师上岸人员公布!

上一篇:邯郸市直教育岗人才引进

皖ICP备20008326号-9  |   QQ:859242200  |  地址:江苏省宜兴市人力资源产业园  |  电话:13295639219  |