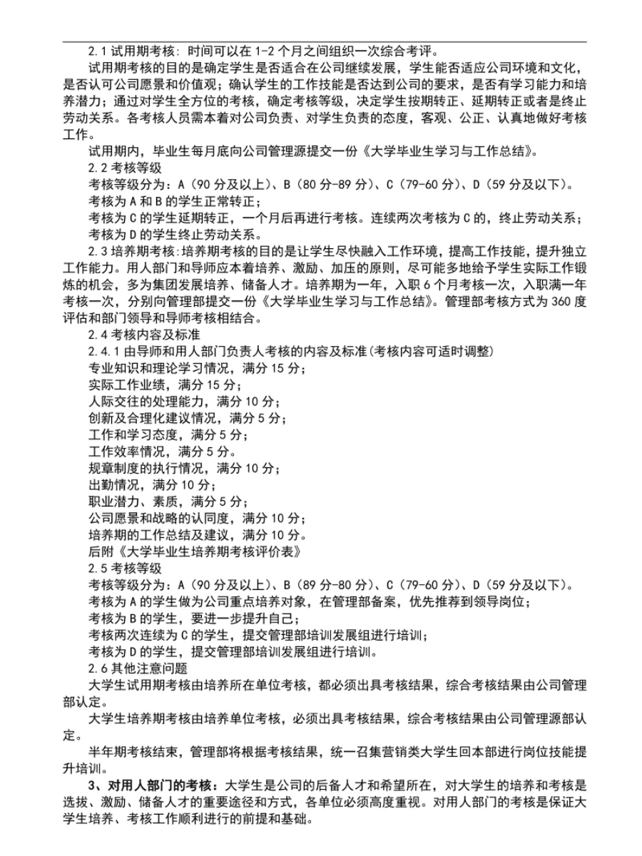
手机导航
网站首页
工作
招聘
岗位
猎头
急聘
人才
HR人才储备方案,HR人必看!
发布时间:2025-09-10 09:20:04
HR人才储备方案,HR人必看!
#hr干货
#人事资料
#人事管理
#薪酬绩效
#人才队伍建设
#HR人力资源
#人力资源那些事
#管理制度
上一篇:
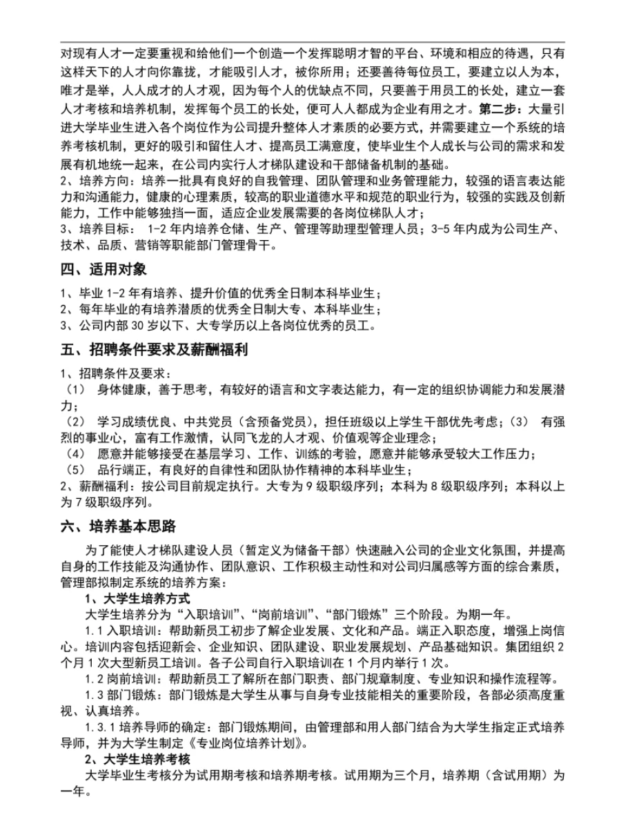
体系化储备干部培养方案,助力人才梯队建设
上一篇:
荣县国有企业人才储备考试
热门文章
高端人才招聘
10月7日艺术设计相关专业高校教师招聘
福州水务文旅招3人!双休日加班但稳定
长春龙嘉机场人才引进计划 正式合同
长春龙嘉国际机场人才引进计划 正式合同
北工大2025人才引进招聘教职
哈尔滨太平国际机场人才引进计划🎉
舟山市妇女儿童医院公开招聘紧缺人才6人
编制!专科可报!2025年宜章县招聘109人
新出!东莞市技师学院招聘事业编24名!
最新文章
铁饭碗 陕西省 人才引进计划公告
HR的国庆招人方法,百试百灵!!!
广西外事办公室直属事业单位招聘高层次人才
中国人民大学国际交流部招聘2人
广西合山市人民医院招聘紧缺人才
文旅局编制报名!
长春站/长春西站人才引荐计划!正式工
一条正经的招聘帖
长春龙嘉国际机场人才引荐计划!正式工
自贡市2025下半年人才引进906人
推荐阅读
出了!2024丽水国企储备人才入围面试名单!
40岁进入沉淀池的第二天
IT人力外包,破局之道
太好了,简历进了人才库
药学生今日破防时刻🙂
苦苦等待,遗憾出局
广汽也太抽象了吧?
敖汉旗2025年度人才储备岗位需求目录
2025三亚吉阳区人才储备库入库名单公示
人才储备招聘工作总结,2025年人才储备总结
能接受外派岗位的看过来!!
琼ICP备2025051398号-21
| QQ:888888888 | 地址:地球村88号 | 电话:1888888888 |
首页
搜索
留言
预订电话