手机导航
网站首页
工作
招聘
岗位
猎头
急聘
人才
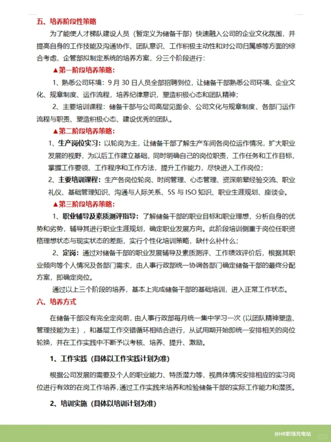
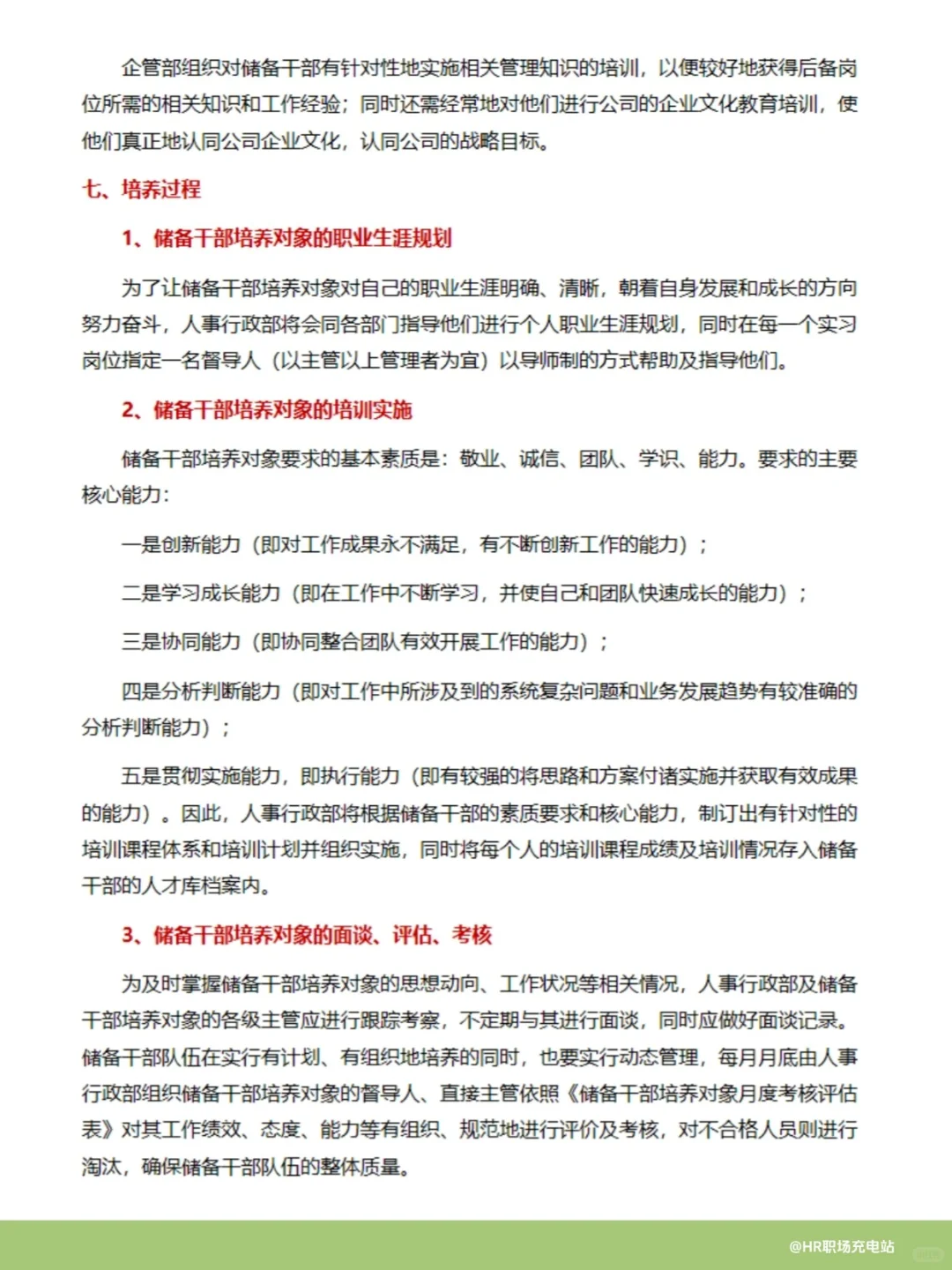
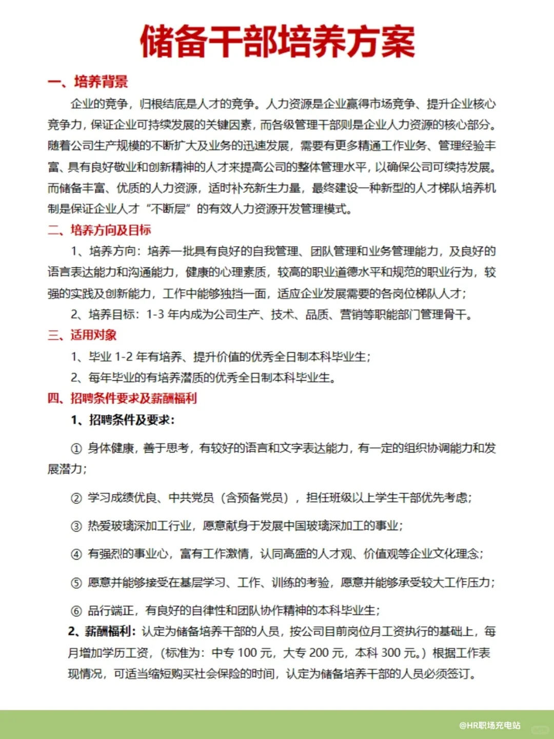
体系化储备干部培养方案,助力人才梯队建设
发布时间:2025-09-10 09:18:49
体系化储备干部培养方案,助力人才梯队建设
很多HR伙伴都聊到,公司很重视招聘管培生,但进来后的培养却总是‘雷声大,雨点小’,最后效果不尽人意,储备干部培养,绝不是简单挂个名、安排几个岗位轮岗就完了,它是一个系统性的工程。\n \n在此分选一份储干培养方案,从选拔、轮岗、 阶段持续性培训到考核,一站式讲清楚。希望能给大家带来一些启发!\n \n大家在公司做储干项目时,遇到最大的挑战是什么?是轮岗安排、导师配置还是保留问题? 评论区一起聊聊吧!👇”\n
#人才培养
#人才梯队建设资料培养方案
#HR人力资源
#人事管理
#人事资料
#储备干部
#人才队伍建设
#职场必备工具包
#人才管理战略
#人力资源管培生
上一篇:
附近距离你超近的小厂招聘啦!
上一篇:
HR人才储备方案,HR人必看!
热门文章
国央企大中专岗位推荐
秋招一定要投的央国企:南宁
进入央国企的条件
速看!中国邮政发布2026年度招聘!国企正式
工科类专业必投央国企——秋招篇
9.20 先把昨天30家国企秋招都投掉
秋天已至,来中船智海扬帆起航!
国央企名录以及搜寻信息渠道分享
法学类专业必投的央国企——秋招篇
这两个秋招开了吗?
最新文章
9.26可投央国企
考公人可以抓住央国企吗?
在京央企人力部在职Hr,有问题随便问
9.18 今日份央国企招聘信息一览
✨女生友好冷门好进的央国企——深圳
516家央国企招满即止。
9.29 | 化工类专业可投央国企
安置岗:央企招聘!
9.17|央国企秋招居然又开了这么多,速投
10.9 山西节后又开了一大批秋招🥰!
推荐阅读
出了!2024丽水国企储备人才入围面试名单!
40岁进入沉淀池的第二天
IT人力外包,破局之道
太好了,简历进了人才库
药学生今日破防时刻🙂
苦苦等待,遗憾出局
广汽也太抽象了吧?
敖汉旗2025年度人才储备岗位需求目录
2025三亚吉阳区人才储备库入库名单公示
人才储备招聘工作总结,2025年人才储备总结
能接受外派岗位的看过来!!
琼ICP备2025051398号-21
| QQ:888888888 | 地址:地球村88号 | 电话:1888888888 |
首页
搜索
留言
预订电话