河南焦裕禄干部学院为中共开封市委直属正处级公益一类事业单位。根据学院实际需要,现面向社会公开招聘劳务派遣工作人员27名。现将有关事项公告如下:
(一)招聘岗位
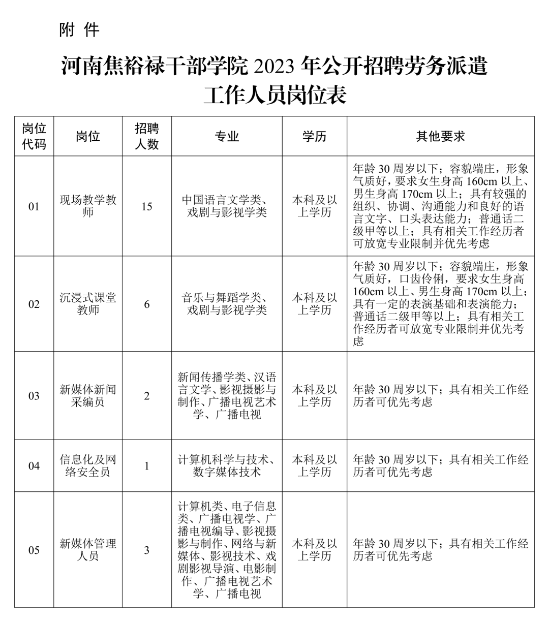
拟公开招聘27名劳务派遣工作人员,具体招聘专业、岗位、人数及要求详见《河南焦裕禄干部学院2023年公开招聘劳务派遣工作人员岗位表》,年龄计算的截止日期为2023年1月1日。

(二)基本条件
1.具有中华人民共和国国籍;
2.拥护中华人民共和国宪法,具有良好的品行和职业道德;
3.具有符合岗位要求的工作能力;
4.具有正常履行职责的身体条件;
5.具备岗位所需要的其他资格条件。
(三)有下列情形之一的不得报考
1.受过刑事处罚、行政处罚、劳动教养、少年管教的;
2.有犯罪嫌疑尚未查清的;
3.曾受过行政处分或者曾被辞退、开除的;
4.有盗窃、吸毒等不良行为的;
5.其他原因不适合从事本工作的。
招聘程序为:报名、资格审查、面试笔试、体检、考察、公示等环节,择优确定录用名单。
(一)报名
1.报名时间
2023年5月4日上午9:00至2023年5月14日下午18:00止,逾时不再接受报名。
2.报名方式
本次招聘采用网上报名方式。请报考人员登录河南焦裕禄干部学院官网(https://www.jylgbxy.cn)或关注官方微信公众号后,点击公告中报名入口链接进行报名。报考人员须在规定时间登录报名网站,填写报名信息,按要求上传本人近期正面免冠电子证件照(jpg格式)。
3.报名材料
报考人员须填写《报名登记表》,报名必须使用二代身份证,且与考试时使用的身份证一致。报名表中所填写的专业应当与报考者本人取得相关毕业证上所载明的专业一致。
报考人员只能选择一个岗位进行报名,报名时应当仔细阅读诚信承诺书,提交的报考申请材料应当真实、准确、完整。报考者提供虚假报考申请材料的,一经查实,即取消报考资格,涉及伪造、变造有关证件、材料、信息骗取考试资格的,将予以严肃处理。
4.资格初审
报考人员在提交报名申请1日后,登录原报名网站查询资格初审结果。通过资格初审的,不能再修改报名信息或者改报其它岗位。5月14日18:00前尚未审查或未通过资格初审的,可以修改个人信息或改报其它岗位;5月14日18:00至5月15日18:00期间,报考申请未通过资格审查的,不能再修改个人信息或改报其它岗位。通过资格初审后,系统自动生成《报名登记表》。如报考人数达不到招聘岗位要求人数,根据工作需要进行核减招聘人数。
5.准考证打印
准考证打印时间另行通知,请密切关注河南焦裕禄干部学院网站和官方微信公众号通知。
报考人员应认真阅读准考证相关内容及注意事项,提前做好考试准备,并妥善保管好自己的准考证,以备本次招聘过程中使用。
(二)考试
考试分为面试、笔试两个环节,具体时间、地点另行通知。
1.面试。采取半结构化面试的方式进行,满分100分。面试成绩设合格分数线,低于70分(不含70分)的考生不进入后续环节。
2.笔试。根据面试成绩,从高分到低分择优确定参加笔试人员,满分100分。笔试当天报考人员需携带相关报名材料原件进行资格复审。
3考试总成绩=面试成绩×60%+笔试成绩×40%。
4.考试成绩将在学院官网、微信公众号进行公布。
(三)体检、考察
根据考试总成绩由高到低顺序择优确定参加体检人员。体检参照《公务员录用体检通用标准(试行)》进行。体检合格人员进入考察环节,主要考察其政治思想、道德品质、业务能力、工作实绩等情况,并对应聘人员资格条件复查。考察、体检不合格的,取消拟聘人选资格,按照报考同一岗位的人员中总成绩从高分到低分依次递补。
(四)公示、聘用
1.公示。根据考生的成绩、体检、考察情况,经研究确定拟聘人选并进行公示,公示期为5个工作日。对公示反映有严重问题并查有实据,不符合聘用条件的取消其拟聘人选资格,不再进行递补。对反映有严重问题但一时难以查实的,暂缓聘用,待查实并做出结论后决定是否聘用;对公示期满无异议的,或有反映问题但经核实不影响聘用的,按程序办理相关审批聘用手续。
2.聘用。被聘用人员按相关规定实行试用期,试用期2个月,试用期一并计算在聘用合同期限内,试用期满考核合格的,予以正式聘用,不合格的,取消聘用。服务期限原则上不少于3年。
1.劳务派遣人员聘期内,按照岗位工资+绩效奖励+值班费发放工资,教学人员根据工作量可享受驻班补贴,各岗位平均工资不低于4000元/月,聘期内按相关政策规定为其缴纳社保。
2.根据工作需要统一安排被聘用人员食宿。
1.从报名到招聘结束,报考人员应保证通讯畅通,因通讯不畅造成无法通知本人的,后果由报考人员本人负责。
2.相关信息将在河南焦裕禄干部学院官网、官方微信公众号等渠道对外发布。
3.本次招聘全权委托第三方人才测评机构负责组织实施。
4.本《公告》未尽事宜由河南焦裕禄干部学院负责解释。
报名咨询电话:
0371-26976588、19837822589(张老师)