手机导航
网站首页
工作
招聘
岗位
猎头
急聘
人才
2022HR人才储备方案
发布时间:2025-08-22 13:53:35
2022HR人才储备方案
哈喽
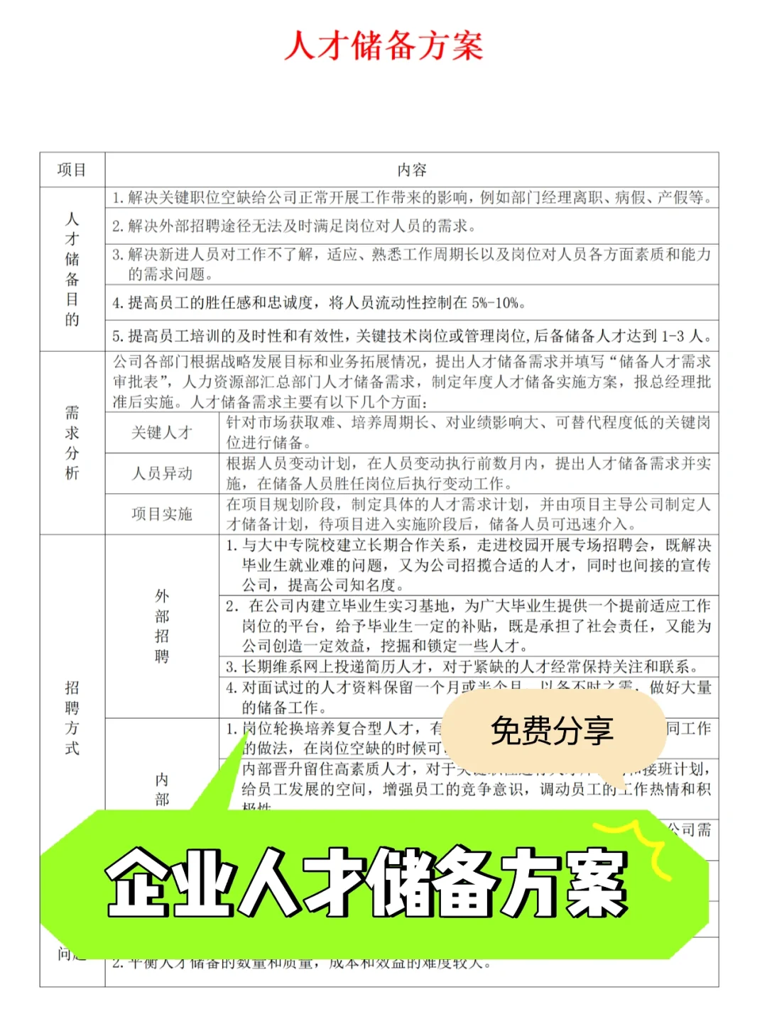
今天给大家分享♥️♥️♥️♥️ 最新 HR人才储备方案🌟🌟🌟🌟 拿来既用♥️♥️♥️♥️ 欢迎你来骚扰
#HR的日常
#人力资源
#人才
#人事
#HR人力资源
#人才盘点
#人才储备
上一篇:
贵阳本地,小河地区
上一篇:
zhao人,在天津,有没有来的?
热门文章
最近帮老家亲戚对接了个厂区工作,突然想到
特勤招聘、长沙特勤招聘、长沙特勤招聘
山西劳务派遣教师招聘【今日报名情况】
分享一个免费的江浙沪求职信息渠道
2025山东遴选省直gwy拟任职名单
八月份有没有愿意来烟草局的同学啊
8月14日护理编制招聘信息(卫健委血站校医
25福建法院书记员!我要曝光这个宝藏方法!
云南省曲靖农业学校公开招聘编外人员
2026中国电信集团秋招开始了【8月25日报名
最新文章
好消息:考上省直了
创业启动资金怎么省?2025注册费避坑清单
山西国际商务职业学院招聘40人!
河北这是暴了个大的
8.30福建书记员,专业知识题已出!
人民医院,大专🉑安置❗
甘肃省平凉市灵台县西屯镇考聘大学生村文书
外省博士去zzu值得吗
2025年公开竞聘岗位公示表(初中小学幼儿)
告别博士求职焦虑|恭喜姐妹顺利上岸啦!
推荐阅读
2022HR人才储备方案
离磁共振更近一步啦~
美妆包装厂急招!快来加入我门吧!
辉瑞急聘!!急聘!!!内推
小红书上可以招到实习生吗!业务直招!
🇭🇰hk小米有愿意来的吗?组内急招!!
业务直招实习生一枚!快点赐予我几份简历吧
找工作的看过来,工厂直聘
华纳兄弟(上海)制片厂之旅项目招人啦
强烈建议海投外企-上海篇
瑞鹤最新的招聘要求,一定要好好筛选啊!
皖ICP备20008326号-9
| QQ:859242200 | 地址:江苏省宜兴市人力资源产业园 | 电话:13295639219 |
首页
搜索
留言
预订电话