襄阳市中心医院2025年公开招聘专业技术人才

发布时间:2025-08-22 09:21:27   

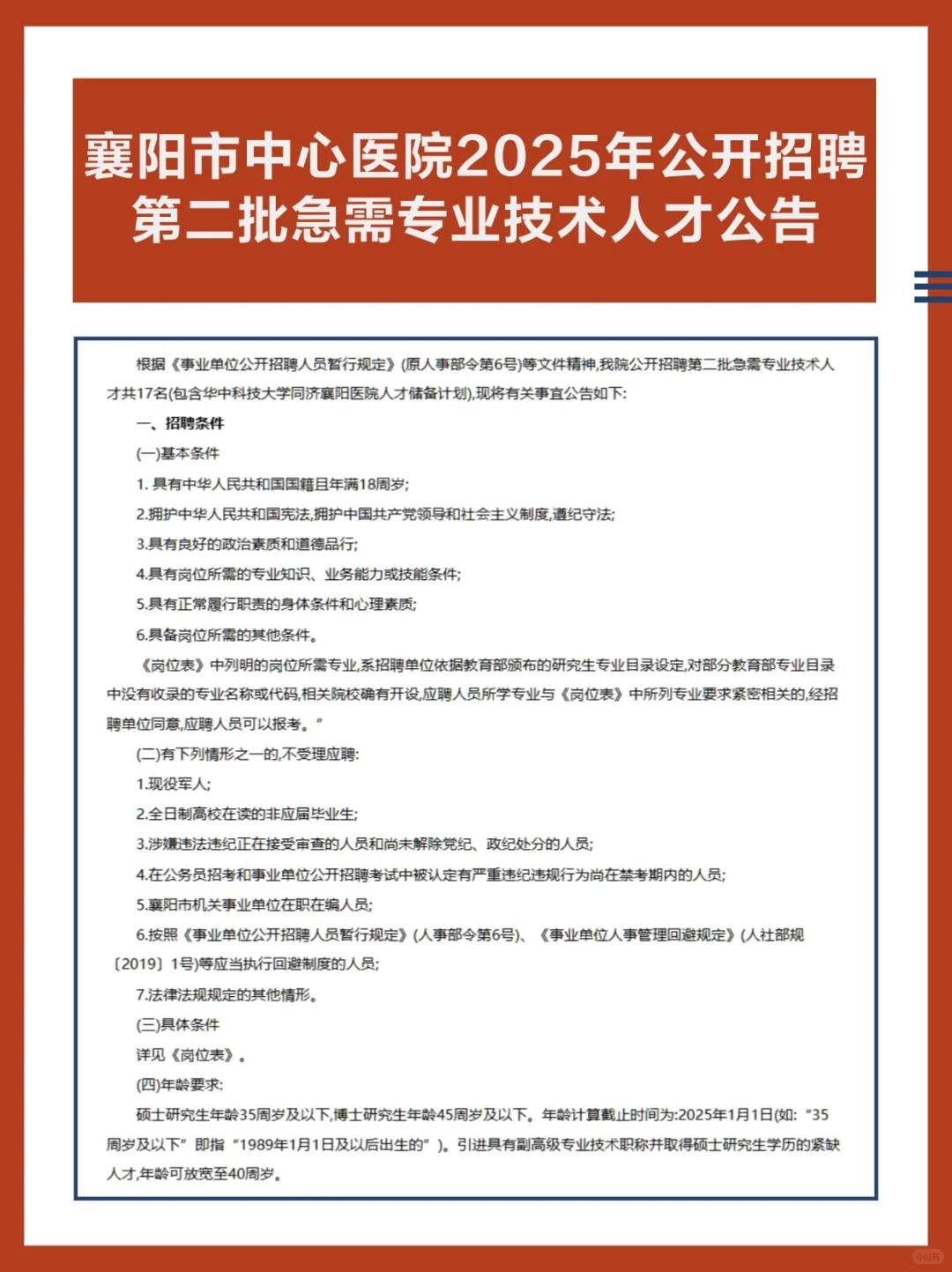
襄阳市中心医院2025年公开招聘专业技术人才

襄阳市中心医院2025年公开招聘专业技术人才

襄阳市中心医院2025年公开招聘专业技术人才

二、报名及资格审查\n(一)报名时间和方式\n招聘公告发布之日起至2025年9月2日,应聘者可登录襄阳市中心医院官网“人才招聘”专栏搜索“2025年公开招聘第二批急需专业技术人才公告”, 注册报名;也可通过微信扫描下方二维码注册报名。\n(二)资格审查\n我单位对应聘者进行资格审查,考核时应聘者需提交:身份证、学生证、就业协议书、毕业生就业推荐表、学历学位证书(2025年毕业生提供学业成绩证明材料)等证件原件(留存相关资料复印件)。\n三、考核\n考核一般采取面谈、试工试岗的形式考核应聘人员综合素质。硕士研究生采取面谈和试工试岗等形式考核;博士研究生采取“一事一议”的形式考核。为了保证招考人员质量,面谈、试工试岗考核成绩合格线分别划定为80分。\n四、考察、体检、拟聘人员确定、聘用管理\n(一)考察、体检。根据考核结果,确定考察和体检对象。考察由我单位负责组织,主要考察应聘人员思想表现、道德品质、业务能力、工作实绩等情况,审核人事档案,对考核对象的资格条件进行复查。考生自愿放弃、体检或考察不合格的,招聘单位可按照岗位总成绩排名依次递补体检或考察人员。体检标准参照《公务员录用体检通用标准(试行)》,由我单位统一组织在县级以上综合性医院进行。\n(二)办理备案手续。我单位将就业协议书、面试、考核过程中原始材料报市卫健委、市人社局审核备案。\n(三)拟聘用人员确定及公示。办理备案手续后,招聘单位在本单位、市卫健委、市人社局网站向社会公示招聘结果(包括姓名、学校、专业),公示期5个工作日。拟聘用人员在公示期间被发现并查证核实有违反考试考察纪律和不符合聘用条件的,取消聘用资格。出现取消聘用资格或者考生自愿放弃情形的,不再递补。\n(四)办理聘用手续。公示期满无异议的,我单位按照国家事业单位人事管理的有关规定,与新聘用人员签订事业单位聘用合同,办理聘用手续。

上一篇:博士求职,方向找对,真的很重要

上一篇:离磁共振更近一步啦~

皖ICP备20008326号-9  |   QQ:859242200  |  地址:江苏省宜兴市人力资源产业园  |  电话:13295639219  |