手机导航
网站首页
工作
招聘
岗位
猎头
急聘
人才
邯郸涉县招聘大学生回村任职!120人!专科
发布时间:2025-08-20 21:25:59
邯郸涉县招聘大学生回村任职!120人!专科
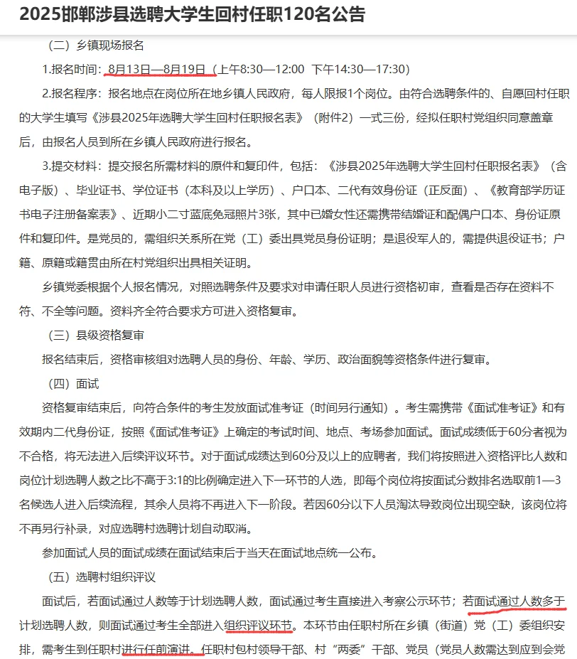
报名时间:8月13日—8月19日\n
#大学生回村
#大学生回村任职
#大学生村官
#党务工作者
#村务工作者
#邯郸涉县
#涉县村务工作者
上一篇:
我是人事,我真的需要人
上一篇:
南京找双休的工作是有罪吗?
热门文章
国有六大行26秋招要求,满足的赶紧冲!
鹏芯微|良率工程师笔试解读✅
二本+没四级,秋招可以按照这个顺序投国企
国企秋招必投企业——北京篇
先把250家免笔试秋招都投一遍😱
千万不要把国考和河北省考放在一块备考
提醒一下,六大行网申只剩今天TMD就截止了
先投这134家!免笔试秋招马上截止‼️
26届护理应届生求职应聘流程(三)
呼市新城区无笔试单位用40余人❗
最新文章
9月30日 | 河北校招开了好多🤗!
事业编!!免笔试 直接面试!
这些外企是真免笔试啊 🥳
地震局摇人了 研究生起报 部分岗位无笔试
摸鱼攒人品2.0 汉坤非诉,kwm国际仲裁 实习
山东研究生赢麻了!156人事业编无笔试
江苏大学全日制硕士,无笔试,2.8w
🎉10.1投西安免笔试校招!国庆抓牢就业~
山东考生赢麻了!156人无笔试
终于把所有免笔试公司投完了👀
推荐阅读
国有六大行26秋招要求,满足的赶紧冲!
鹏芯微|良率工程师笔试解读✅
二本+没四级,秋招可以按照这个顺序投国企
国企秋招必投企业——北京篇
先把250家免笔试秋招都投一遍😱
千万不要把国考和河北省考放在一块备考
提醒一下,六大行网申只剩今天TMD就截止了
先投这134家!免笔试秋招马上截止‼️
26届护理应届生求职应聘流程(三)
呼市新城区无笔试单位用40余人❗
9月30日 | 河北校招开了好多🤗!
ICP备20008326号-9
| QQ:888888888 | 地址:地球村88号 | 电话:1888888888 |
首页
搜索
留言
预订电话